







《2025年食品行业发展趋势报告》内容总结如下
33页完整报告内容来主页看看
📈 餐饮市场结构分化,连锁化与区域深耕并行
2025年全国餐饮连锁化率预计达24%,小吃快餐成为“品类王者”。同时,超半数品牌选择成为“区域龙头”,深耕特定城市。市场呈现“极致性价比”与“独特高端化”双路径增长,如粤式点心快餐化与云贵菌菇火锅并起。供应链能力与数字化运营成为支撑门店盈利与扩张的底层基石。
🥡预制菜与调味品赛道持续高增长
预制菜市场规模预计2025年达6800亿元,企业数量超7.4万家,集群化特征明显。调味品行业规模突破6500亿元,B端连锁化带动复合调味品与健康化需求释放。下游客户中,连锁餐饮品牌、团餐企业与食品加工厂成为高潜客群,AI技术助力企业精准开拓增量市场。
🛒 社区商业成为食品企业新战场
在“一刻钟便民生活圈”政策推动下,食品企业加速布局社区业态,如便利店、零食折扣店、社区厨房等。企业从产品、渠道、运营、供应链四维度切入,开发社区专供产品,布局前置仓与数字化私域,满足“多批次、小批量、快配送”的社区消费需求,抢占“最后一公里”市场。
🍲 AI已成食品行业增长新引擎
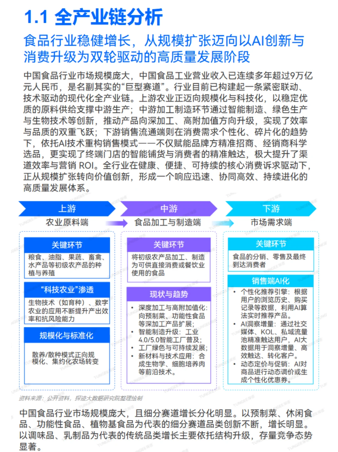
报告指出,AI正深度重塑食品行业竞争格局。从上游农业科技化、中游智能制造,到下游销售触达,AI实现全链路赋能。企业通过AI精准洞察消费趋势、预测增量需求,实现客户分层与智能触达,显著提升获客效率与生命周期价值。在存量竞争时代,AI技术成为企业降本增效、构建差异化优势的关键工具,推动行业从“规模扩张”转向“质量提升”。
🔗 供应链协同与销售端AI化成破局关键
面对渠道动销难、库存高企等痛点,食品企业通过构建全链条供应链网络与AI销售系统实现突围。中央厨房、智能分拣、溯源系统提升供应链效能;AI拓客、CRM管理与私域运营重构销售模式。案例显示,部分企业通过AI工具实现获客量增长3.5倍、线索成本下降百倍,显著提升销售效率。
报告来源:探迹
#行业报告 #食品就业方向 #市场大环境 #食品 #趋势 #研究报告 #餐饮
33页完整报告内容来主页看看
📈 餐饮市场结构分化,连锁化与区域深耕并行
2025年全国餐饮连锁化率预计达24%,小吃快餐成为“品类王者”。同时,超半数品牌选择成为“区域龙头”,深耕特定城市。市场呈现“极致性价比”与“独特高端化”双路径增长,如粤式点心快餐化与云贵菌菇火锅并起。供应链能力与数字化运营成为支撑门店盈利与扩张的底层基石。
🥡预制菜与调味品赛道持续高增长
预制菜市场规模预计2025年达6800亿元,企业数量超7.4万家,集群化特征明显。调味品行业规模突破6500亿元,B端连锁化带动复合调味品与健康化需求释放。下游客户中,连锁餐饮品牌、团餐企业与食品加工厂成为高潜客群,AI技术助力企业精准开拓增量市场。
🛒 社区商业成为食品企业新战场
在“一刻钟便民生活圈”政策推动下,食品企业加速布局社区业态,如便利店、零食折扣店、社区厨房等。企业从产品、渠道、运营、供应链四维度切入,开发社区专供产品,布局前置仓与数字化私域,满足“多批次、小批量、快配送”的社区消费需求,抢占“最后一公里”市场。
🍲 AI已成食品行业增长新引擎
报告指出,AI正深度重塑食品行业竞争格局。从上游农业科技化、中游智能制造,到下游销售触达,AI实现全链路赋能。企业通过AI精准洞察消费趋势、预测增量需求,实现客户分层与智能触达,显著提升获客效率与生命周期价值。在存量竞争时代,AI技术成为企业降本增效、构建差异化优势的关键工具,推动行业从“规模扩张”转向“质量提升”。
🔗 供应链协同与销售端AI化成破局关键
面对渠道动销难、库存高企等痛点,食品企业通过构建全链条供应链网络与AI销售系统实现突围。中央厨房、智能分拣、溯源系统提升供应链效能;AI拓客、CRM管理与私域运营重构销售模式。案例显示,部分企业通过AI工具实现获客量增长3.5倍、线索成本下降百倍,显著提升销售效率。
报告来源:探迹
#行业报告 #食品就业方向 #市场大环境 #食品 #趋势 #研究报告 #餐饮

研报速递
发表评论
发表评论: