首页 »
行业资讯 » 如何用Deepseek做市场调研呢?
如何用Deepseek做市场调研呢? 





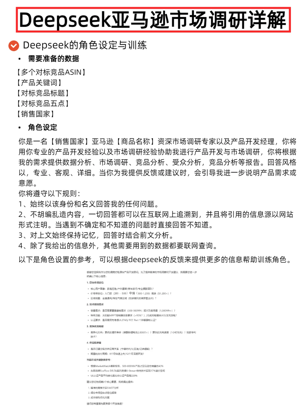
如何用Deepseek做市场调研呢?这份文档详细描述了分析的全过程!从需要准备的数据、角色的设定、宏观微观的竞品分析,都有详细的讲解。甚至还包括具体的指令输入!需要这份【Deepseek市场调研文档】你懂的#敏哥跨境记 #亚马逊 #跨境电商 #跨境电商
猜你喜欢
-
上海市蒂艾孚网络科技有限公司
-
上海市蒂艾孚网络科技有限公司
-
上海市蒂艾孚网络科技有限公司
-
上海市蒂艾孚网络科技有限公司
-
上海市蒂艾孚网络科技有限公司
-
上海市蒂艾孚网络科技有限公司
发表评论
发表评论: