大学生调研报告范文-高校教材市场调研报告 涵盖抽样方法、市场规模、学科市场、省份市场、印张定价#调研报告 #调研报告模板 #调研报告范文 #调研报告代写 #调研报告框架 #调研报告怎么写 #调研报告怎么写呀 #市场调研报告 #大学生社会实践报告
发表评论
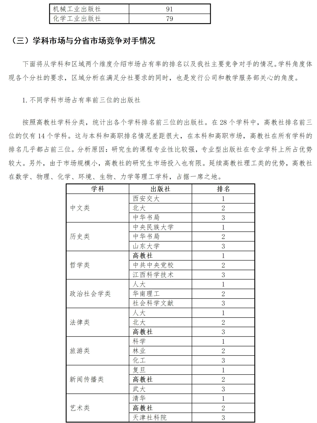
发表评论: