研报速递
首页
行业资讯
热门搜索
加入亿拓客·流量大师 撬动财富之门!!!
首页
»
行业资讯
» 导师偷偷给我的开题报告模板
行业资讯
加入亿拓客·流量大师 撬动财富之门!!!
导师偷偷给我的开题报告模板
wang
2025-10-12
行业资讯
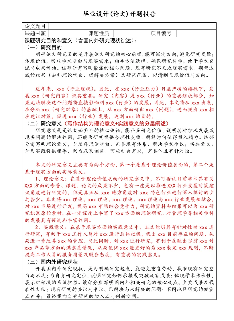
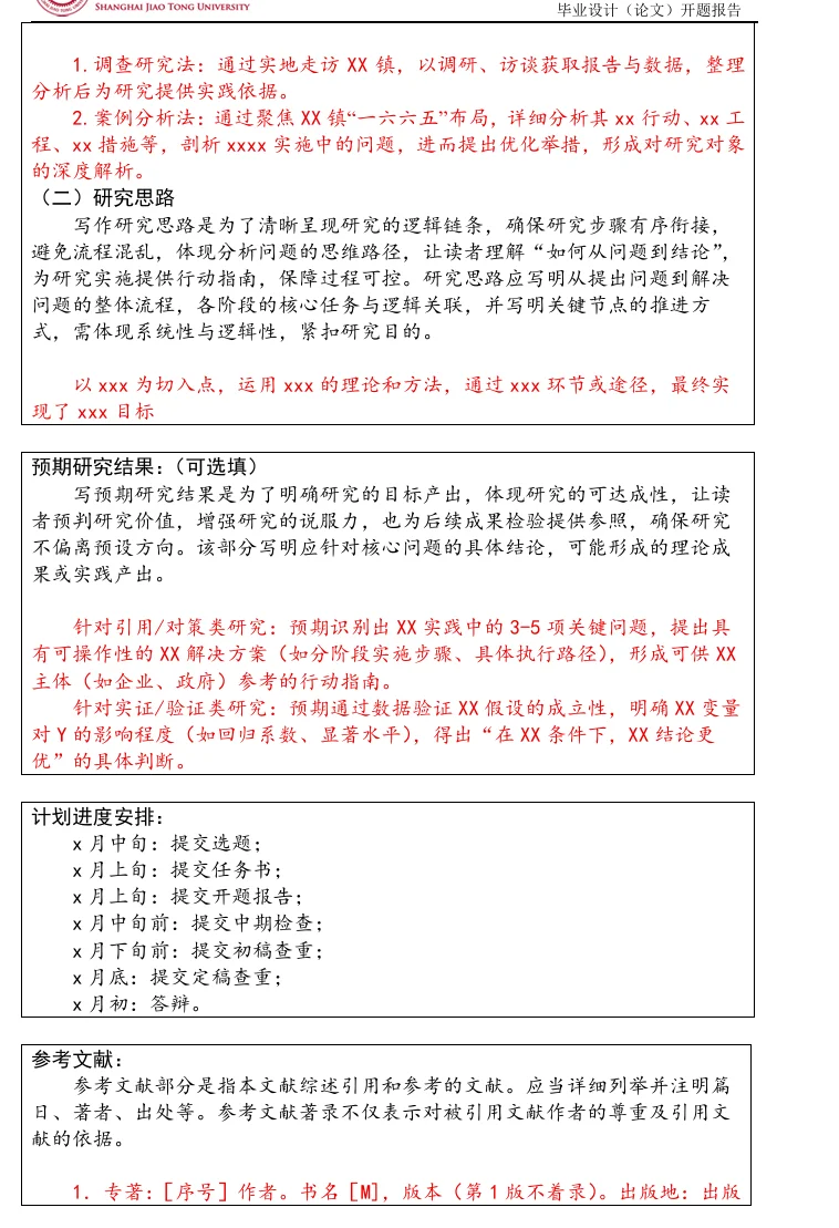
导师偷偷给我的开题报告模板
#论文
#毕业论文
#开题
#开题报告
#开题报告怎么写
#本科论文
#开题报告模板
#论文开题报告
上一篇:
开题报告因为国内外研究现状重写了😭😭
下一篇:
待会删!每天都在研究评审们喜欢的课题!
猜你喜欢
香港·澳门 | 银行·港美股券商 开户最新情报
上海市蒂艾孚网络科技有限公司
券商Q1净利656亿!头部效应加剧,中小券商路在何方?
上海市蒂艾孚网络科技有限公司
上市券商拟以现金收购期货公司94%股权
上海市蒂艾孚网络科技有限公司
券商利润榜背后:行情给风,结构给答案
上海市蒂艾孚网络科技有限公司
5分钟帮你编一段券商研究所实习
上海市蒂艾孚网络科技有限公司
某新财富计算机行业团队、某头部券商、宏源恒利(宏源期货风险管理子公司)、华泰联合、ESR易商等*6
上海市蒂艾孚网络科技有限公司
发表评论
发表评论:
取消回复
发表评论
发表评论: