研报速递
首页
行业资讯
热门搜索
加入亿拓客·流量大师 撬动财富之门!!!
首页
»
行业资讯
» 专精特新|市场占有率证明怎么写
行业资讯
加入亿拓客·流量大师 撬动财富之门!!!
专精特新|市场占有率证明怎么写
wang
2025-10-12
行业资讯
专精特新|市场占有率证明怎么写
#项目申报
#专精特新
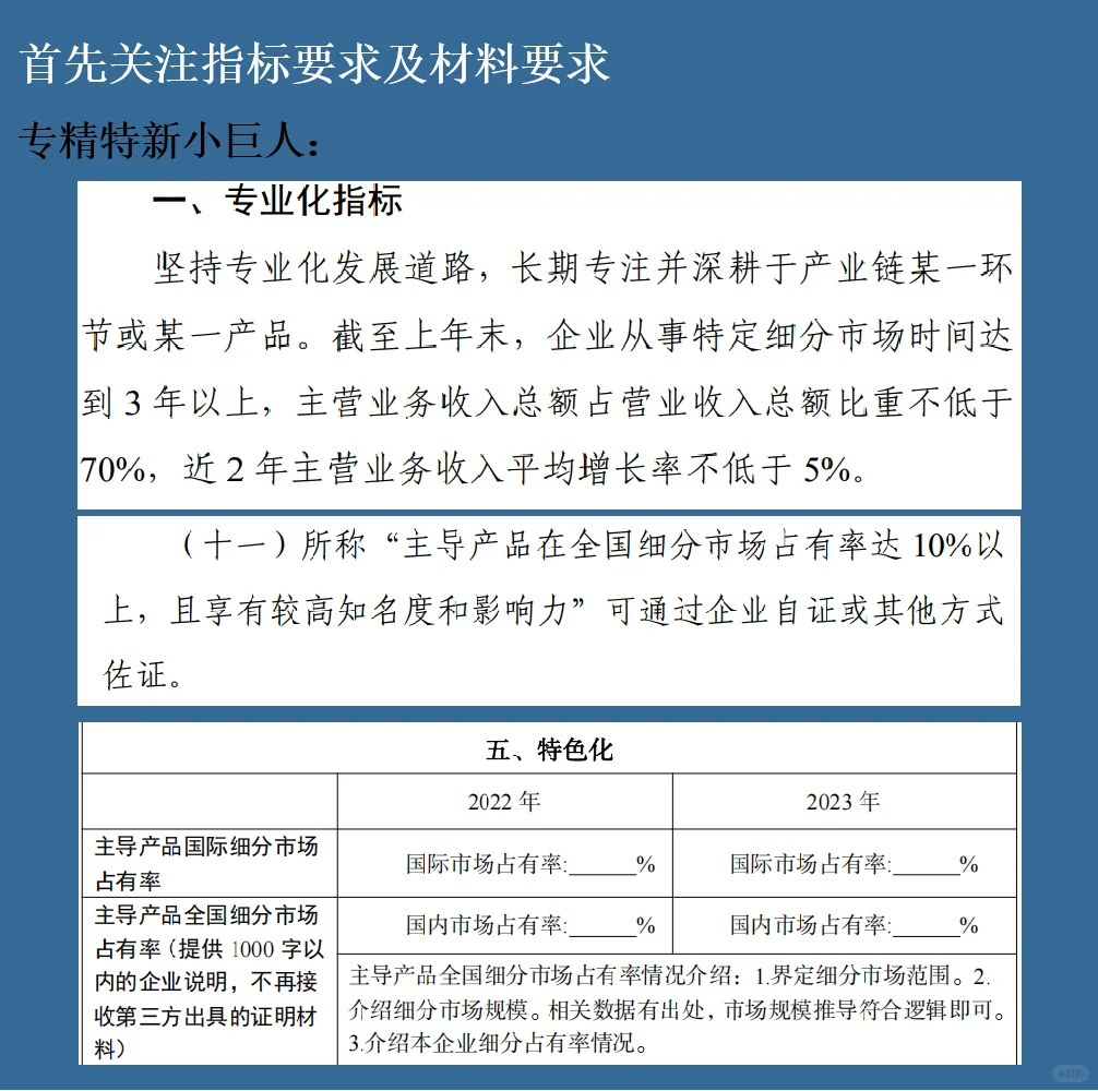
\n新一年专精特新又开始了,分享一点写市占率证明的思路。\n我觉得这个材料发挥空间还是挺大的,不难。
上一篇:
上市公司数据到底在哪里找啊啊啊啊😭
下一篇:
AI人脸识别终端头部企业及全球市场调查报告
猜你喜欢
万元奖金+券商实习!“广发证券杯”财商挑战赛邀你参战~
上海市蒂艾孚网络科技有限公司
万元奖金+券商实习!“广发证券杯”财商挑战赛邀你参战~
上海市蒂艾孚网络科技有限公司
电力设备+锂+互联网券商
上海市蒂艾孚网络科技有限公司
2026 头部券商低佣开户 5w/10w 门槛享股票万 0.8 起
上海市蒂艾孚网络科技有限公司
电力设备+锂+互联网券商
上海市蒂艾孚网络科技有限公司
2026 头部券商低佣开户 5w/10w 门槛享股票万 0.8 起
上海市蒂艾孚网络科技有限公司
发表评论
发表评论:
取消回复
发表评论
发表评论: