










🎉给客户写了一篇服务行业调研报告,结构清晰,内容精练,数据明确,语言朴实,并给出了行业结论建议。客户直呼太厉害了!下次还找我们!\n✨如果您想要深入了解一个行业,又不想搁时间,快来试试合作吧,我们什么行业都涵盖!\n#行业 #服务行业 #行业调查 #行业分析 #可行性研究报告 #可行性研究报告怎么写 #可行性研究报告 #可行性研究报告案例 #调研报告 #调研报告怎么写呀 #市场调研报告 #调研报告模板 #调研报告范文 #调研报告框架 #研究报告ppt #研究报告范文 #行业研究报告 #研究报告 #行业报告 #商业计划书PPT #ppt #ppt模板 #干货 #干货分享 #城市探寻计划 #关注我每天坚持分享知识

研报速递
发表评论
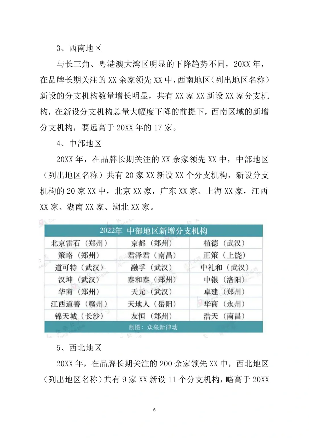
发表评论: