








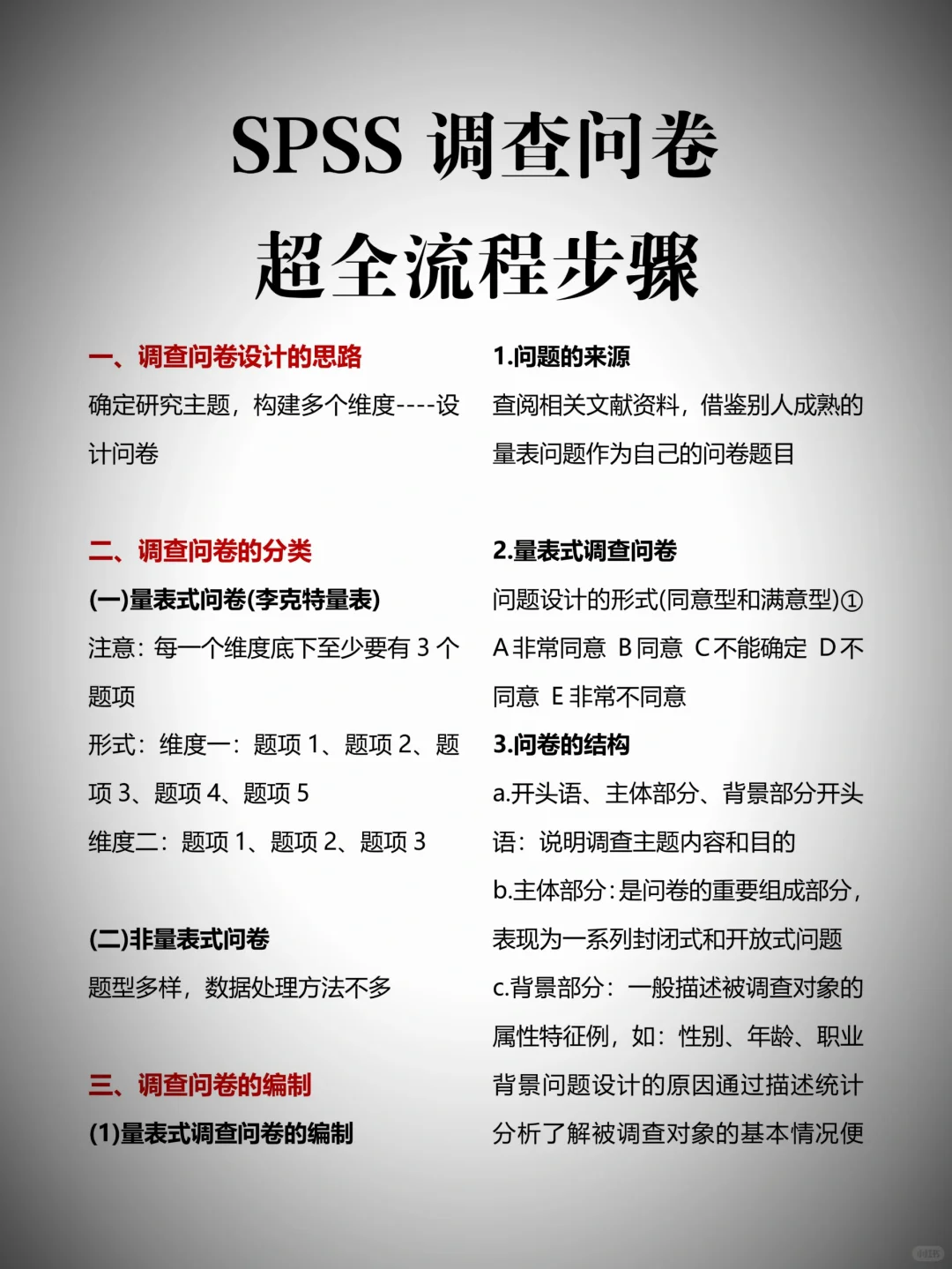
#大学生活分享篇\n🈶SPSS 作为一款常用的数据分析软件,在问卷调查分析领域应用广泛。\n✅一、SPSS 问卷分析核心步骤\n1.数据准备:将问卷调查数据准确导入 SPSS,确保数据格式正确,便于后续分析。\n2.数据清理:识别并处理无效或缺失数据。可删除不完整问卷,或采用插值等方法填补缺失值。\n3.描述性统计:运用 SPSS 的描述性统计功能,获取问卷数据的基本统计信息,如均值、标准差及频数分布。\n4.变量分析:依据研究目的选取合适分析方法。若要比较不同组得分差异,可使用 t 检验或方差分析;若探索变量间关系,可进行相关性分析或回归分析。\n5.数据可视化:借助 SPSS 的图表功能,绘制柱状图、折线图、散点图等,直观展示数据分析结果。\n6.解释与报告:根据分析结果撰写报告,阐释数据意义与发现,并与研究问题和目标相对照。\nSPSS 的核心涵盖数据清洗与处理、描述性统计、推断计、数据可视化及报告生成。需根据具体研究目的和数据类型,选择恰当的 SPSS 功能进行分析与解读。\n✅二、问卷分析详细步骤\n在定量分析中,问卷调研极为常见。然而,许多人对问卷收集后的分析却较为陌生。下面就问卷分析的各个步骤进行详细说明。\n1.熟悉量表:深入了解所使用的量表,包括其背景、目的、适用范围及已有研究文献等。一般在文章中需对量表来源进行详细阐述。\n2.确定研究目的与假设:明确自身研究目的,如探究特定变量或构念的特征与变化情况。同时制定研究假设,以指导量表分析的具体操作。需注意,若无假设或研究目的,后续分析逻辑易混乱。\n3.进行数据收集与准备:通过问卷调查等方式收集相关数据,并对其进行整理与处理,确保数据质量与可靠性。一般问卷数量应为题项的 10 - 15 倍,问卷数量过少可能难以得出期望结论。\n4.分析阶段:一般问卷调研涉及的分析包括描述性分析、信效度检验、差异性分析、相关分析、回归分析等。\n内容来源于@彩虹学姐论文咨询 本人已同意转载\n#论文 #论文写作 #spss统计分析 #实证分析 #实证不显著 #生信分析 #计量经济学 #spss #问卷分析

研报速递
发表评论
发表评论: