













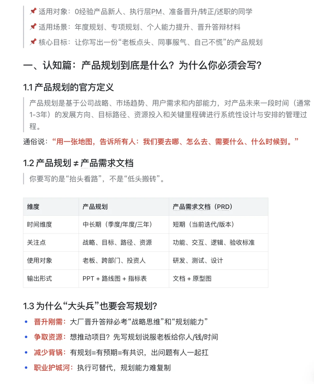
产品规划是基于公司战略、市场趋势、用户需求和内部能力,对产品未来一段时间(通常1-3年)的发展方向、目标路径、资源投入和关键里程碑进行系统性设计与安排的管理过程。
通俗说:“用一张地图,告诉所有人:我们要去哪、怎么去、需要什么、什么时候到。”
-
产品规划标准结构(万能框架)
大厂汇报型产品规划,90%都用这个5部分结构。你只需填空。
模板结构:5P模型(Purpose → Position → Plan → Power → Path)
-
三、方法篇:核心模块撰写方法论
...
案例背景:模拟“某大厂电商App —— 用户增长部 —— 新用户转化组”
-
总结:
从战略中找位置,从数据中找路径,从协作中找资源
指标拆解不是数学题,是责任分配题 → 你的KR要能直接推导出团队OKR
规划不是自嗨,是协同工具 → 明确写清“谁在什么时间做什么”
数据是护身符 → 每个数字都要有来源,避免“我觉得”
风险意识是专业度体现 → 主动写风险,老板会觉得你靠谱
路线图是承诺书 → 写了就要跟进,建立个人信用
#互联网大厂 #产品经理 #产品规划 #规划 #如何实现目标 #产品化思维 #产品新人 #产品设计思维 #系统性思维

研报速递
发表评论
发表评论: