
4月21日,鹏安基金总经理洪正华因退休离任,由董事长杨彬代任总经理职务。下一任总经理何时能到位?

投资时间网、标点财经研究员余顺安
获批展业还未满一年的鹏安基金,董事长和总经理均已发生变更。
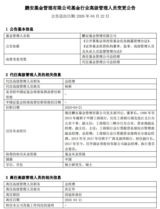
4月22日,鹏安基金发布高级管理人员变更公告称,总经理洪正华因退休离任,由董事长杨彬代任总经理。变更日期为2026年4月21日。
鹏安基金同时还公告,最近12个月内董事变更超过百分之五十。
鹏安基金总经理变更

资料来源:公司公告
公开资料显示,杨彬具有多年金融从业经验,曾在银行业任职超过30年。具体来看,1986年至2015年就职于中国工商银行;2015年至2017年任职于广西北部湾银行,担任副行长;2017年至今,任开源证券股份有限公司(下称开源证券)副总经理、执行委员会委员;现任鹏安基金党支部书记、董事长。
其中,开源证券为鹏安基金全资股东。
杨彬担任鹏安基金董事长,则始于半年前。根据鹏安基金相关公告,2025年10月21日,张国勇因退休离任,不再担任该公司董事长职务,杨彬成为接棒者。
投资时间网、标点财经研究员注意到,今年3月份,开源证券面向全社会为鹏安基金市场化公开选聘总经理,任职条件包括具备5年以上公募基金管理经验或证券资产管理经验、年龄50岁(含)以下等。
鹏安基金成立于2024年1月,并于2025年5月26日取得中国证券监督管理委员会核发的《中华人民共和国经营证券期货业务许可证》。2025年6月,股东开源证券向鹏安基金增加出资1.1亿元,增资完成后鹏安基金注册资本增加至2.1亿元。
截至当前,鹏安基金已成立3只公募基金,包括2025年10月28日成立的鹏安中证红利指数(A类025570,C类025571)、2025年12月16日成立的鹏安核心优选(A类026003,C类026004)、2026年2月10日成立的鹏安安泰利率债(A类026403,C类026404)。
截至今年一季度末,鹏安中证红利指数管理规模为1.05亿元,鹏安核心优选管理规模为0.11亿元。而鹏安安泰利率债的成立规模为60亿元,几乎撑起鹏安基金当前全部公募管理规模。
产品业绩方面,据Wind数据显示,截至今年4月21日,鹏安中证红利指数A、鹏安核心优选A、鹏安安泰利率债A成立以来收益率依次为0.07%、-11.27%、0.36%。
值得一提的是,鹏安基金旗下正在发行的鹏安核心科技混合型发起式证券投资基金(A 类027074,C类027075)在近日公告延长募集期。根据相关公告,该基金于2026年3月30日起开始募集,原定募集截止日为2026年4月17日,后将募集期调整为2026年3月30日至2026年5月29日(含首尾两日)。
投时关键词:鹏安中证红利指数(A类025570,C类025571)|鹏安核心优选(A类026003,C类026004)|鹏安安泰利率债(A类026403,C类026404)

部分图片来源于网络,版权归原作者所有。如涉及侵权或对版权存有疑问,请邮件联系toushizixun@163.com,我们会尽快处理,谢谢!

研报速递
发表评论
发表评论: