

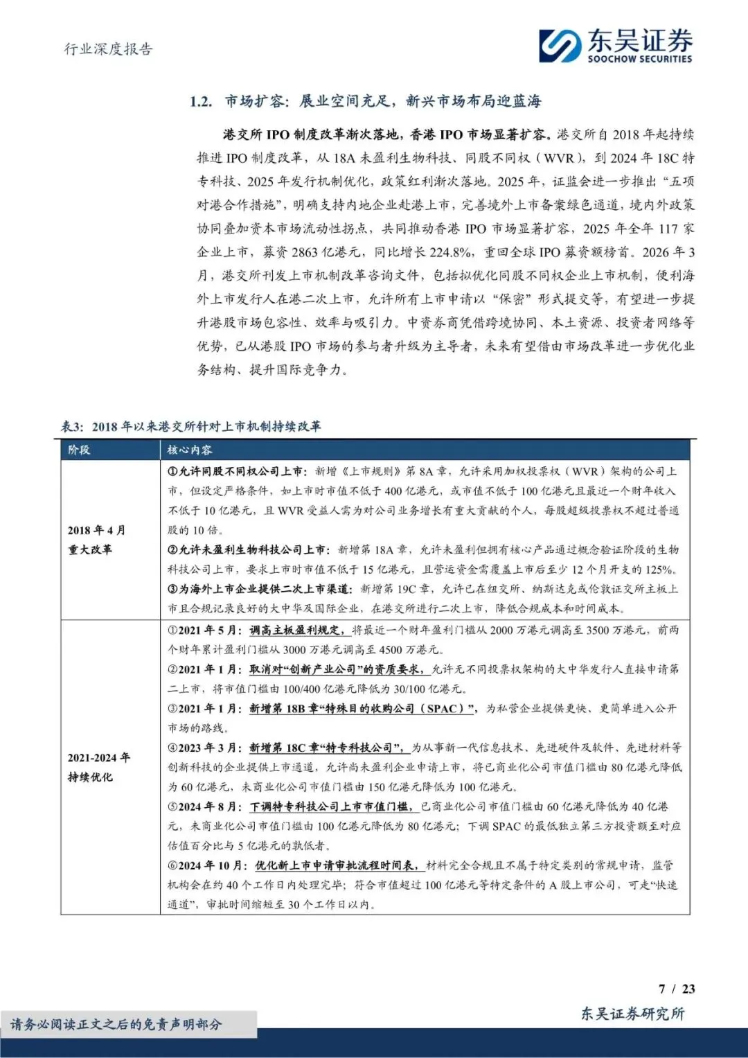
报告摘要


1)政策赋能:顶层战略指引叠加配套机制完善,夯实券商出海政策基础。
①国家战略层面,券商出海是金融强国与资本市场高水平对外开放的必然要求。能否有效推进出海、构建跨境业务能力,已成为监管层面评价券商是否具备一流潜质的重要标尺。
②行业监管层面,券商出海相关配套机制逐步完善,筑牢券商出海根基。互联互通机制的完善、QFII/RQFII 制度的持续改革、跨境创新业务的试点,为券商搭建起连接境内外市场的核心基础设施。
报告内容









更多报告内容菜单栏
回复暗号
非银金融行业深度报告:券商出海系列报告之一,风正帆悬,券商国际业务蓄势启新程-260327-东吴证券-23页
联系助理获取

免责声明:以上报告均系本报告通过公开、合法渠道获得,报告版权归原撰写/发布机构所有,如有侵权,请联系作者删除,本报告为推荐阅读,仅供参考学习,不构成投资建议,如对报告内容存疑,请与撰写/发布机构联系

往期推荐











研报速递
发表评论
发表评论: