

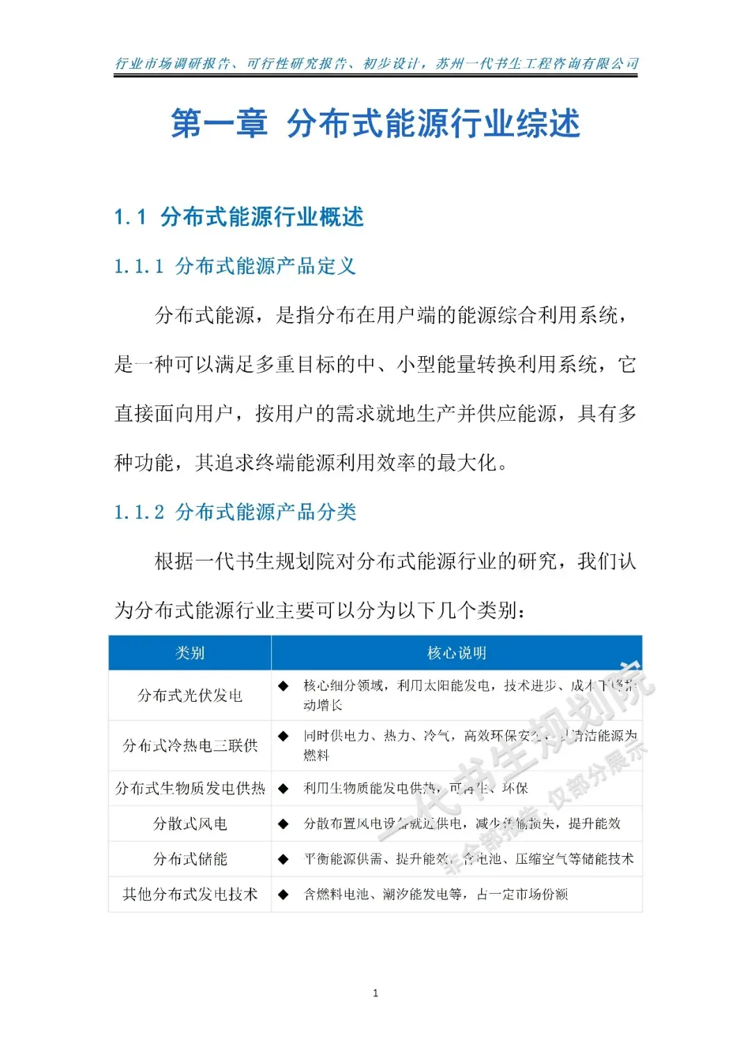
以下为调研报告的概要目录
可行性报告编制、行业研究报告购买
请联系:17312436919
2026年,分布式能源行业在多重驱动下迈入高质量发展新阶段,逐步从补充性能源向主体能源体系演进,核心趋势可从政策、技术、市场三个角度清晰呈现。
政策层面,市场化改革持续深化,政策红利稳步释放。全国及地方配套政策体系不断完善,形成科学合理的市场调节机制,精准引导行业投资方向。储能相关配套政策进一步明确,推动储能成为分布式能源项目的必备配置,同时绿电交易、碳金融等机制不断优化,为行业发展提供稳定制度保障。
技术层面,创新突破持续发力,破解行业发展瓶颈。长时储能技术加速商业化落地,多元储能技术协同发展,有效解决分布式能源稳定性不足的问题。虚拟电厂技术广泛应用,实现分散能源资源的统筹调度,结合智能化技术提升能源利用效率,推动分布式能源摆脱对自然条件的过度依赖。
市场层面,应用场景不断丰富,多元主体协同发展。分布式能源逐步融入千行百业,从工商业、公共建筑向农村区域、交通枢纽等场景延伸,形成就地生产、就地消纳的良性循环。行业竞争格局持续优化,各类市场主体积极布局,商业模式不断创新,推动行业实现规模化、多元化发展。

















产业规划咨询、概念规划设计
项目可行性报告撰写
行业分析报告编制
17312436919
(微信同号)

项目规划设计、可行性报告编制,请联系:17312436919。

研报速递
发表评论
发表评论: