
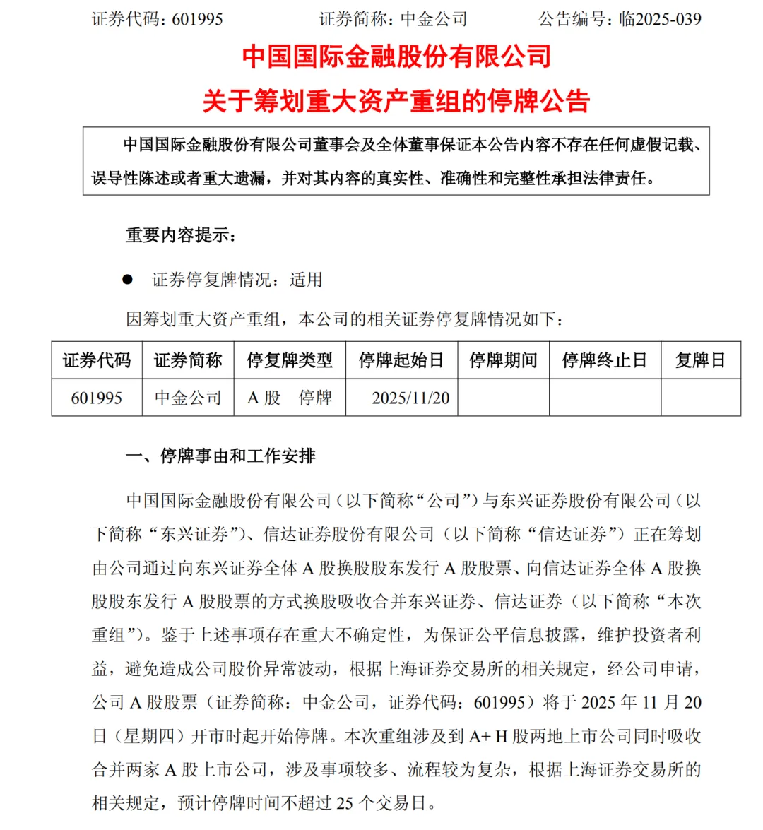
25年年末,资本市场迎来爆炸性消息——中金公司正式发布《关于筹划重大资产重组的停牌公告》,宣布拟通过换股吸收合并方式,整合东兴证券与信达证券两大同行。这场涉及A+H股两地上市公司与两家A股上市公司的重组,不仅是今年券商行业规模最大的并购案,更将重塑国内证券行业的竞争格局。

注:截图来源于中金公司网站
一
核心重组方案:换股合并+停牌安排
根据公告披露,本次合并的核心模式为“换股吸收”。中金公司将向东兴证券、信达证券全体A股换股股东发行A股股票,实现三家公司的股权整合。本次交易以各方董事会决议公告日前20个交易日均价为基准定价:中金公司换股价格36.91元/股(存续主体),东兴证券16.14元/股,信达证券19.15元/股;换股比例分别为东兴证券1:0.4373(1股换中金0.4373股)、信达证券1:0.5188,中金预计新发行A股约30.96亿股。另外,为保护中小投资者,中金A股/H股异议股东可行使收购请求权,东兴、信达异议股东享有现金选择权(东兴13.13元/股、信达17.79元/股);中央汇金、中国东方等主要股东承诺,将本次交易获得或原有中金股份锁定36个月。
中金公司A股股票自11月20日开市起停牌,由于涉及主体多元、流程复杂,12月17日披露重组预案后,于12月18日复牌,停牌时长25个交易日(符合预期)。作为资本市场重大资产重组的常规操作,停牌期间将推进审计评估、方案细化等关键工作,后续进展需以公司进一步公告为准。
二
三家券商“家底”曝光:各有核心优势
此次合并并非偶然,三家机构在业务布局、区域深耕和业绩表现上各有亮点,形成互补格局:
中金公司:行业头部机构,在投行、财富管理、国际业务等领域保持领先。2025年前三季度营收207.6亿元,同比增长54%;归母净利润65.7亿元,同比大增130%,净资本规模达460亿元。

东兴证券:2008年成立,构建了完整的综合金融服务体系。前三季度营收36.1亿元、净利润16亿元,同比增长70%,在福建区域深耕多年,拥有92家分支机构。

信达证券:2007年成立,以特殊资产投行、债券承销为核心特色。前三季度营收30.2亿元、净利润13.5亿元,同比增长53%,在辽宁区域布局扎实,分支机构达104家。

按最新收盘价测算,东兴证券与信达证券市值合计超1000亿元,合并后三家营业部总数将位居行业第三,资本实力与服务网络实现双重跃升。
三
行业影响:
券商高质量发展新周期与人才需求调整
12月18日复牌首日,东兴证券A股“一字”涨停(报14.44元,封单超500万手),中金A股开盘涨停后收涨5.04%(报36.18元),信达A股涨4.55%(报18.23元),中金H股开盘涨7.2%,市场认可度显著。合并后中金将成为行业第四家总资产超万亿的券商(前三位为中信、华泰、国泰君安),营收跻身行业前五,资本实力支撑其打造“国际一流投行”的战略目标。

注:中金公司12月18日复盘后大涨
券商行业的重大重组从不只是资本层面的整合,更会引发人才需求结构、职业发展路径的深层调整。
中金合并东兴、信达,正是行业从 “规模竞争” 转向 “质量竞争” 的关键信号,而这一转型,恰好为留学生创造了兼具合理性与稀缺性的实习求职机遇 —— 核心逻辑既贴合合并后新主体的发展需求,也精准匹配留学生的核心优势。
从需求端看,合并带来的 “规模效应 + 业务协同” 必然催生人才扩容。新主体总资产破万亿、营业部数居行业第三,业务覆盖 “中金头部投行与国际资源 + 东兴福建区域深耕 + 信达辽宁网点与特殊资产投行特色”。这种整合需要两类核心人才:一是懂国际金融规则、能对接全球资本的跨市场人才,二是适配多元业务场景的复合型人才。
从行业趋势看,头部券商集中度提升推动人才标准升级。券商对人才的要求已从 “基础专业知识” 转向 “专业深度 + 视野广度 + 创新能力”,新主体作为行业标杆,人才培养体系将向国际一流投行看齐。从时间窗口看,当前至 2026 年上半年资产交割前,是抢占岗位的黄金期。
本次中金公司换股吸收合并东兴证券、信达证券的重组事项需于2026年1-2月召开三家公司股东大会审议方案,3-4月向中国证监会提交注册申请,预计 2026年上半年完成资产交割,东兴、信达将注销法人资格并终止上市。这场横跨资本与行业的重磅重组,既是中金、东兴、信达三家机构优势互补的战略选择,更是中国证券行业迈向高质量发展的生动注脚。万亿级资本体量的形成、全链条业务生态的构建、头部集中度的提升,不仅让行业竞争格局迎来重塑,更让金融服务实体经济的能力迈上新台阶。

易职鸿鹄 SWAN CAREER自2019年成立以来,始终深耕于职前教育领域;秉持着匠心精神将专业与专注融入每一个细节,精心打磨每一款产品,在品质上要求精益求精,创造了“高质产品+优质服务”的突出优势。
自成立以来,易职鸿鹄已累计获得大大小小接近1000家留学机构的高度评价与认可,为将近5000位留学顾问老师提供贴心服务,帮助20000+学生进入名企提升留学背景实力。此外,易职鸿鹄合作的顾问老师中,近90%皆是通过口碑介绍,是留学行业里罕有的以高质产品服务驱动客户增长的公司。
目前,易职鸿鹄已受到福布斯环球联盟国际化咨询协会、北美留学生日报等知名媒体及权威机构的官方认可,未来,易职鸿鹄将会持续将更优质的产品带给学生,助力中国学子走上更顺畅的职业发展之路,实现学生与机构的双赢共生、互哺共进。

研报速递
发表评论
发表评论: