市场调研报告 | 2026年-2031年我国乡村文旅产业分析调研报告-乡村旅游发展趋势-行业调研数据服务-区域行业调研咨询
以下为调研报告的概要目录
可行性报告编制、行业研究报告购买
请联系:17312436919
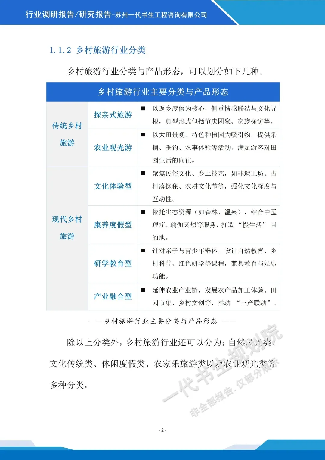
《2026年-2031年我国乡村旅游行业市场分析调研报告》【二】行业调研报告编制说明本报告由苏州一代书生工程咨询有限公司编制,聚焦2026-2031年我国乡村旅游行业发展周期,深度洞察行业发展脉络与未来走向。报告立足乡村振兴战略深化与城乡融合发展的宏观背景,精准把握消费模式改变下乡村旅游市场的需求变革,系统剖析行业发展的核心驱动因素与潜在挑战。调研内容涵盖乡村旅游产品业态创新、区域发展格局演变、文旅融合路径探索、智慧技术应用趋势等核心维度,同时兼顾政策环境解读、市场主体竞争态势及产业融合模式等关键议题。报告摒弃单一数据堆砌,通过多维度逻辑推演与趋势预判,梳理乡村旅游从观光型向深度体验型转型的核心逻辑。作为专业咨询成果,本报告为行业投资者、运营主体、政策制定部门提供兼具前瞻性与实操性的决策参考,助力精准把握行业发展机遇,推动乡村旅游行业实现高质量、可持续发展,为乡村振兴与共同富裕目标的实现提供产业支撑。项目可行性研究报告定制、行业市场调研报告购买,联系电话:17312436919。产业规划咨询、概念规划设计
项目可行性报告撰写
行业分析报告编制
项目规划设计、可行性报告编制,请联系:17312436919。
发表评论
发表评论: