

报告全面剖析了中国绿色矿产行业的发展现状、趋势及挑战,为行业发展提供了多维度参考。
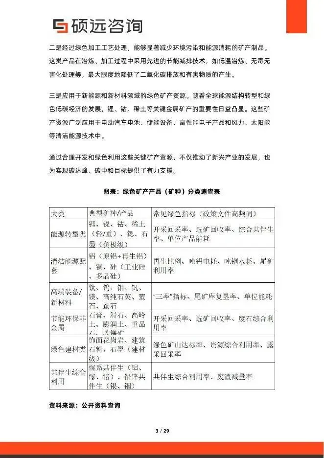
绿色矿产是指矿产资源开采、加工、利用全过程遵循环保、节能、低碳及可持续发展原则,涵盖全产业链绿色转型、社会责任与生态修复的矿产类型,主要分为天然环保属性矿产、绿色加工矿产制品、新能源新材料领域相关矿产三类,核心资源包括稀土、锂、钴等战略矿产及传统矿产绿色化产品。
















未完……更多详细请下载完整报告
会员服务
每天实时更新最新资料
更多历史记录
加入后均可查看下载
扫码加入
↓↓

免责声明:我们尊重知识产权、数据隐私,只做内容的收集、整理及分享,报告内容来源于网络,报告版权归原撰写发布机构所有,通过公开合法渠道获得,如涉及侵权,请及时联系我们删除,如对报告内容存疑,请与撰写、发布机构联系。

研报速递
发表评论
发表评论: