行业资讯

加入亿拓客·流量大师 撬动财富之门!!!

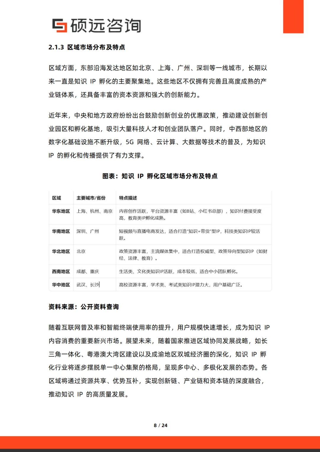
2025年中国知识IP孵化行业市场研究报告

wang 2026-01-05 行业资讯
2025年中国知识IP孵化行业市场研究报告
×

获取更多行业报告🧾、白皮书📖、投资报告📊、市场洞察📃、趋势报告📈、蓝皮书📘,请添加小编微信号LceyDreamy

点击“阅读原文”可下载完整版PPT!!

报告全文如下

点击“阅读原文”可下载完整版PPT!!

3700个区块链项目白皮书

百位行业大咖!千人交流群!

扫描下方二维码,添加群主WeChat!

说明:文中文末广告由腾讯配送,内容与本号无关,但您的每次点击都会给平台带来一点微薄收益,能促使我们继续为您提供更好的服务。仅致以诚挚的感谢,祝阅读愉快!

猜你喜欢

发表评论

发表评论: