

在全民健身热潮的推动下,运动饮料市场迎来了前所未有的发展机遇。这份《2025年中国运动饮料行业市场研究报告》深入剖析了中国运动饮料行业的现状、市场规模、竞争格局、产品创新趋势及未来发展方向。报告通过详实的数据和深入的分析,揭示了运动饮料市场快速增长的背后逻辑,为行业参与者提供了宝贵的参考和决策依据。本文将总结报告的核心要点,带您一窥运动饮料市场的未来蓝图。

1. 市场规模持续扩大,增长潜力巨大
报告指出,2023年中国运动饮料市场规模已超过200亿元人民币,年复合增长率保持在10%左右。随着全民健身政策的深入实施和健康生活理念的普及,预计未来五年(2025-2030年),中国运动饮料市场将继续保持年均10%以上的增长速度,市场规模有望突破600亿元大关。这一数据不仅彰显了运动饮料市场的强劲增长势头,也预示着该领域巨大的发展潜力和投资机会。
2. 消费群体多元化,年轻市场成主力
运动饮料的消费群体正日益多元化,主要集中在18-35岁之间的年轻人。这部分人群健康意识强,运动频率高,对新产品接受度高,成为推动市场增长的主要力量。值得注意的是,女性消费者的比例逐年增加,特别是在年轻女性中,运动饮料被视为健康生活方式的重要组成部分。此外,随着老龄化社会的进展,中老年健康群体对功能饮料的需求也逐步显现,为市场带来了新的增长点。
3. 产品创新不断,功能性与健康属性并重
面对消费者日益多样化的需求,运动饮料企业在产品创新上不断发力。报告显示,运动饮料根据功能和成分的不同,主要分为电解质补充型、能量补充型和复合功能型三大类。其中,复合功能型运动饮料通过添加维生素、氨基酸、抗氧化剂等成分,不仅帮助提升身体免疫力,减少氧化应激和炎症反应,还能促进肌肉的恢复与生长,改善运动表现。此外,低糖、无糖、天然成分成为热门趋势,满足消费者对健康生活的追求。
4. 渠道布局多元化,线上线下融合加速
在渠道布局上,运动饮料企业积极实现线上与线下的深度融合。线上电商平台如天猫、京东、拼多多等成为主流销售渠道,凭借其便捷性和丰富的促销活动吸引大量消费者。线下渠道则通过超市、便利店、健身房专卖店等多种形式覆盖不同消费场景。特别是健身房和便利店等新兴渠道,凭借其精准触达目标消费群体的优势,成为运动饮料销售的重要阵地。此外,新零售模式的探索也进一步提升了销售效率和客户服务水平。
5. 竞争格局逐步优化,头部品牌优势凸显
中国运动饮料市场竞争激烈,但集中度逐步提升。国内外知名品牌如农夫山泉旗下的“脉动”、康师傅推出的“绿茶运动饮料”以及国际品牌佳得乐、宝矿力水特等凭借强大的渠道网络和精准的市场定位占据了较大的市场份额。头部品牌通过加强研发投入、优化供应链管理和深化渠道布局等措施巩固市场领先地位。同时,新兴品牌和细分市场也展现出强劲的增长潜力,为市场带来了更多的活力和创新。

1.完整版报告点击文末【阅读原文】即可一键跳转网盘快速保存获取!
2.为便于读者查找获取报告等资料,前研报告已配备专属网站并存储超多报告,文档资料等,免费开放给读者查询获取.
3.资料厅-收录海量行业报告_免费分享研报_www.ziliaoting.com

资料厅(www.ziliaoting.com)作为专业资料分享平台,收录最新、最全行业研究报告、文档资料等。全站关键词高级检索,免费获取阅读下载各类行业分析报告、券商研报、文档资料等。






















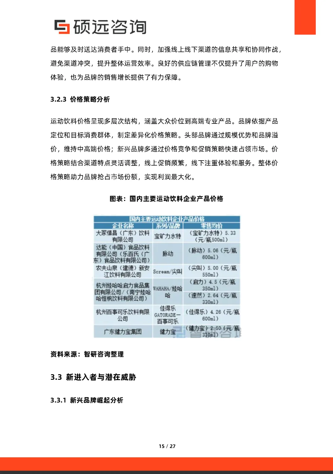
研报速递
发表评论
发表评论: