











研究公司最烦的就是信息碎片化,翻财报、扒研报几天都理不清头绪。直到发现用AI工具一键生成深度分析,效率直接拉满。
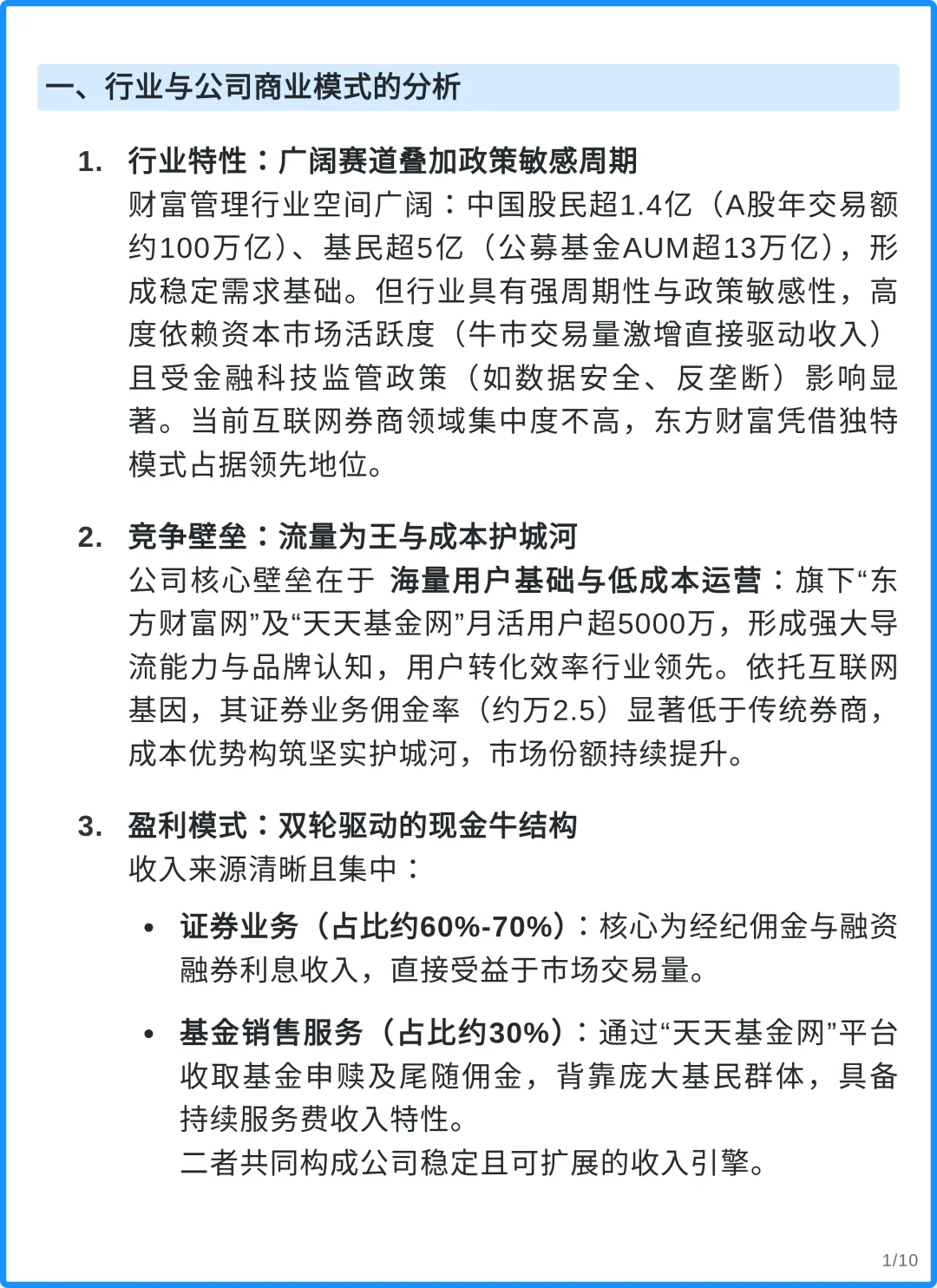
🎯 先看核心逻辑:东方财富的护城河真挺硬。5000万月活用户(东方财富网+天天基金网)相当于自带证券行业流量池,佣金率万2.5比行业低,还靠“资讯-股吧-交易”闭环锁死用户,迁移成本极高。证券(69%收入)+基金代销(29%)双轮驱动,轻资产模式毛利率常年80%+,这赚钱能力确实强。
📈 数据上有亮点也有隐忧。2024年毛利率84%、ROE 12.59%,虽然比2021年高点回落,但还是甩传统券商一截。不过周期性太明显,净利增长17%但现金流季度波动大(2025Q1经营现金流-45.66亿),股市要是熊了,业绩肯定跟着掉。
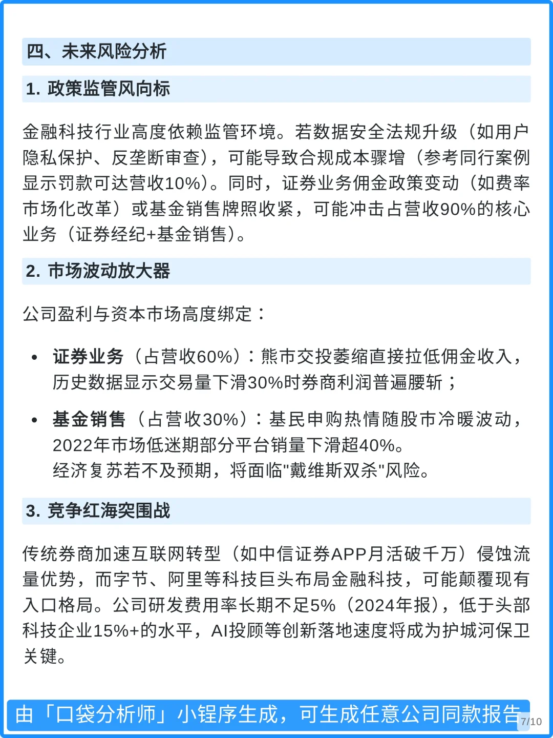
⚠️ 风险得重点盯。政策监管是悬头剑,金融科技规范收紧可能抬升合规成本;其次是牛熊周期,券商股熊市估值砍40%是常态;最后AI投顾竞争,要是研发跟不上,用户粘性可能被稀释。
这些核心逻辑、数据拆解和风险点,都是我用AI分析工具快速整理的。工具叫【口袋分析师】,输入公司名3分钟出报告,对效率党来说确实香。
#东方财富 #段永平 #股票投资 #财报分析 #口袋分析师 #实盘记录 #高股息
🎯 先看核心逻辑:东方财富的护城河真挺硬。5000万月活用户(东方财富网+天天基金网)相当于自带证券行业流量池,佣金率万2.5比行业低,还靠“资讯-股吧-交易”闭环锁死用户,迁移成本极高。证券(69%收入)+基金代销(29%)双轮驱动,轻资产模式毛利率常年80%+,这赚钱能力确实强。
📈 数据上有亮点也有隐忧。2024年毛利率84%、ROE 12.59%,虽然比2021年高点回落,但还是甩传统券商一截。不过周期性太明显,净利增长17%但现金流季度波动大(2025Q1经营现金流-45.66亿),股市要是熊了,业绩肯定跟着掉。
⚠️ 风险得重点盯。政策监管是悬头剑,金融科技规范收紧可能抬升合规成本;其次是牛熊周期,券商股熊市估值砍40%是常态;最后AI投顾竞争,要是研发跟不上,用户粘性可能被稀释。
这些核心逻辑、数据拆解和风险点,都是我用AI分析工具快速整理的。工具叫【口袋分析师】,输入公司名3分钟出报告,对效率党来说确实香。
#东方财富 #段永平 #股票投资 #财报分析 #口袋分析师 #实盘记录 #高股息

研报速递
发表评论
发表评论: