

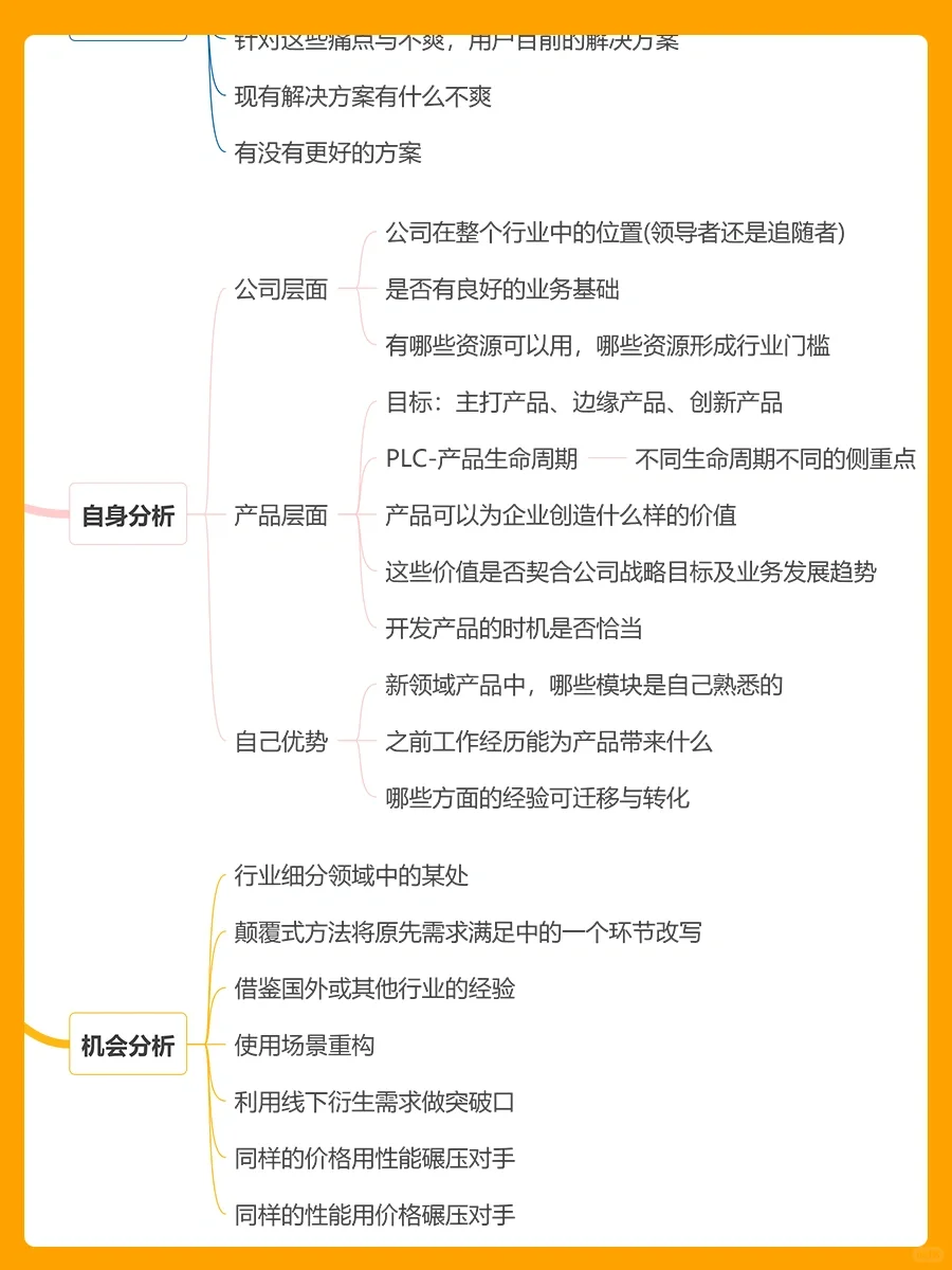
📢必备5个方向\n💥市场调研能力是每个运营人必不可少的技能之一\n🎗市场调研就是了解市场:\n🎀看市场规模多大?\n🎀发展前景怎样?\n🎀竞争对手有哪些?\n🎀该如何开拓市场?\n🔥用户对你们产品的使用情况等。\n📢市场调研对营销管理非常重要,通过市场调研,了解用户对产品的满意程度、外部竞争对手、了解市场环境变化,为决策提供依据。\n💯一份优秀的市场调研报告必须包含以下五个方向的分析:\n1⃣行业分析\n2⃣产品分析\n3⃣用户分析\n4⃣自身分析\n5⃣机会分析\n💕一份市场调研报告是否优秀,还有一个重要的判断标准\n🔥数据是否准确和全面\n🌟一个运营人的分析报告中的所有数据都不是自己臆想出来的,而是通过其他数据平台获取的,具有真实性的。\n🔥运营人常用的市场调研平台:\n1⃣数位观察\n2⃣艾瑞网\n3⃣中国产业研究院\n4⃣前沿报告库\n💫小伙伴们千万不要为了做报告而做报告,不忘做分析的初心,围绕报告的受众来分析。\n‼营销运营的小伙伴们赶紧收藏起来吧~\n💥满满干货~\n#市场营销 #市场调研 #调研报告 #调研 #快消市场部 #市场部 #市场部运营 #新媒体运营 #电商运营 #市场营销专业

研报速递
发表评论
发表评论: