






最近研究了国联民生(601456.SH),最大的感受是合并民生证券的整合效应直接引爆业绩,尤其是研究业务的跃升。
🎯 核心逻辑:主营中国内地综合金融服务的区域化券商,商业模式以“研究+投行”双轮协同为核心,通过并购民生证券、引进孔蓉团队强化研究能力,用研究输出反哺投行、财富管理,提升机构服务粘性与项目获取能力。
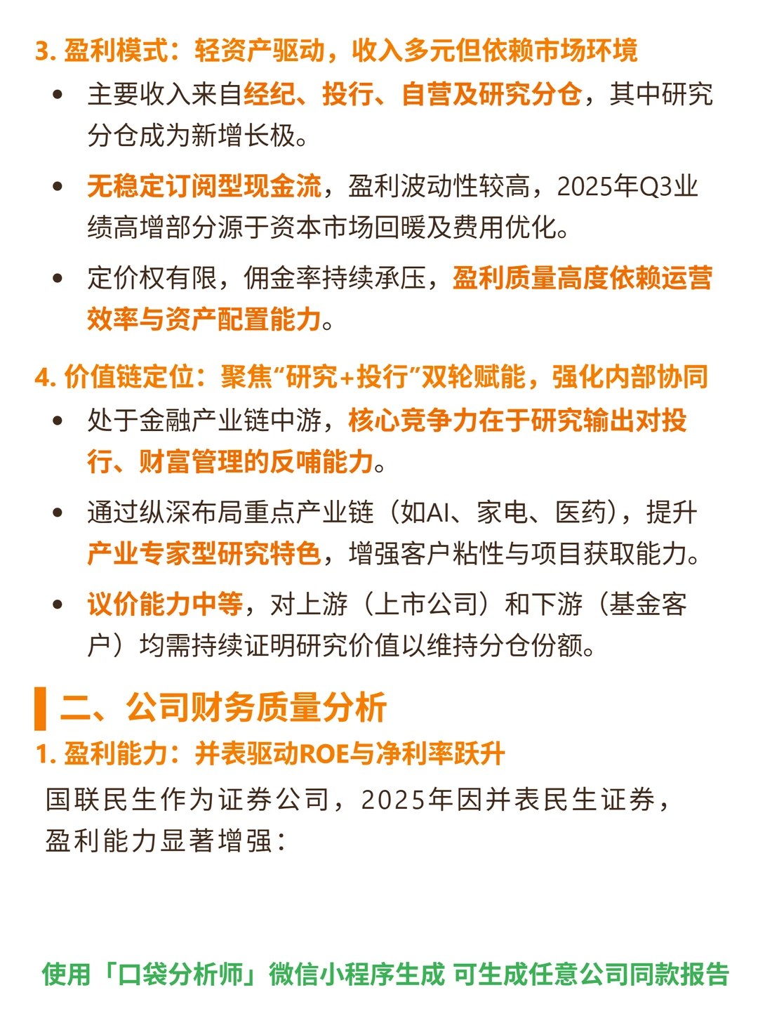
📈 财务亮点:2025前三季度归母净利润同比增345.3%,ROE从2024年2.19%升至4.99%,净利率从15.14%跃至29.46%,主因并表及高毛利证券投资业务(毛利率83%)占比提升;2025年研究分仓佣金4.6亿元,跃居行业第五。
🔍 关键风险:并购民生证券导致商誉从11.43亿元飙升至140.72亿元,未来若业绩不达标存在减值风险;2025Q3经营现金流-19.3亿元,系增持交易性金融资产,非持续性恶化。
💰 盈利与偿债:扣非净利润占比超97%,主营贡献真实;2025Q3资产负债率72.26%(较2024年下降),流动性覆盖率172.67%,偿债能力稳健。
#国联民生 #段永平 #股票投资 #财报分析 #口袋分析师 #实盘记录 #高股息
🎯 核心逻辑:主营中国内地综合金融服务的区域化券商,商业模式以“研究+投行”双轮协同为核心,通过并购民生证券、引进孔蓉团队强化研究能力,用研究输出反哺投行、财富管理,提升机构服务粘性与项目获取能力。
📈 财务亮点:2025前三季度归母净利润同比增345.3%,ROE从2024年2.19%升至4.99%,净利率从15.14%跃至29.46%,主因并表及高毛利证券投资业务(毛利率83%)占比提升;2025年研究分仓佣金4.6亿元,跃居行业第五。
🔍 关键风险:并购民生证券导致商誉从11.43亿元飙升至140.72亿元,未来若业绩不达标存在减值风险;2025Q3经营现金流-19.3亿元,系增持交易性金融资产,非持续性恶化。
💰 盈利与偿债:扣非净利润占比超97%,主营贡献真实;2025Q3资产负债率72.26%(较2024年下降),流动性覆盖率172.67%,偿债能力稳健。
#国联民生 #段永平 #股票投资 #财报分析 #口袋分析师 #实盘记录 #高股息

研报速递
发表评论
发表评论: