行业资讯

加入亿拓客·流量大师 撬动财富之门!!!

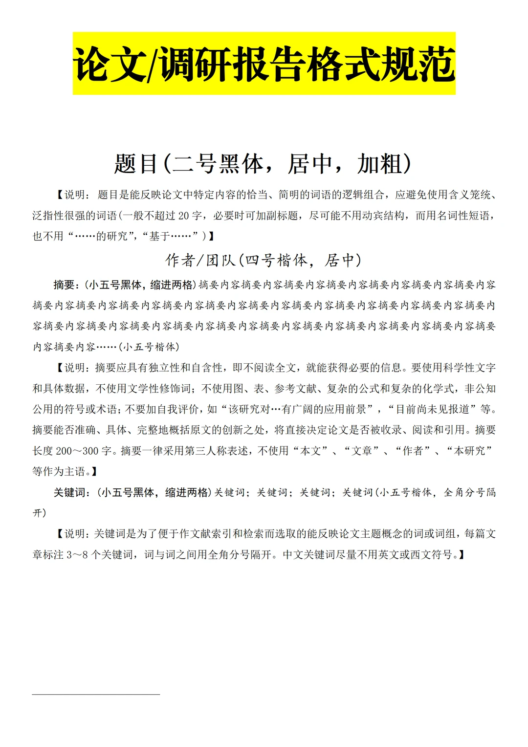
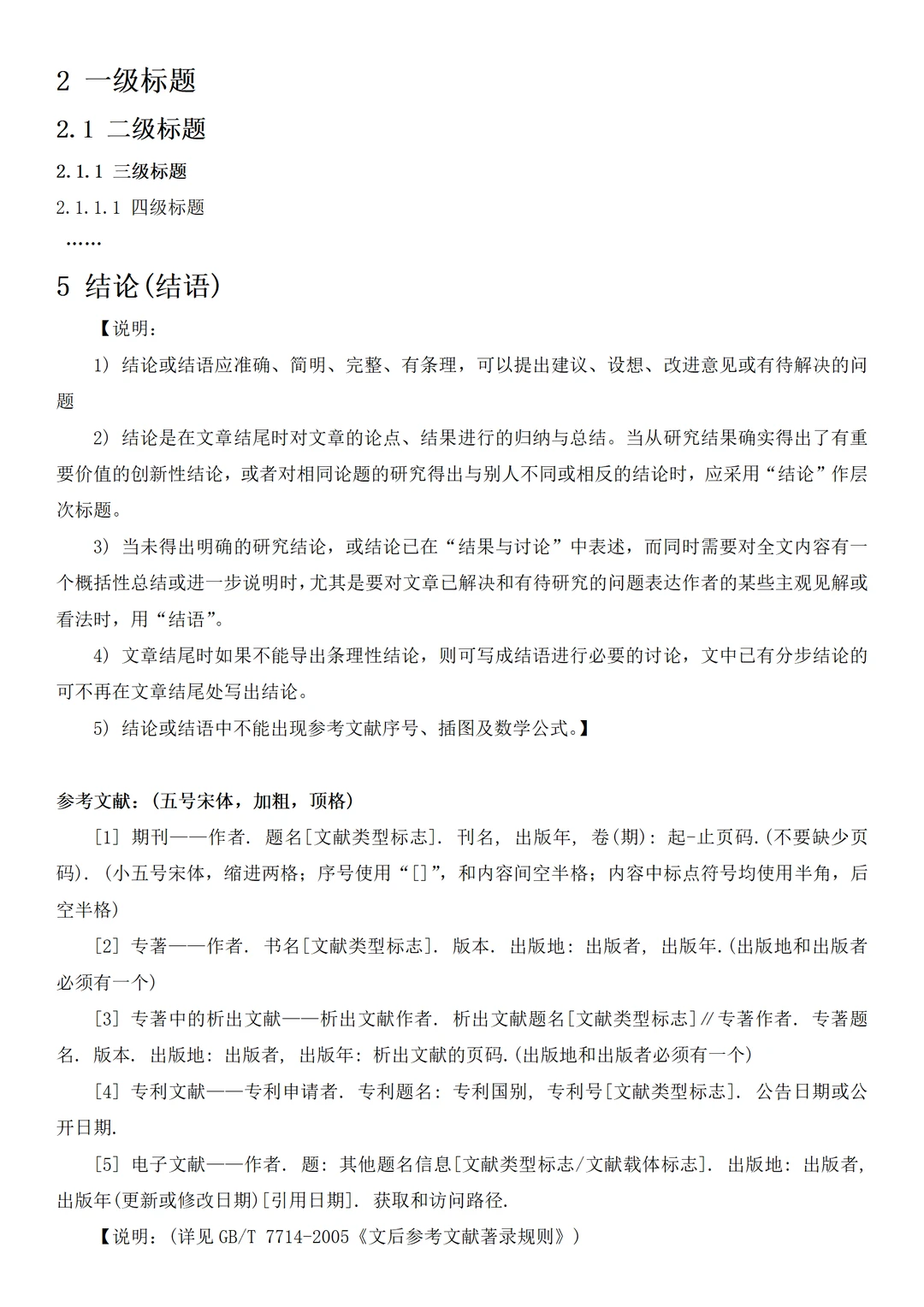
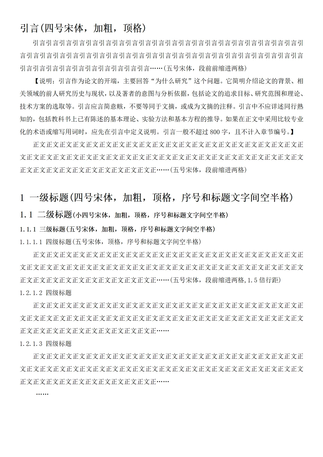
论文 / 调研报告格式规范(导师提供版)

wang 2025-11-28 行业资讯
论文 / 调研报告格式规范(导师提供版)

论文 / 调研报告格式规范(导师提供版)

论文 / 调研报告格式规范(导师提供版)

论文 / 调研报告格式规范(导师提供版)

论文 / 调研报告格式规范(导师提供版)

论文 / 调研报告格式规范(导师提供版)

✨ 上方为论文基本格式参考模板,同学们撰写论文时可结合此规范梳理框架与排版。
👆当然,如果你的论文学校给出了格式规范,还是按学校的走哈。同理,准备投稿期刊的论文,也需根据目标期刊的具体格式指南调整细节,确保符合刊物要求。
🌟 若你在论文写作中存在困惑,想系统学习写作,或有发核心期刊、C 刊的需求,
随时踢小戴~
#论文格式 #论文开题攻略 #毕业论文格式排版 #论文初稿 #论文排版 #调研报告 #论文模板

猜你喜欢

发表评论

发表评论: