行业资讯

加入亿拓客·流量大师 撬动财富之门!!!

【0522】每日券商晨报学习

wang 2025-11-23 行业资讯
【0522】每日券商晨报学习

【0522】每日券商晨报学习

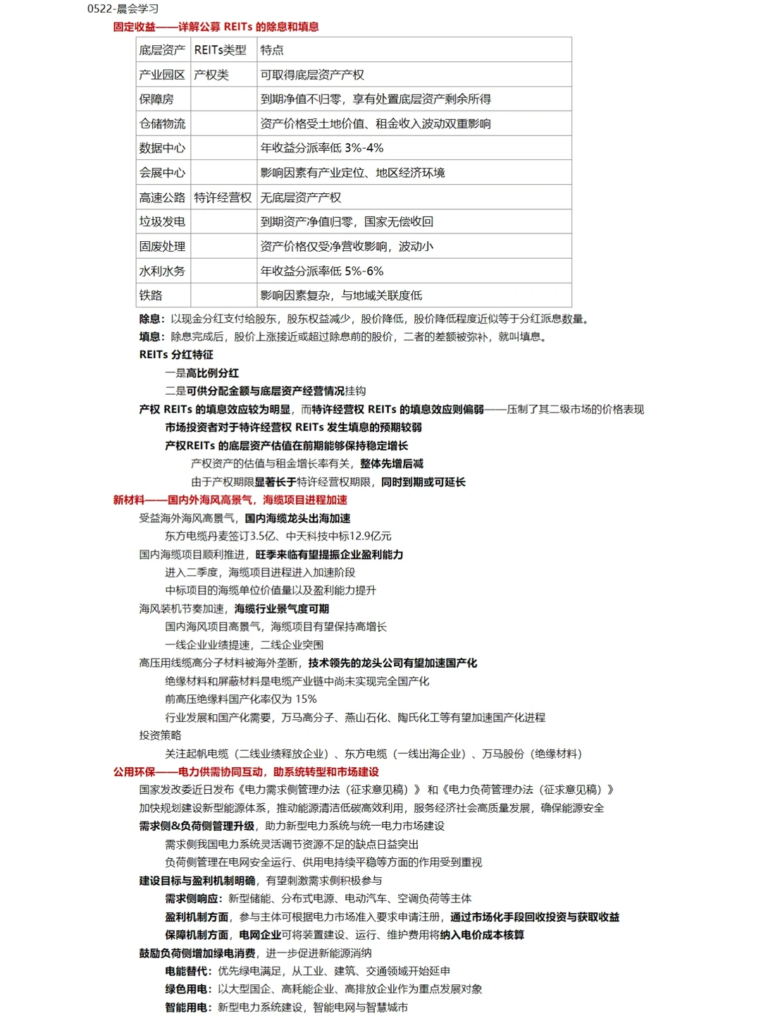
固定收益——详解公募REITs的除息和填息
新材料——国内外海风高景气,海缆项目进程加速
公用环保——电力供需协同互动,助系统转型和市场建设
#金融#金融知识#金融学习#基金#晨会

猜你喜欢

发表评论

发表评论: