







一、摘要
摘要应该准确描述论文的主要内容和贡献。摘要的篇幅不宜过长,一般在250-300字左右为宜。摘要一般不分段,不列图表以及化学结构式,也不引用参考文献。
二、绪论
1、研究背景
研究背景,简单来说就是在什么样的现实/理论背景下开展这个研究。
2、研究意义
“研究意义”这部分是描述你的论文可以解决哪些问题,为行业带来什么改变,一般可以分为两个方面来阐述,一个是现实意义,一个是理论意义。
3、研究内容
研究内容一定要明确其中的内容,根据具体情况来进行描述。
4、研究方法
在选择研究方法时,需要参考之前类似问题的研究思路、方法和工具。合适的方法应该具体可行,避免使用空洞的描述,例如“定性与定量相结合”、“理论和案例研究相结合”等没有实际内涵的表述。常见的研究方法包括访谈观察、文献调研、调查问卷、案例分析、经验总结、实验研究、数值分析仿真、理论推导、比较研究等。在研究中,可以采用一种或多种方法相结合,并且提倡使用综合研究方法,以获得更加准确和全面的研究结果。
5、研究的创新和不足之处
有价值的研究必须具备创新点,无论这个创新点是多么重大或微小,都可以被认为是一种创新。在选择切入点时,研究者可以考虑以下方面1.理论创新
2.研究角度创新
3.研究方法创新
6、文献综述
文献综述是通过搜集和分析大量资料,反映某一领域的最新进展、学术见解和建议。
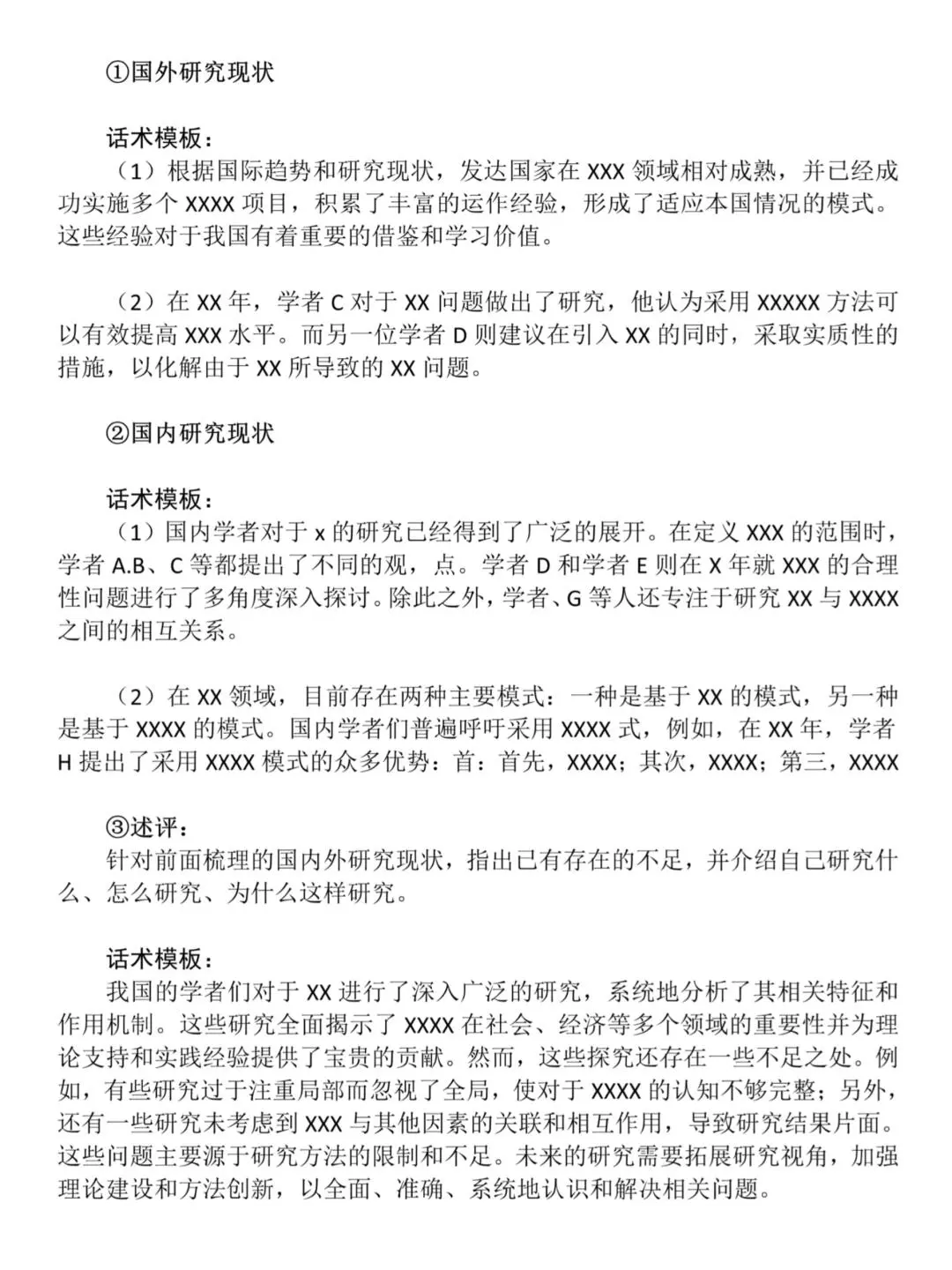
①国外研究现状
②国内研究现状
③述评
三、正文
包括本论和结论。
1、本论:存在问题—分析问题—论证观点一对策办法
(1)存在问题:即研究对象所存在的问题
(2)分析问题:分析这些问题存在的原因
(3)论证观点:通过什么方法得到了什么结果
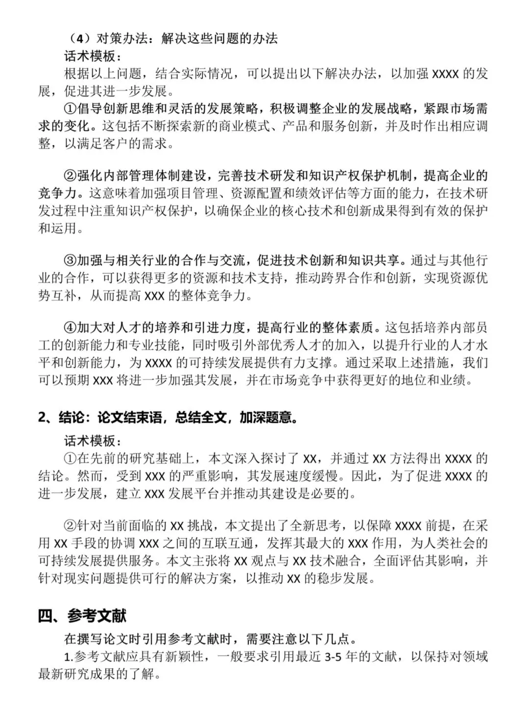
(4)对策办法:解决这些问题的办法
2、结论:论文结束语,总结全文,加深题意。
四、参考文献
五、致谢
结构为:感谢老师+感谢家人+感谢同学朋友+感谢自己+总结
#毕业论文初稿 #硕士毕业论文 #毕业论文初稿模板 #毕业论文初稿框架 #论文发表 #硕士论文选题 #大学生写论文 #本科毕业论文 #初稿 #初稿降重 #论文初稿写完了嘛 #论文初稿模板 #本科毕业论文指导 #论文怎么写 #论文选题 #论文查重毕业论文降重 #论文初稿 #写论文 #硕士毕业论文辅导 #研究生论文 #小论文 #毕业论文 #论文 #论文初稿怎么写 #兴趣成长
摘要应该准确描述论文的主要内容和贡献。摘要的篇幅不宜过长,一般在250-300字左右为宜。摘要一般不分段,不列图表以及化学结构式,也不引用参考文献。
二、绪论
1、研究背景
研究背景,简单来说就是在什么样的现实/理论背景下开展这个研究。
2、研究意义
“研究意义”这部分是描述你的论文可以解决哪些问题,为行业带来什么改变,一般可以分为两个方面来阐述,一个是现实意义,一个是理论意义。
3、研究内容
研究内容一定要明确其中的内容,根据具体情况来进行描述。
4、研究方法
在选择研究方法时,需要参考之前类似问题的研究思路、方法和工具。合适的方法应该具体可行,避免使用空洞的描述,例如“定性与定量相结合”、“理论和案例研究相结合”等没有实际内涵的表述。常见的研究方法包括访谈观察、文献调研、调查问卷、案例分析、经验总结、实验研究、数值分析仿真、理论推导、比较研究等。在研究中,可以采用一种或多种方法相结合,并且提倡使用综合研究方法,以获得更加准确和全面的研究结果。
5、研究的创新和不足之处
有价值的研究必须具备创新点,无论这个创新点是多么重大或微小,都可以被认为是一种创新。在选择切入点时,研究者可以考虑以下方面1.理论创新
2.研究角度创新
3.研究方法创新
6、文献综述
文献综述是通过搜集和分析大量资料,反映某一领域的最新进展、学术见解和建议。
①国外研究现状
②国内研究现状
③述评
三、正文
包括本论和结论。
1、本论:存在问题—分析问题—论证观点一对策办法
(1)存在问题:即研究对象所存在的问题
(2)分析问题:分析这些问题存在的原因
(3)论证观点:通过什么方法得到了什么结果
(4)对策办法:解决这些问题的办法
2、结论:论文结束语,总结全文,加深题意。
四、参考文献
五、致谢
结构为:感谢老师+感谢家人+感谢同学朋友+感谢自己+总结
#毕业论文初稿 #硕士毕业论文 #毕业论文初稿模板 #毕业论文初稿框架 #论文发表 #硕士论文选题 #大学生写论文 #本科毕业论文 #初稿 #初稿降重 #论文初稿写完了嘛 #论文初稿模板 #本科毕业论文指导 #论文怎么写 #论文选题 #论文查重毕业论文降重 #论文初稿 #写论文 #硕士毕业论文辅导 #研究生论文 #小论文 #毕业论文 #论文 #论文初稿怎么写 #兴趣成长

研报速递
发表评论
2025-12-01 23:21:53 回复该评论
发表评论: