职称专题报告模板分享‖膝骨关节炎 一、早中期膝骨关节炎的现状二、问题确立及目的三、文献查证四、方法五、结果评价六、结论#护理人文关怀 #医生评职称 #可行性研究报告 #研究报告 #人文关怀与优质护理 #膝骨关节炎 #职称专题报告 #医学职称 #护理职称 #评职称专题报告
发表评论
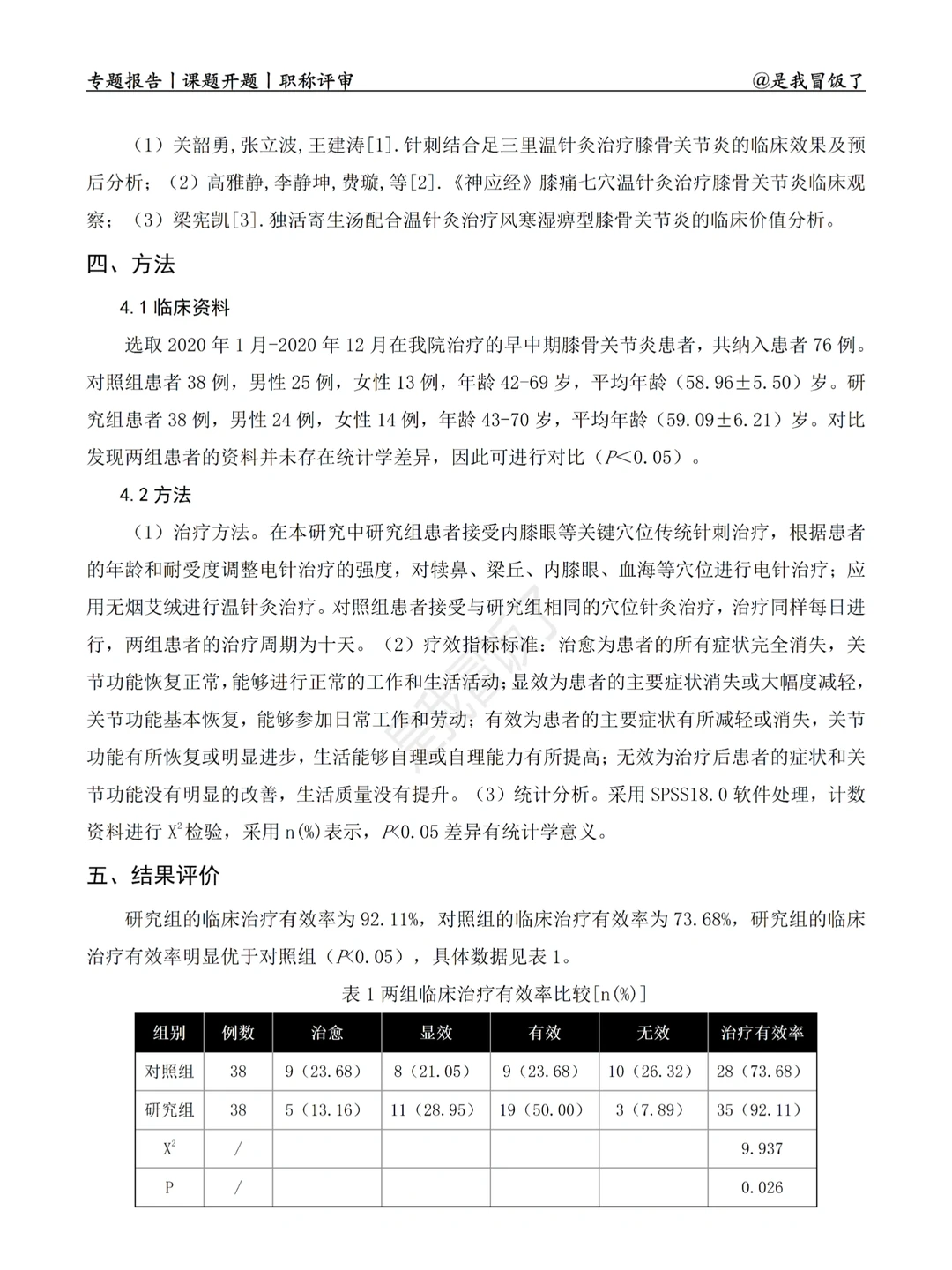
发表评论: