行业资讯

加入亿拓客·流量大师 撬动财富之门!!!

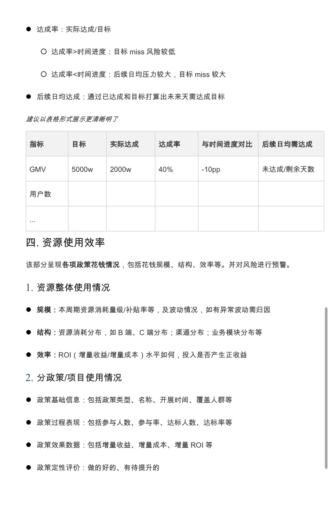
老板狂赞的经营分析报告长这样!🔥 附保姆级

wang 2025-11-23 行业资讯
老板狂赞的经营分析报告长这样!🔥 附保姆级

老板狂赞的经营分析报告长这样!🔥 附保姆级

老板狂赞的经营分析报告长这样!🔥 附保姆级

老板狂赞的经营分析报告长这样!🔥 附保姆级

老板狂赞的经营分析报告长这样!🔥 附保姆级

老板狂赞的经营分析报告长这样!🔥 附保姆级

老板狂赞的经营分析报告长这样!🔥 附保姆级

你是不是也这样?🤔
每月做经营分析只会罗列数据,被老板问“所以呢?”直接哑火…
问题找不准,建议提不出,感觉自己就是个无情的做表机器💻。
别怕!今天分享一套我压箱底的**经营分析实战模板**,
帮你从“数据搬运工”进阶为“业务军师”!学会它,下次汇报就是你的高光时刻!✨
#经营与管理 #财务分析 #财务bp #经营分析 #经营分析会 #财务干货 #财务分析报告

猜你喜欢

发表评论

发表评论: