







京东物流发布了2025年第三季度的财报,摩根大通发布研报,核心观点:业绩超预期,看好其技术驱动的效率提升和海外扩张。
📈 喜:营收增长强劲,ISC业务大涨46%
营收增长非常强劲! 🚀
总收入:达到 550亿,同比增长 24%。
一体化供应链 (ISC) 收入:更是猛增至300亿,同比大涨 46%!
一个关键的增长动力是:外卖业务。这表明京东物流正在成功地将外卖和即时零售整合到其庞大的物流网络中,创造了新的收入来源。
同时,来自外部客户的收入也保持了13%的稳健增长。
🤔 忧:利润承压,钱花在哪了?
尽管收入大涨,但京东物流的 Non-IFRS 净利润为20亿,同比下降了 21.5%;净利率也从去年的5.8%降至3.7%。
摩根大通观点:这不是因为业务本身出了问题,而是因为京东物流正在进行一场大规模的“战略投资”。
钱,主要花在了两个地方:
骑手网络(+50%),外包成本(+13%)
京东物流正在为未来“花钱”——大力投资建设更完善的骑手网络(以支持外卖和即时零售),并加大外包投入以应对增长的订单量。
🎯 稳:未来三大战略支柱
面对短期的利润压力,京东物流管理层在业绩会上传递了清晰的信号,未来的增长将依靠三大战略支柱:
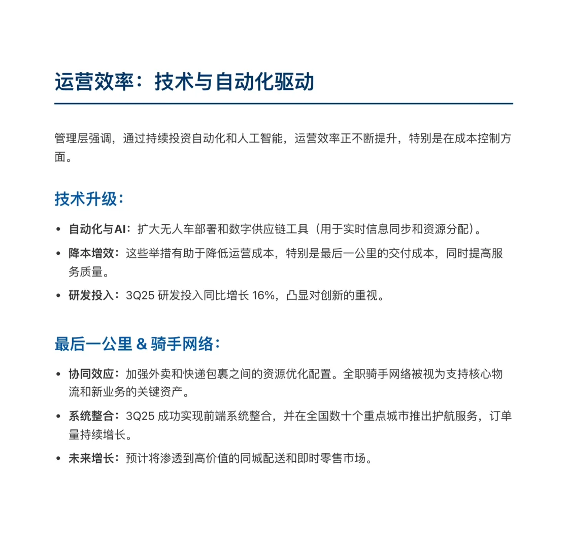
1. 🤖 技术与AI赋能
京东物流持续加大研发投入(3Q25 同比增长16%),扩大无人车部署和数字供应链工具的应用。旨在用技术降低运营成本。
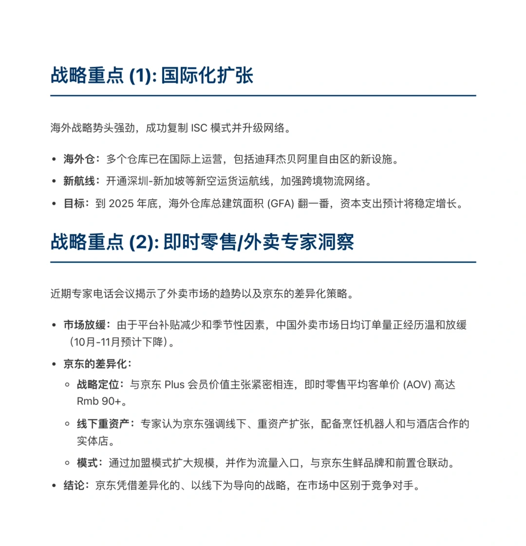
2. 🌍 全球化扩张
京东物流在迪拜开设了新的仓库,开通了“深圳-新加坡”空运货运航线。目标到2025年底,海外仓库总面积翻一番!
3. 🏍️ 骑手网络协同
京东物流正努力整合其全职骑手网络,实现“外卖”和“快递包裹”的资源共享和优化配置。这不仅能提高效率,还将成为渗透高价值同城配送和即时零售市场的利器。
💡 深度:不一样的“外卖”战略
提到外卖,很多人会想到美团和饿了么。但摩根大通电话会议揭示了京东的差异化打法:
高客单价:京东的即时零售平均客单价高达 Rmb 90+!
绑定Plus会员:其外卖策略与京东 Plus 会员的价值主张紧密相连,更侧重服务高价值用户。
线下重资产:京东的模式更强调“线下重资产”,例如配备烹饪机器人的实体店、与酒店合作等。
#行业报告#摩根大通#京东物流#外卖大战#京东#美团#财报#股票
📈 喜:营收增长强劲,ISC业务大涨46%
营收增长非常强劲! 🚀
总收入:达到 550亿,同比增长 24%。
一体化供应链 (ISC) 收入:更是猛增至300亿,同比大涨 46%!
一个关键的增长动力是:外卖业务。这表明京东物流正在成功地将外卖和即时零售整合到其庞大的物流网络中,创造了新的收入来源。
同时,来自外部客户的收入也保持了13%的稳健增长。
🤔 忧:利润承压,钱花在哪了?
尽管收入大涨,但京东物流的 Non-IFRS 净利润为20亿,同比下降了 21.5%;净利率也从去年的5.8%降至3.7%。
摩根大通观点:这不是因为业务本身出了问题,而是因为京东物流正在进行一场大规模的“战略投资”。
钱,主要花在了两个地方:
骑手网络(+50%),外包成本(+13%)
京东物流正在为未来“花钱”——大力投资建设更完善的骑手网络(以支持外卖和即时零售),并加大外包投入以应对增长的订单量。
🎯 稳:未来三大战略支柱
面对短期的利润压力,京东物流管理层在业绩会上传递了清晰的信号,未来的增长将依靠三大战略支柱:
1. 🤖 技术与AI赋能
京东物流持续加大研发投入(3Q25 同比增长16%),扩大无人车部署和数字供应链工具的应用。旨在用技术降低运营成本。
2. 🌍 全球化扩张
京东物流在迪拜开设了新的仓库,开通了“深圳-新加坡”空运货运航线。目标到2025年底,海外仓库总面积翻一番!
3. 🏍️ 骑手网络协同
京东物流正努力整合其全职骑手网络,实现“外卖”和“快递包裹”的资源共享和优化配置。这不仅能提高效率,还将成为渗透高价值同城配送和即时零售市场的利器。
💡 深度:不一样的“外卖”战略
提到外卖,很多人会想到美团和饿了么。但摩根大通电话会议揭示了京东的差异化打法:
高客单价:京东的即时零售平均客单价高达 Rmb 90+!
绑定Plus会员:其外卖策略与京东 Plus 会员的价值主张紧密相连,更侧重服务高价值用户。
线下重资产:京东的模式更强调“线下重资产”,例如配备烹饪机器人的实体店、与酒店合作等。
#行业报告#摩根大通#京东物流#外卖大战#京东#美团#财报#股票

研报速递
发表评论
发表评论: