








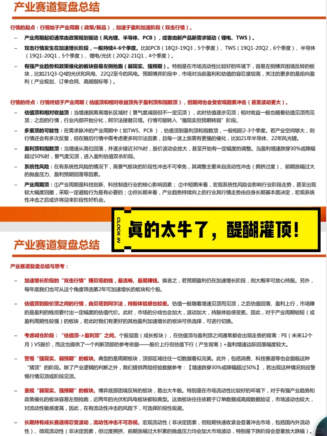
💰涨跌?赚还是赔,是靠什么决定?\n周期、供需、宏微观等等\n \n📚天风这篇报告用了大量案例、大量数据、小白都能懂的那种!真的特别棒\n \n直接来结论\n产业赛道复盘总结\n行情的起点:始于产业周期,加速于盈利加速阶段\n产业周期起初通常由政策规划驱动,或者由新产品新需求驱动\n双击行情发生在加速增长阶段,一般持续4-6个季度。\n有强产业趋势和政策催化的板块容易左侧抢跑(弱现实、强预期)\n特别是在市场流动性比较好的环境下,容易左侧博弈困境反转的板块\n预期博弈阶段中,市场对当前盈利和估值的容忍度较高,关注的更多的是前向盈利(产业规划、订单合同、高频指标等)。\n \n行情的终点:产业周期,但期间也会受宏观因素冲击。\n产业周期顶:\n①产业周期是科技创新、科技制造行业的核心影响因素;\n②中短期来看,宏观系统性风险会影响行业阶段走势,甚至出现较大幅度回撤,采取一定避险行为是有必要的;\n③但长期来看,产业趋势持续向上的行业其行情走势由自身长期基本面决定,宏观系统性冲击之后或许将迎来阶段性好机会\n \n#股票基金投资理财小白 #行业研究 #行业报告 #研究报告 #经济 #理财 #经济周期 #专业赛道

研报速递
发表评论
发表评论: