




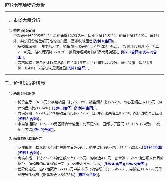
2025年3-8月,护发素市场总销售额12.23亿元,同比下滑12.61%,销量暴跌17.32%!低价段(0-58元)虽占75%销量,但销售额仅39%,利润空间持续压缩;高端市场(≥290元)5月占比突增至8.25%,卡诗、欧莱雅靠成分创新(如CBD、益生菌)溢价30-50%,高端化增速达12%!💎
👑品牌竞争分化
🏆潘婷稳居销冠但下滑19.87%,欧莱雅高端化成功(≥295元占比61.76%),芬浓、维特丝凭借精准中端定位(59-118元)增长超30%!
💡传统品牌部分销量暴跌51.46%,低价内卷与渠道成本攀升(获客成本150元/人)成最大风险。💥
💡建议:聚焦成分创新(如微胶囊技术)和价格带卡位,优化全渠道效率,抓住高端化与功能细分机会!🚀
#护发素 #行业分析 #消费者市场洞察 #行业报告 #研究报告
👑品牌竞争分化
🏆潘婷稳居销冠但下滑19.87%,欧莱雅高端化成功(≥295元占比61.76%),芬浓、维特丝凭借精准中端定位(59-118元)增长超30%!
💡传统品牌部分销量暴跌51.46%,低价内卷与渠道成本攀升(获客成本150元/人)成最大风险。💥
💡建议:聚焦成分创新(如微胶囊技术)和价格带卡位,优化全渠道效率,抓住高端化与功能细分机会!🚀
#护发素 #行业分析 #消费者市场洞察 #行业报告 #研究报告

研报速递
发表评论
发表评论: