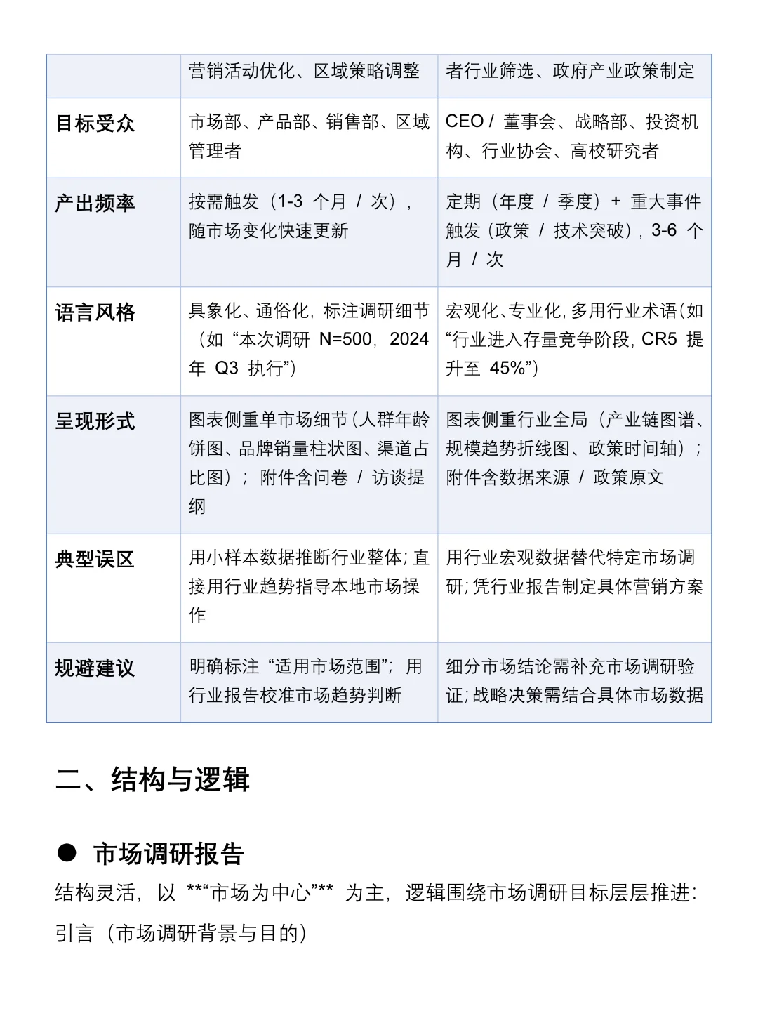
研报速递
首页
行业资讯
热门搜索
加入亿拓客·流量大师 撬动财富之门!!!
首页
»
行业资讯
» 市场调研报告与行业分析报告核心的区别!!
行业资讯
加入亿拓客·流量大师 撬动财富之门!!!
市场调研报告与行业分析报告核心的区别!!
wang
2025-11-14
行业资讯
市场调研报告与行业分析报告核心的区别!!
#市场调研报告
#市场调研分析
#行业分析报告
#问卷调查
#调研报告
#调查报告
#市场分析报告
#调研报告模版
#正能量
#纯分享
上一篇:
全球汽车铝板市场规模研究报告-恒州诚思
下一篇:
原来市调赛调研报告这么好写啊?
猜你喜欢
券商晨会报告:算力租赁行业近期预期与受益标的分析
上海市蒂艾孚网络科技有限公司
金融行业双周报:国有大行业绩韧性凸显,券商保险景气度持续修复.PDF(附下载)
上海市蒂艾孚网络科技有限公司
十大券商看后市|A股积极因子正在积蓄,有望重拾上升势头
上海市蒂艾孚网络科技有限公司
券商晨会精华:AI供需缺口和出海新能源成为新“宁组合”概率正在增大
上海市蒂艾孚网络科技有限公司
【财经】一文了解券商首席和所长概览
上海市蒂艾孚网络科技有限公司
券商转型
上海市蒂艾孚网络科技有限公司
发表评论
发表评论:
取消回复
发表评论
发表评论: