













当产能过剩遇上房地产萎缩,AI 如何为钢铁行业注入新活力?这份报告带你揭秘钢材行业在 “双碳” 目标与数字化浪潮下的破局之路,从绿色转型到高端突围,解锁千亿市场新机遇~
🔹【1】行业现状大起底📊
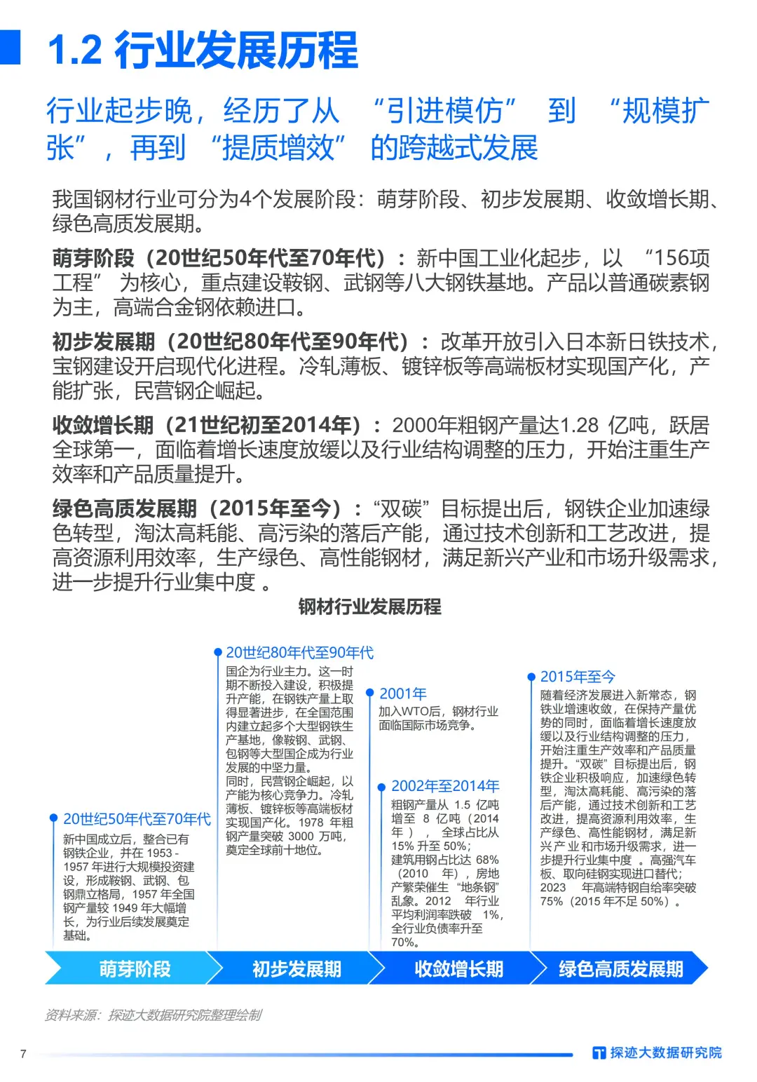
全产业链透视:上游资源博弈,中游工艺革新,下游需求向新能源基建倾斜
市场规模:2025 年预计达 8.6 万亿,高端钢材占比升至 25.5%
竞争格局:70% 企业扎堆普钢,高端特钢 35% 依赖进口
🔹【2】增量客群新蓝海👥
建筑行业:西部基建高增,东部转向高端耐候钢
光伏行业:长三角 / 珠三角需求爆发,支架用钢量年增 40%
机械制造:中小企业更关注价格与交付灵活性
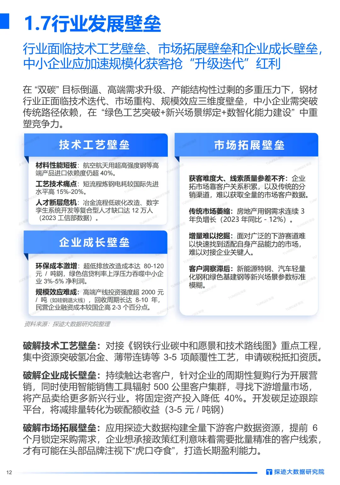
🔹【3】三大增长密码🔑
绿色低碳:氢冶金、薄带连铸等工艺成政策重点扶持方向
高端突围:新能源汽车用高强钢年需求突破 500 万吨
AI 赋能:智能销售系统让获客成本降低 90%,开单效率提升 5 倍
🔹【4】实战案例拆解🚀
无锡某钢企用 AI 拓客系统,3 个月内意向客户从 300 个 / 月增至 900 个,成交周期从 5 个月缩短至 1 个月,数字化转型成效惊人!
从 “粗放扩张” 到 “精耕价值”,钢铁行业正在经历历史性变革。想知道更多关于产能出清策略、AI 应用实操指南和海外市场拓展技巧?主页获取完整报告,抢占行业升级先机!
相关报告:《2025 钢材行业发展趋势报告》
#行业报告 #研究报告 #钢材 #钢材行业 #制造业转型 #AI技术 #绿色低碳 #高端制造 #供应链 #双碳目标
🔹【1】行业现状大起底📊
全产业链透视:上游资源博弈,中游工艺革新,下游需求向新能源基建倾斜
市场规模:2025 年预计达 8.6 万亿,高端钢材占比升至 25.5%
竞争格局:70% 企业扎堆普钢,高端特钢 35% 依赖进口
🔹【2】增量客群新蓝海👥
建筑行业:西部基建高增,东部转向高端耐候钢
光伏行业:长三角 / 珠三角需求爆发,支架用钢量年增 40%
机械制造:中小企业更关注价格与交付灵活性
🔹【3】三大增长密码🔑
绿色低碳:氢冶金、薄带连铸等工艺成政策重点扶持方向
高端突围:新能源汽车用高强钢年需求突破 500 万吨
AI 赋能:智能销售系统让获客成本降低 90%,开单效率提升 5 倍
🔹【4】实战案例拆解🚀
无锡某钢企用 AI 拓客系统,3 个月内意向客户从 300 个 / 月增至 900 个,成交周期从 5 个月缩短至 1 个月,数字化转型成效惊人!
从 “粗放扩张” 到 “精耕价值”,钢铁行业正在经历历史性变革。想知道更多关于产能出清策略、AI 应用实操指南和海外市场拓展技巧?主页获取完整报告,抢占行业升级先机!
相关报告:《2025 钢材行业发展趋势报告》
#行业报告 #研究报告 #钢材 #钢材行业 #制造业转型 #AI技术 #绿色低碳 #高端制造 #供应链 #双碳目标

研报速递
发表评论
发表评论: