








💡智能穿戴,日常必备新风尚💡
📈市场爆发式增长:全球智能穿戴设备市场稳步扩张,中国成核心引擎,预计未来十年年均增长率近19%!
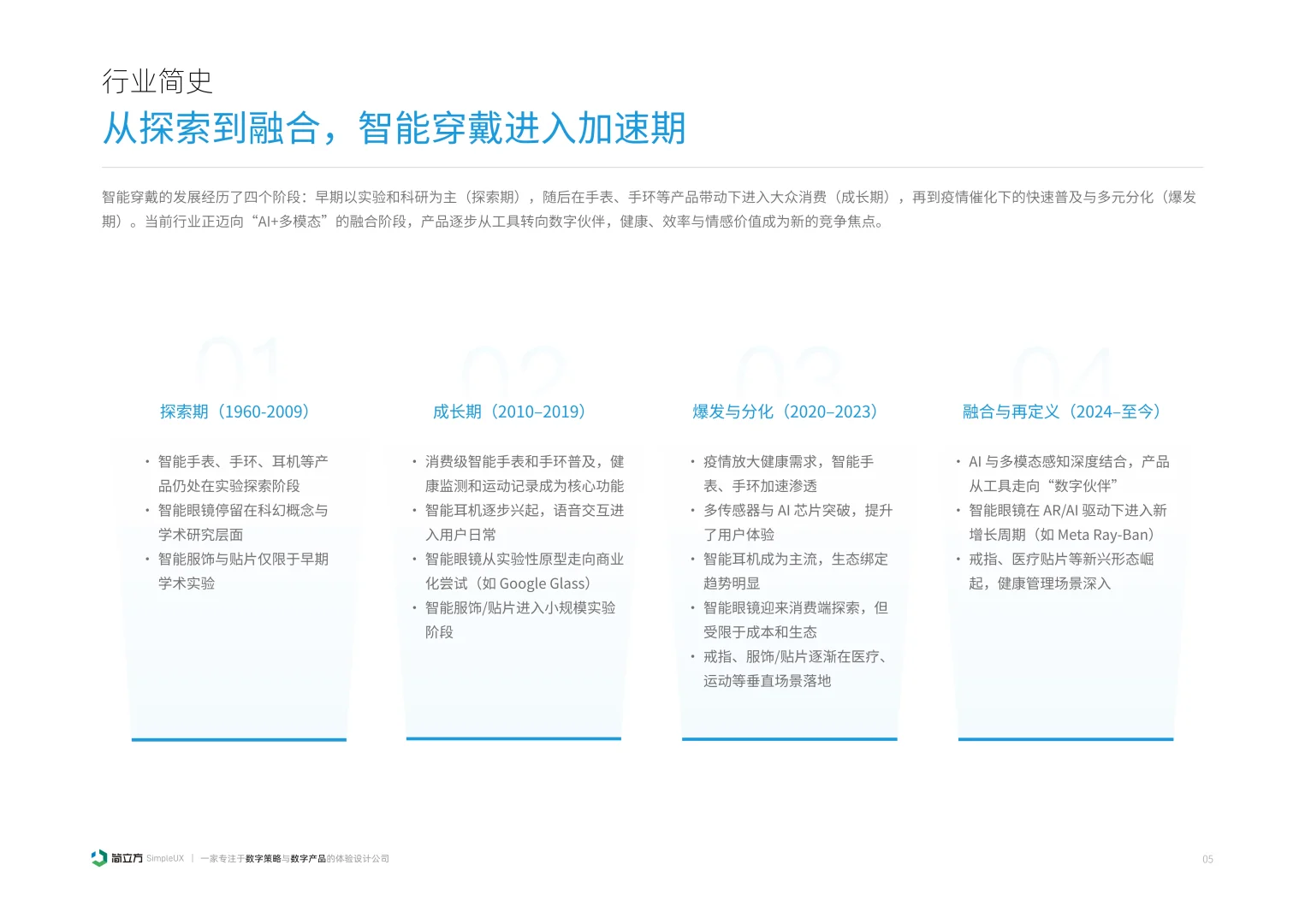
👟👓🎧品类多元化:从手表、手环到眼镜、戒指,智能穿戴设备覆盖全身,满足健康、效率、娱乐多元需求!
🔋续航痛点待解:轻薄设计与高性能并存下,续航成用户最大困扰,快充与智能预警成设计新方向!
💖情感化设计趋势:用户期待设备从“记录工具”变“情感伴侣”,主动提醒、情绪安抚成新卖点!
👵👴适老化设计兴起:中老年群体使用率高,大字体、语音交互、一键操作,让科技更贴心!
🌐生态化未来:智能穿戴将成IoT生态枢纽,连接手机、汽车、家居,打造全方位智慧生活体验!
#智能穿戴 #穿戴设备 #行业报告 #研究报告 #行业分析 #研报 #行业研报 #报告 #智能化设计
📈市场爆发式增长:全球智能穿戴设备市场稳步扩张,中国成核心引擎,预计未来十年年均增长率近19%!
👟👓🎧品类多元化:从手表、手环到眼镜、戒指,智能穿戴设备覆盖全身,满足健康、效率、娱乐多元需求!
🔋续航痛点待解:轻薄设计与高性能并存下,续航成用户最大困扰,快充与智能预警成设计新方向!
💖情感化设计趋势:用户期待设备从“记录工具”变“情感伴侣”,主动提醒、情绪安抚成新卖点!
👵👴适老化设计兴起:中老年群体使用率高,大字体、语音交互、一键操作,让科技更贴心!
🌐生态化未来:智能穿戴将成IoT生态枢纽,连接手机、汽车、家居,打造全方位智慧生活体验!
#智能穿戴 #穿戴设备 #行业报告 #研究报告 #行业分析 #研报 #行业研报 #报告 #智能化设计

研报速递
发表评论
发表评论: