研报速递
首页
行业资讯
热门搜索
加入亿拓客·流量大师 撬动财富之门!!!
首页
»
行业资讯
» 揭秘【市场调研】📑分析框架
行业资讯
加入亿拓客·流量大师 撬动财富之门!!!
揭秘【市场调研】📑分析框架
wang
2025-11-03
行业资讯
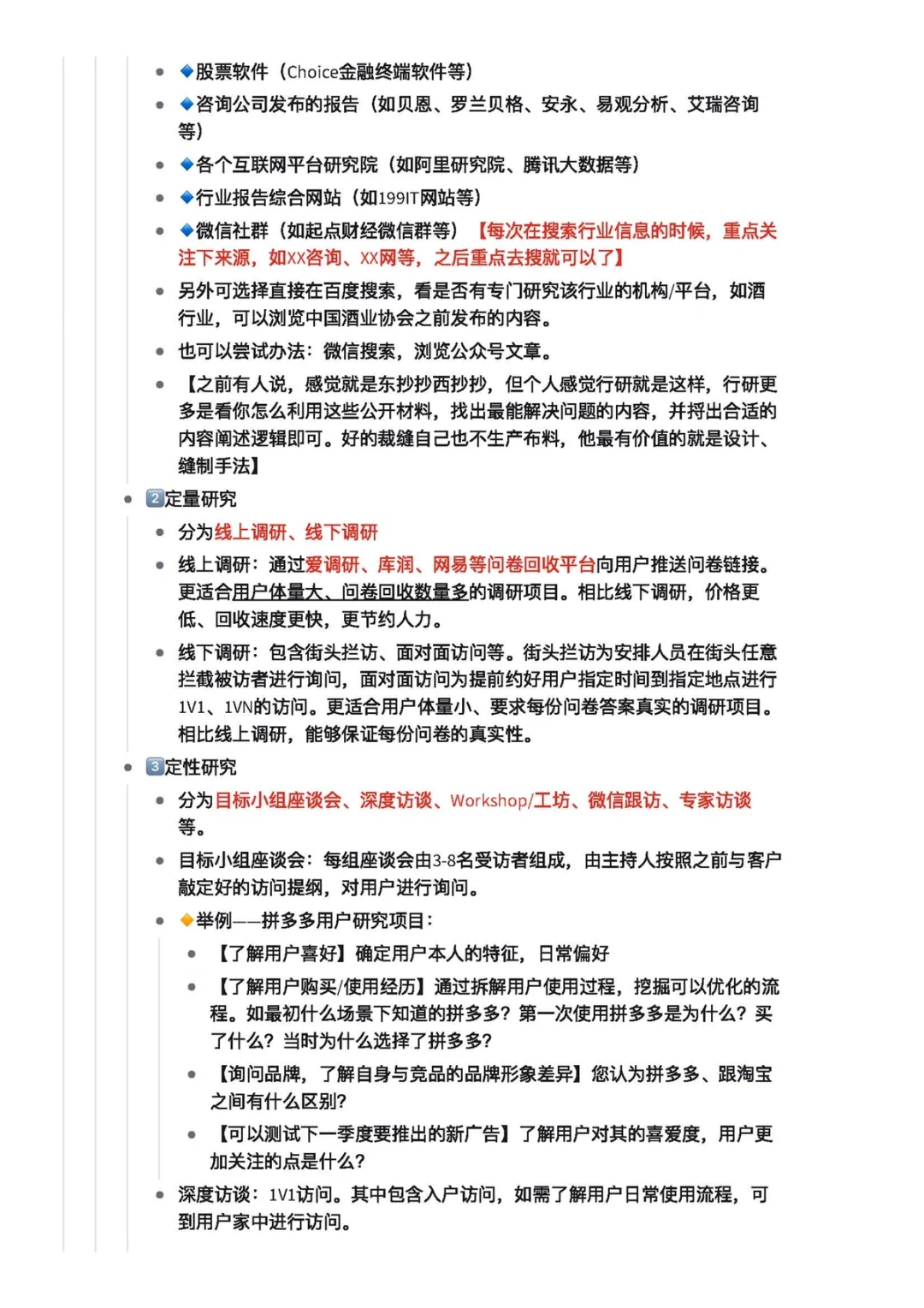
揭秘【市场调研】📑分析框架
市场调研行业是具体怎么工作的?
市场调研怎么做行业研究
#职场
#行业研究
#市场调研
#市场分析
#工作
#行业报告
#市场分析
上一篇:
电商零售行业调研报告PPT改稿美化
下一篇:
卖不动?因为你没从“抢新客”变“抢存量客
猜你喜欢
看好春节行情 券商热议“持股持币”
上海市蒂艾孚网络科技有限公司
甲骨文成功融资后暴涨,转一份某券商的内部会议纪要供参考
上海市蒂艾孚网络科技有限公司
多家券商,调整组织架构!成立业务分公司、裁撤网点……是何趋势?
上海市蒂艾孚网络科技有限公司
有色大涨 券商利好 今天怎么走?
上海市蒂艾孚网络科技有限公司
急聘-无套路直投信息-券商实习|长江保荐投行部-日常实习生(实习地点:江苏常州)
上海市蒂艾孚网络科技有限公司
昨晚爆出四大消息!AI应用火了,券商爆利好!
上海市蒂艾孚网络科技有限公司
发表评论
发表评论:
取消回复
发表评论
发表评论: