行业资讯

加入亿拓客·流量大师 撬动财富之门!!!

市场营销开题报告已搞定😎真的不能难!

wang 2025-11-02 行业资讯
市场营销开题报告已搞定😎真的不能难!

市场营销开题报告已搞定😎真的不能难!

市场营销开题报告已搞定😎真的不能难!

市场营销开题报告已搞定😎真的不能难!

📈题目:脆升升的营销策略存在的问题及对策
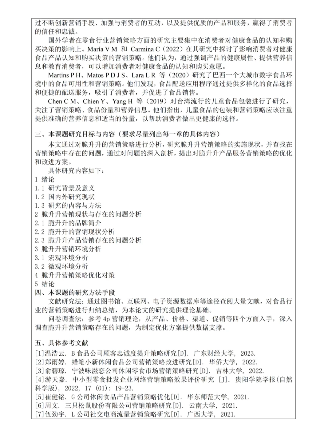
1 绪论
1.1 研究背景及意义
1.2 国内外研究现状
1.3 研究的内容与方法
2 脆升升营销现状与存在的问题分析
2.1 脆升升的品牌简介
2.2 脆升升的营销现状分析
2.3 脆升升产品营销存在的问题分析
3 脆升升营销环境分析
3.1 宏观环境分析
3.2 微观环境分析
4 脆升升营销策略优化对策
5 结论
#毕业论文 #开题报告 #大四学姐#开题报告 #市场营销 #课题开题报告 #论文开题报告模板 #开题报告怎么写 #开题报告技巧 #开题报告写作 #毕业论文 #论文写作 #市场营销开题报告 #毕业论文开题报告

猜你喜欢

发表评论

发表评论: