














市场分析对于产品成功来说十分重要,CC分享麦肯锡给跨国企业做市场分析的具体方法和思路逻辑,从做市场研究的目的、用商业的本质来理解市场研究、实战市场研究等内容展开分析,干货满满。
一起来学习一下吧,希望对你有帮助。
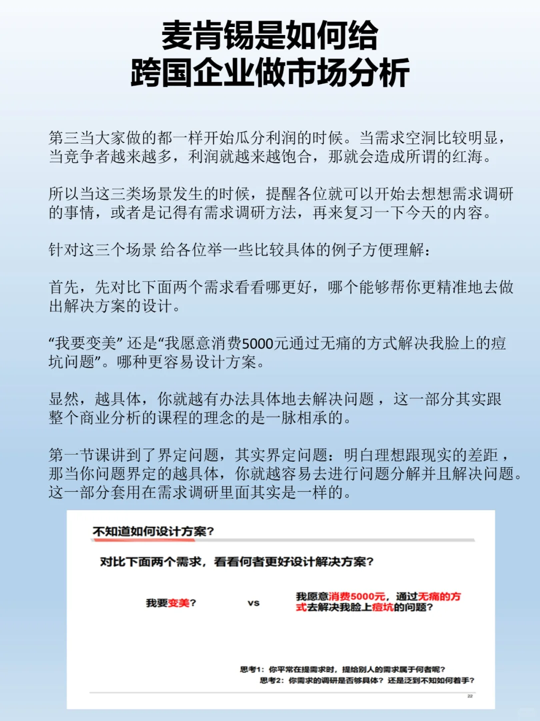
市场分析围绕“如何分析消费者和他们的需求、以及如何验证产品满足需求”来展开,市场分析是产品成功的助推器,让我们来一起了解一下怎么进行市场分析吧。
这篇文章适合金融、投资、咨询、创业、Marketing、企业战略决策的人阅读。
根据市场分析内容的主要应用场景,这里拆成三个环节给大家讲:
第一需求分析、第二消费者调研、第三如何验证自己的产品是否符合用户的需求 以及 分析市场需求的一些技巧。
适用的对象:非常适合推荐给负责开拓新产品、新服务的负责人。
一、为什么要去做市场研究
很多失败的创业公司失败的主要原因是不了解用户需求就贸然开发产品,根据数据显示这一原因占受访总体的42%,其他的原因相对次之非主要。
从数据可知,市场上多数产品的创新、与创新的失败,大部分在生产产品跟创新的过程中 :只想着自己会什么、有什么、能做什么。
例子:我在现在的公司以及之前的公司,也都很常遇到过这类情况。他们会根据自己现有的情况、能力,把他们觉得好的去做成产品与服务,但实际上对业绩的影响以及相关指标的影响都收效甚微。
市场研究其实就是了解用户需要的研究方式。
#市场分析 #调研 #创业 #宝妈创业 #商业计划书 #商业BP #代写BP
一起来学习一下吧,希望对你有帮助。
市场分析围绕“如何分析消费者和他们的需求、以及如何验证产品满足需求”来展开,市场分析是产品成功的助推器,让我们来一起了解一下怎么进行市场分析吧。
这篇文章适合金融、投资、咨询、创业、Marketing、企业战略决策的人阅读。
根据市场分析内容的主要应用场景,这里拆成三个环节给大家讲:
第一需求分析、第二消费者调研、第三如何验证自己的产品是否符合用户的需求 以及 分析市场需求的一些技巧。
适用的对象:非常适合推荐给负责开拓新产品、新服务的负责人。
一、为什么要去做市场研究
很多失败的创业公司失败的主要原因是不了解用户需求就贸然开发产品,根据数据显示这一原因占受访总体的42%,其他的原因相对次之非主要。
从数据可知,市场上多数产品的创新、与创新的失败,大部分在生产产品跟创新的过程中 :只想着自己会什么、有什么、能做什么。
例子:我在现在的公司以及之前的公司,也都很常遇到过这类情况。他们会根据自己现有的情况、能力,把他们觉得好的去做成产品与服务,但实际上对业绩的影响以及相关指标的影响都收效甚微。
市场研究其实就是了解用户需要的研究方式。
#市场分析 #调研 #创业 #宝妈创业 #商业计划书 #商业BP #代写BP

研报速递
发表评论
发表评论: