






📈市场规模持续扩大,中国保姆机器人在全球市场表现亮眼,出口海外,在欧美日等高端市场取得好成绩。应用场景不断拓展融合,一个保姆机器人能联通家庭、机构、社区等多个场景。企业也在细分赛道上竞逐,明星产品加速涌现。
🤖技术上,保姆机器人正朝着多源感知、自主决策、人机协同和自进化等方向发展。不过,行业仍面临挑战,比如场景适应性不足、用户信任度低、数据隐私保护和责任划分机制不健全,以及产品规模化落地能力弱等问题。
💡对策建议包括构建高质量数据集提升模型泛化能力,建设可信人工智能提升公众信赖水平,完善隐私保护机制明确责任划分边界,以及提升产品落地能力拓展规模化应用场景。
#保姆机器人 #机器人 #行业报告 #行业分析 #行业研究 #行业研报 #研究报告 #研报 #报告
🤖技术上,保姆机器人正朝着多源感知、自主决策、人机协同和自进化等方向发展。不过,行业仍面临挑战,比如场景适应性不足、用户信任度低、数据隐私保护和责任划分机制不健全,以及产品规模化落地能力弱等问题。
💡对策建议包括构建高质量数据集提升模型泛化能力,建设可信人工智能提升公众信赖水平,完善隐私保护机制明确责任划分边界,以及提升产品落地能力拓展规模化应用场景。
#保姆机器人 #机器人 #行业报告 #行业分析 #行业研究 #行业研报 #研究报告 #研报 #报告

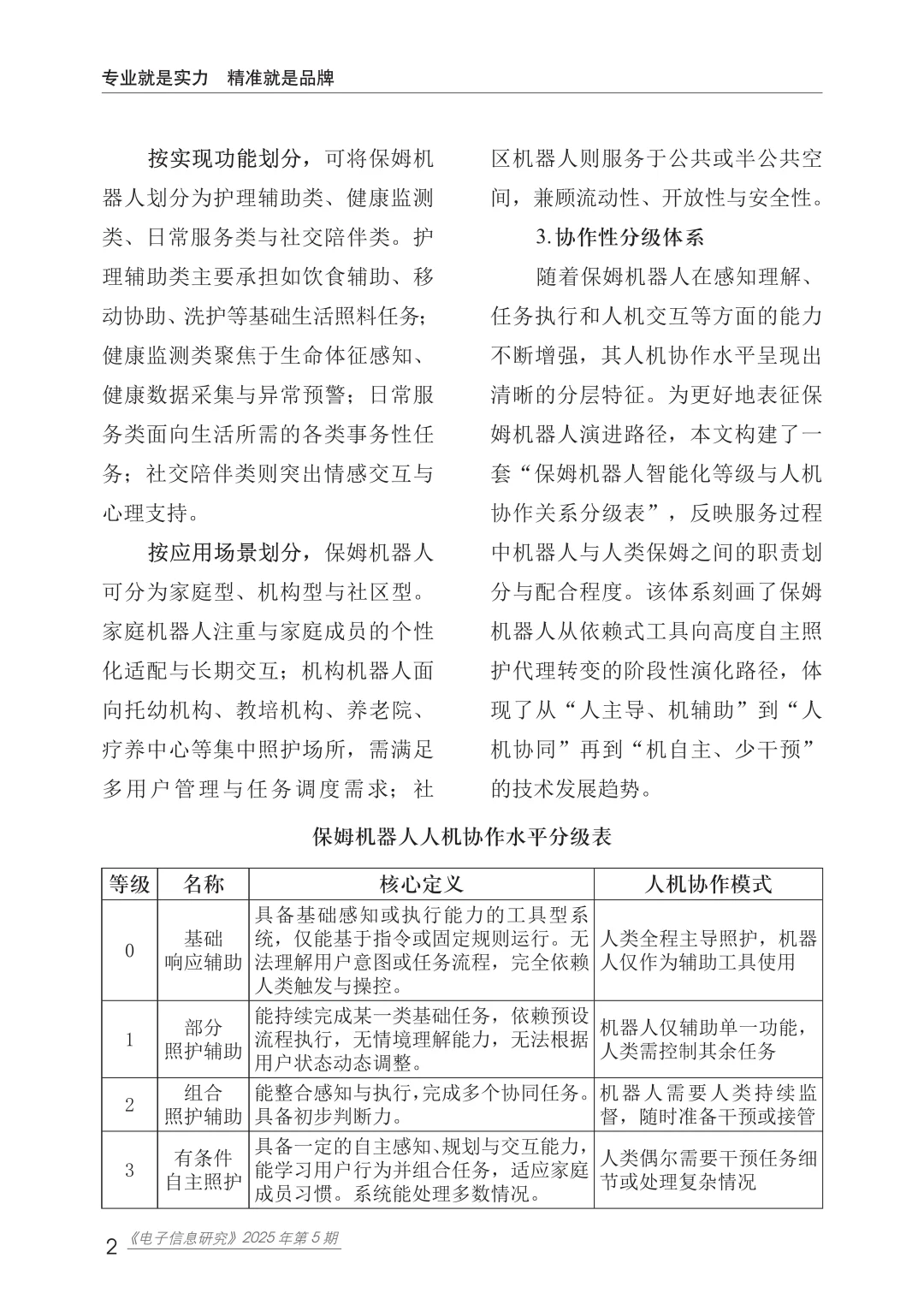
研报速递
发表评论
发表评论: