研报速递
首页
行业资讯
热门搜索
加入亿拓客·流量大师 撬动财富之门!!!
首页
»
行业资讯
» 财务舞弊经典案例公司推荐🔥
行业资讯
加入亿拓客·流量大师 撬动财富之门!!!
财务舞弊经典案例公司推荐🔥
wang
2025-10-24
行业资讯
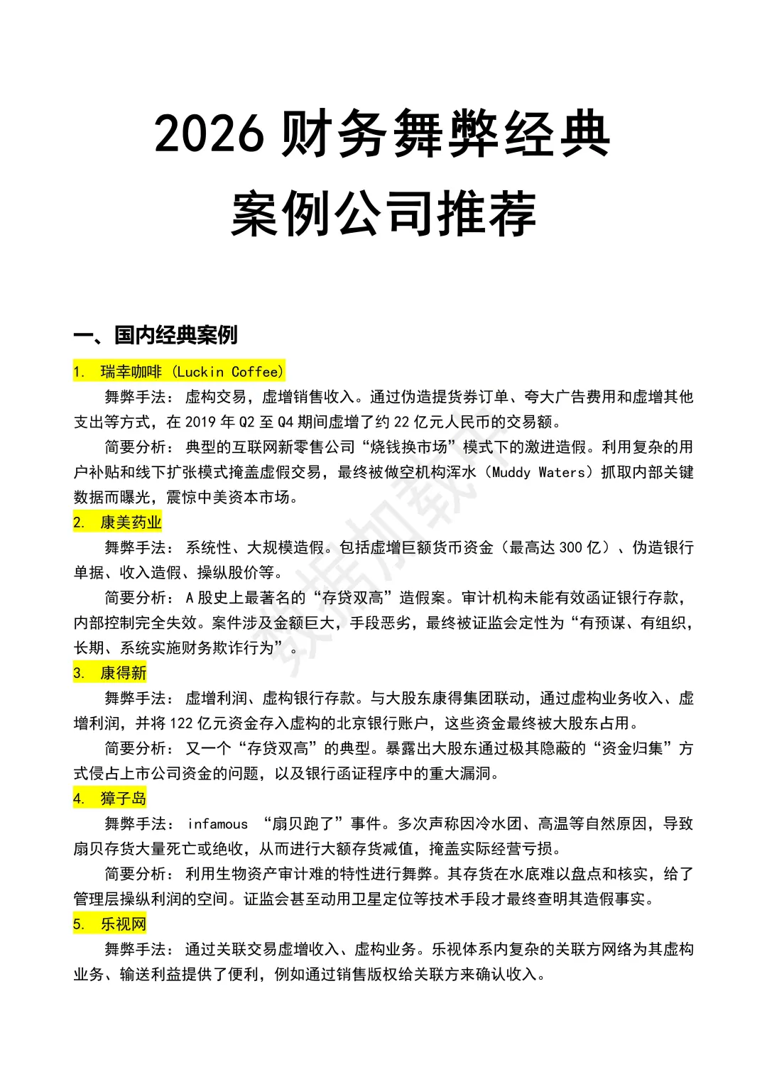
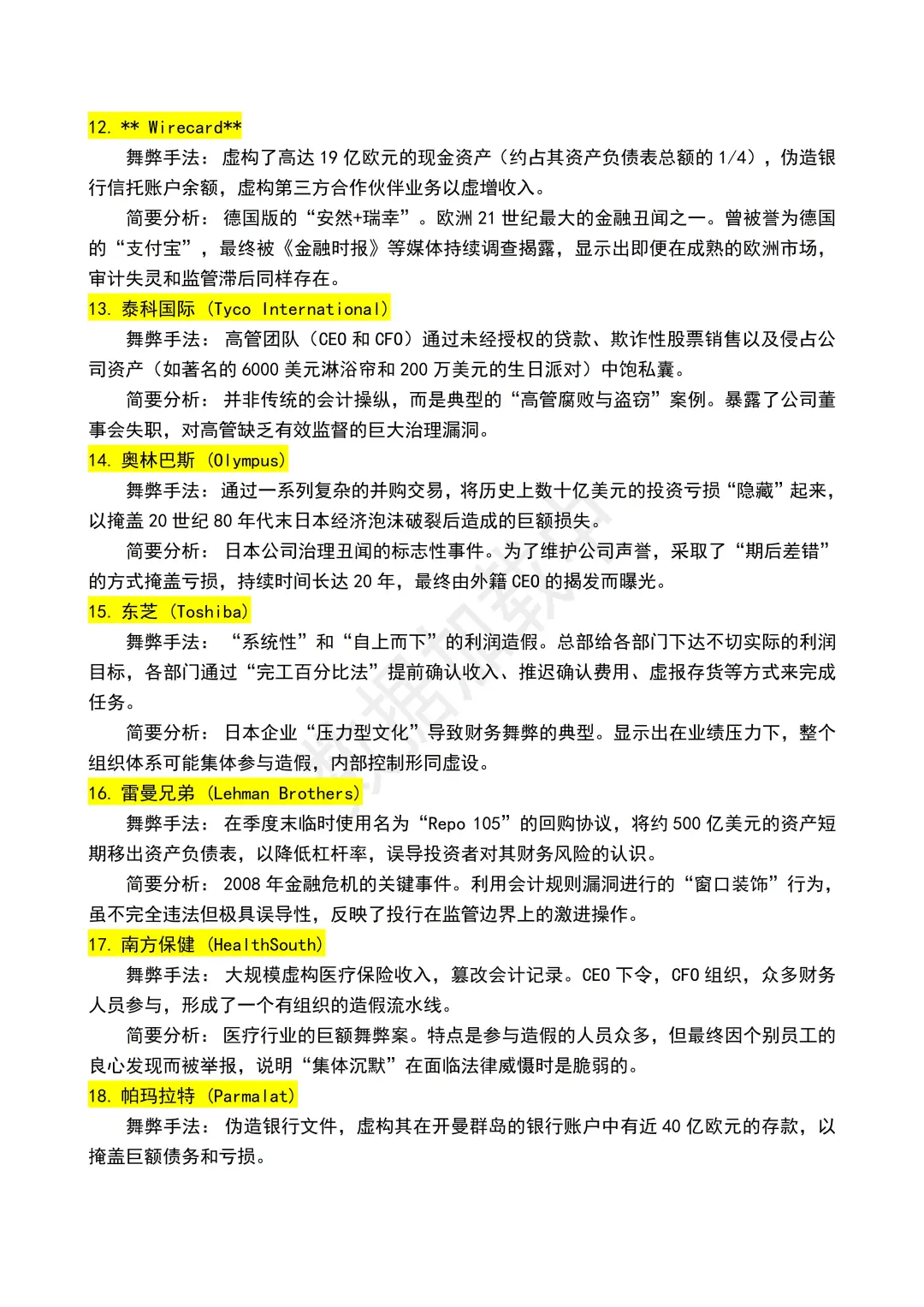
财务舞弊经典案例公司推荐🔥
#财务舞弊案例
#财务舞弊事件
#上市公司财务舞弊原因对策
#财务报表看舞弊
#财务舞弊
#财务舞弊案例
#财务造假
#案例分析
#会计案例
#会计案例公司
上一篇:
中国某风电龙头企业商业计划书
下一篇:
国考申论答案对比|24国考行政执法第三题
猜你喜欢
券商凡尔赛:禁止炫富,才是最大的炫富
上海市蒂艾孚网络科技有限公司
惊爆!头部国字头券商年会大翻车,传销式宣誓、3600个课题喊口号,金融圈卷出天际
上海市蒂艾孚网络科技有限公司
股市、期市火热,这两家券商利润最高增400%,期货子公司增资合并升温
上海市蒂艾孚网络科技有限公司
继续坚守券商!
上海市蒂艾孚网络科技有限公司
自选资金账号后 4 位 春节专属头部券商低佣万 0.741
上海市蒂艾孚网络科技有限公司
券商密薪制被指保护管理层苦了基层打工人
上海市蒂艾孚网络科技有限公司
发表评论
发表评论:
取消回复
发表评论
发表评论: