









李宁公司 2019-2024 年财务报告分析
从数据可以看出,2019 - 2021 年李宁营业收入呈现快速增长趋势。2019 年增长率高达 32.0%,这得益于公司品牌重塑战略初见成效,产品设计与营销更贴合市场需求。2020 年受疫情影响,增长放缓至 4.2%。2021 年增长迅猛,达 56.2%,主要原因是疫情缓解后市场需求反弹,以及公司持续推出热门产品系列,如䨻科技系列产品深受消费者喜爱。然而,2022 - 2024 年增长速度逐渐下降,2024 年仅增长 3.9%,反映出市场竞争加剧以及消费者需求趋于理性。
李宁(02331)2020-2024年财务分析与行业对比研究
#李宁 #李宁集团 #李宁财务分析 #财务分析 #会计专业#资产评估 #财务管理 #财务会计 #会计学#财务报表分析 #三大财务报表 #财务报告分析#财务分析 #财务报表 #偿债能力分析 #会计论文选题 #数据分析 #发展能力分析 #盈利能力分析 #企业盈利能力#毕业论文 #毕业论文 #毕业论文 #论文写作 #论文写作 #论文 #论文写作 #论文写作 #论文 #论文写作 #毕业论文 #毕业论文#财务分析报告和财务数据分析报告 #营运能力
从数据可以看出,2019 - 2021 年李宁营业收入呈现快速增长趋势。2019 年增长率高达 32.0%,这得益于公司品牌重塑战略初见成效,产品设计与营销更贴合市场需求。2020 年受疫情影响,增长放缓至 4.2%。2021 年增长迅猛,达 56.2%,主要原因是疫情缓解后市场需求反弹,以及公司持续推出热门产品系列,如䨻科技系列产品深受消费者喜爱。然而,2022 - 2024 年增长速度逐渐下降,2024 年仅增长 3.9%,反映出市场竞争加剧以及消费者需求趋于理性。
李宁(02331)2020-2024年财务分析与行业对比研究
#李宁 #李宁集团 #李宁财务分析 #财务分析 #会计专业#资产评估 #财务管理 #财务会计 #会计学#财务报表分析 #三大财务报表 #财务报告分析#财务分析 #财务报表 #偿债能力分析 #会计论文选题 #数据分析 #发展能力分析 #盈利能力分析 #企业盈利能力#毕业论文 #毕业论文 #毕业论文 #论文写作 #论文写作 #论文 #论文写作 #论文写作 #论文 #论文写作 #毕业论文 #毕业论文#财务分析报告和财务数据分析报告 #营运能力

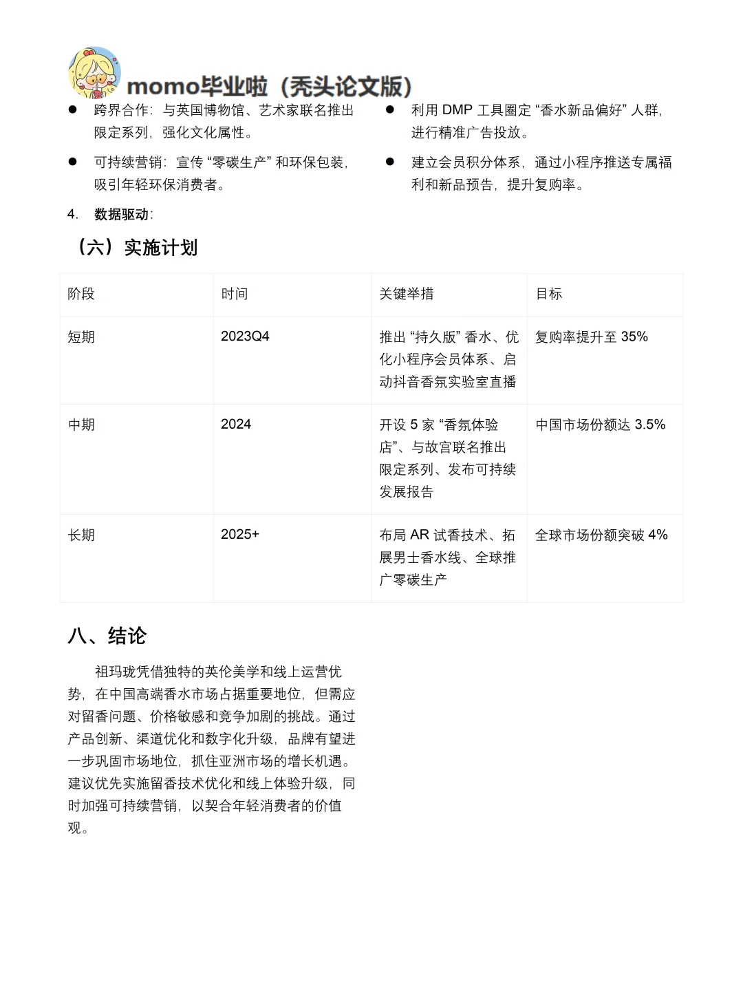
研报速递
发表评论
发表评论: