研报速递
首页
行业资讯
热门搜索
加入亿拓客·流量大师 撬动财富之门!!!
追求艺术与商业的完美结合
The pursuit of the perfect combination of art and Commerce.
首页
»
行业资讯
行业资讯
加入亿拓客·流量大师 撬动财富之门!!!
法律研究报告| 请托入学纠纷之请托费用返还
上海市蒂艾孚网络科技有限公司
基于“熬夜玩手机”的时间异化研究
上海市蒂艾孚网络科技有限公司
结题报告获奖了,用的就是这篇范文
上海市蒂艾孚网络科技有限公司
以研究报告结束三单元的学习
上海市蒂艾孚网络科技有限公司
关于姓的研究报告~
上海市蒂艾孚网络科技有限公司
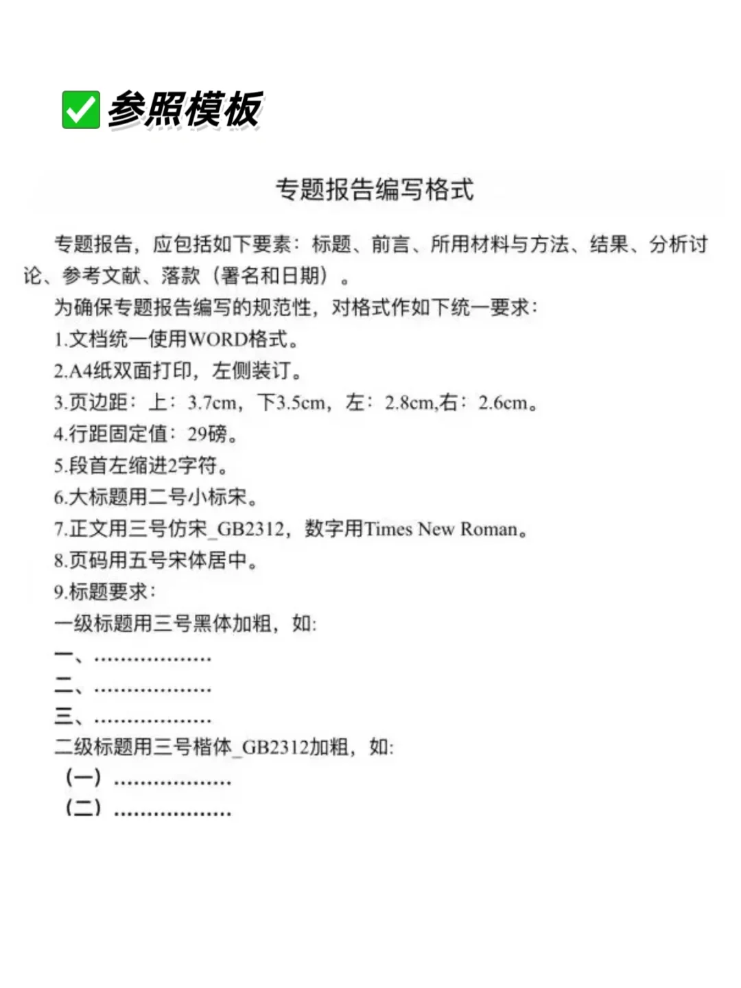
专题报告必须包含这6部分,你还在傻傻写吗
上海市蒂艾孚网络科技有限公司
数学“探究式”课堂教学课题研究报告
上海市蒂艾孚网络科技有限公司
小学生科技创新小论文科学大赛研究报告范文
上海市蒂艾孚网络科技有限公司
一等奖🏅课题结题报告分享
上海市蒂艾孚网络科技有限公司
五下语文笔记📚|综合性学习:写研究报告
上海市蒂艾孚网络科技有限公司
‹‹
‹
1108
1109
1110
1111
1112
1113
1114
1115
1116
1117
›
››