



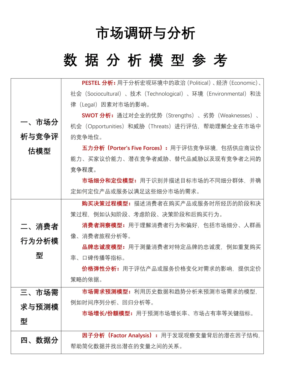
一、市场分析与竞争评估模型
二、消费者行为分析模型
三、市场需求与预测模型
四、数据分析与建模技术
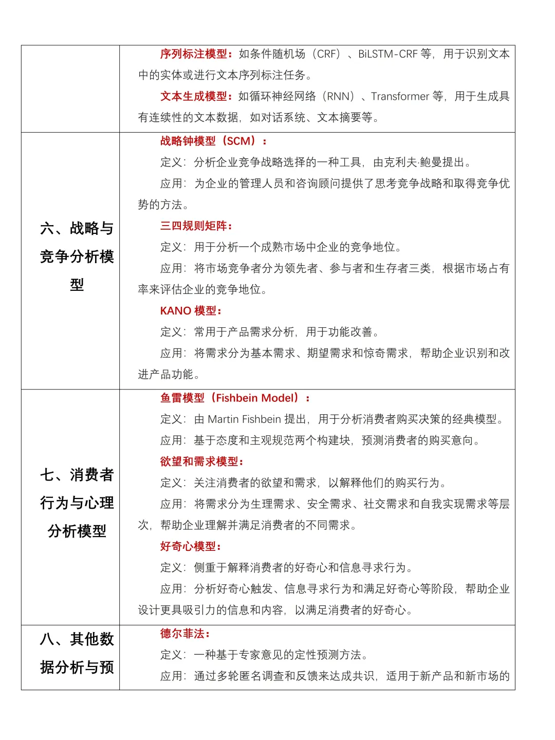
五、文本数据分析技术
六、战略与竞争分析模型
七、消费者行为与心理分析模型
八、其他数据分析与预测模型
九、消费者行为与市场细分模型
十、市场预测与趋势分析模型
十一、数据分析与决策支持模型
十二、其他模型
#大数据 #大数据推送 #值得收藏 #行业研究 #数据分析我在行 #市场调研 #调研 #调研报告 #数据分析 #全国大学生市场调查与分析大赛 #竞赛 #大学生#正大杯 #正大杯市场分析 #数据分析模型 #市场调研与分析大赛 #正大杯经验 #正大杯指导 #大学生创新创业计划书 #spss统计分析 #正大杯市调 #数据分析#正大杯 #论文 #论文范文
二、消费者行为分析模型
三、市场需求与预测模型
四、数据分析与建模技术
五、文本数据分析技术
六、战略与竞争分析模型
七、消费者行为与心理分析模型
八、其他数据分析与预测模型
九、消费者行为与市场细分模型
十、市场预测与趋势分析模型
十一、数据分析与决策支持模型
十二、其他模型
#大数据 #大数据推送 #值得收藏 #行业研究 #数据分析我在行 #市场调研 #调研 #调研报告 #数据分析 #全国大学生市场调查与分析大赛 #竞赛 #大学生#正大杯 #正大杯市场分析 #数据分析模型 #市场调研与分析大赛 #正大杯经验 #正大杯指导 #大学生创新创业计划书 #spss统计分析 #正大杯市调 #数据分析#正大杯 #论文 #论文范文

研报速递
发表评论
发表评论: