行业资讯

加入亿拓客·流量大师 撬动财富之门!!!

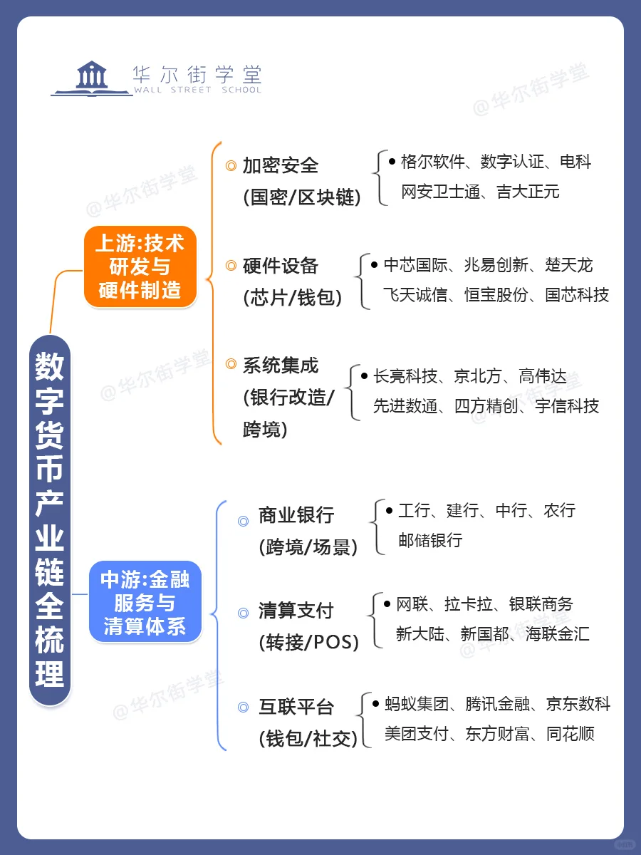
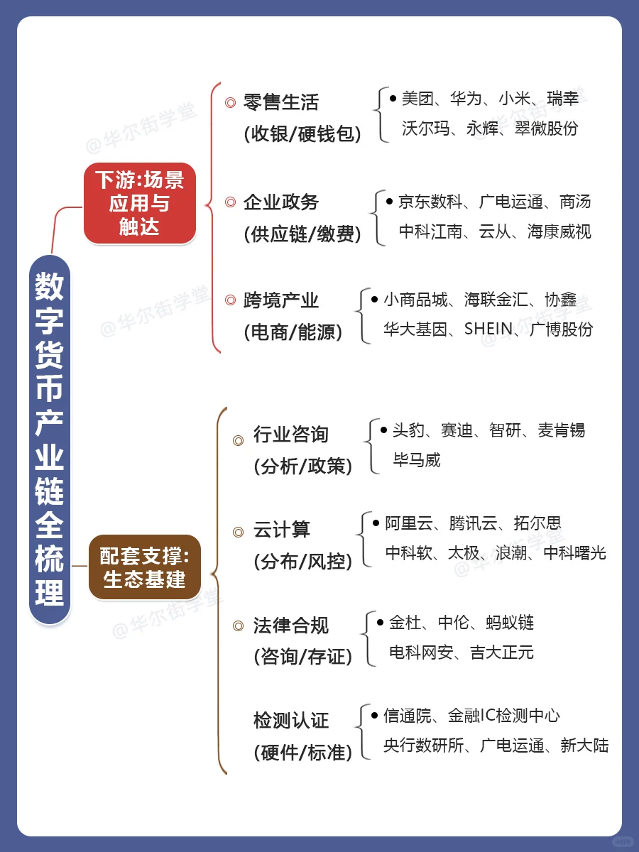
你不知道的数字货币产业

wang 2025-10-20 行业资讯
你不知道的数字货币产业

你不知道的数字货币产业

你不知道的数字货币产业

你不知道的数字货币产业

你不知道的数字货币产业

你不知道的数字货币产业

⭐每周研报分享/行业研究框架解析
⭐20+行业,100+细分领域
⭐新能源/锂电钠电/元宇宙…全行业覆盖
@华尔街学堂 每日研报分享&持续金融领域自我提升
👉更多研报获取方式见p5~

#华尔街学堂 #行业研究 #产业链 #数字经济 #数字货币

猜你喜欢

发表评论

发表评论: