











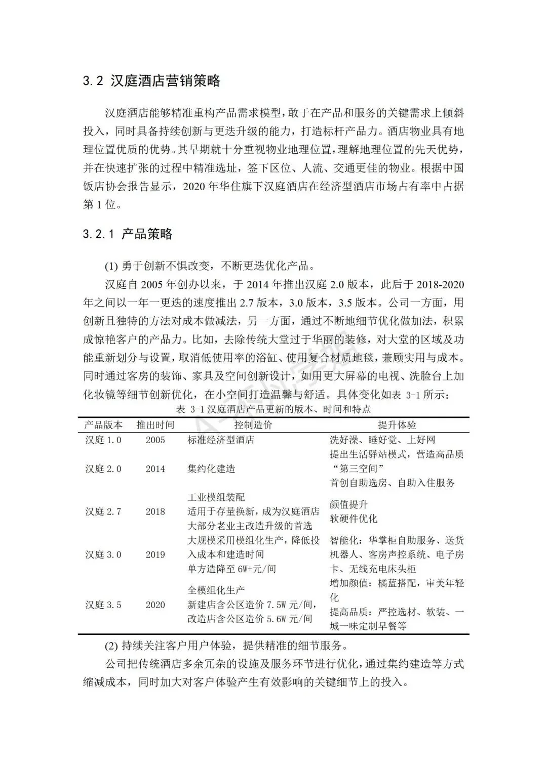
题目:汉庭酒店营销策略研究 摘要:本文的研究目标为汉庭酒店。首先,根据酒店的市场环境、经营情况和市场需求等方面,对其酒店进行SWOT分析;然后,发现问题并解决问题,即找出酒店所具有的漏洞,通过分析进行改进;第三,通过STP理论与4Ps营销理论的运用,定位酒店的市场并拟定行之有效市场营销策略;最终,督促酒店市场营销策略更的好完成,本文对此进行了对应的保障处理办法,分别从创新营销观念、增强酒店互动推广、推进网络营销、文化建设的增强四个方面进行论述。丛汉庭酒店的市场营销策略商榷,推进汉庭酒店遵循时代发展进程,进而扶植汉庭酒店梳理新的市场营销观念,调配整顿并蜕化其市场营销策略,以此来增强其角逐本事,经管本事和效劳本事。本文意图提出可供参考或力用的意见于经济型连锁酒店。 关键词 汉庭酒店;酒店营销;营销策略 @薯队长#市场营销 #实习报告 #论文指导 #论文排版 #会计论文选题 #大学生创新创业计划书 #论文辅导 #电子商务 #文献综述模版 #工商管理

研报速递
发表评论
发表评论: