









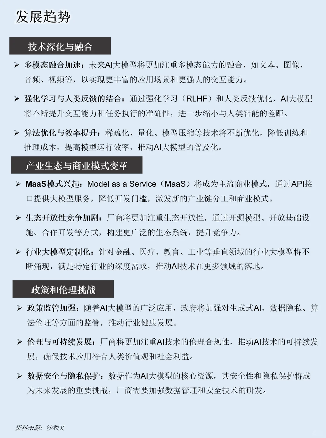
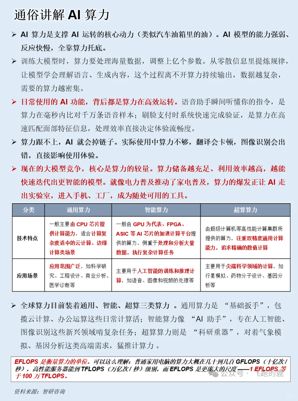
算力不再只是技术配角,而是定义创新边界的标尺 —— 它让医疗影像诊断实现亚毫米级精度,让自动驾驶在毫秒间完成环境决策,让智能制造通过数字孪生优化全生产链;
其指数级增长(算力每 3.5 个月翻番)既延续着摩尔定律的技术惯性,又催生出 “边缘计算 + 云端协同” 的新范式,推动人机协作从工具辅助转向共创共生。
尽管面临能耗(单数据中心年耗电超 10 亿度)与算力普惠的挑战,但这一时代的本质,是用算力将数据转化为生产力,重构从科研到产业的全链条逻辑,让 “计算即服务” 如同水电般渗透进社会肌理,成为技术跃迁与文明进阶的隐形引擎。
#金融 #大模型 #财经 #行业研究 #AI #AI算力 #算力租赁 #产业链 #上市公司 #金融知识
其指数级增长(算力每 3.5 个月翻番)既延续着摩尔定律的技术惯性,又催生出 “边缘计算 + 云端协同” 的新范式,推动人机协作从工具辅助转向共创共生。
尽管面临能耗(单数据中心年耗电超 10 亿度)与算力普惠的挑战,但这一时代的本质,是用算力将数据转化为生产力,重构从科研到产业的全链条逻辑,让 “计算即服务” 如同水电般渗透进社会肌理,成为技术跃迁与文明进阶的隐形引擎。
#金融 #大模型 #财经 #行业研究 #AI #AI算力 #算力租赁 #产业链 #上市公司 #金融知识

研报速递
发表评论
发表评论: