







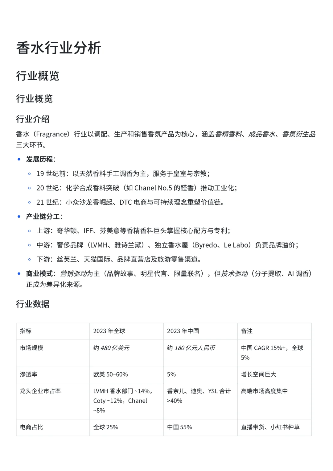
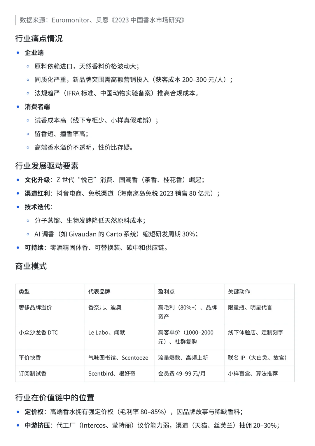
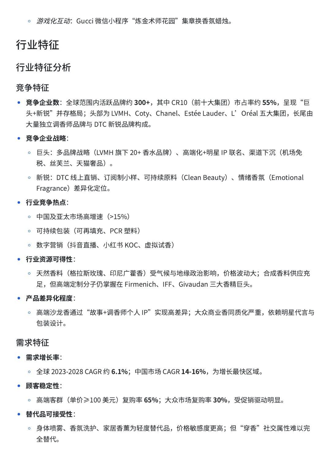
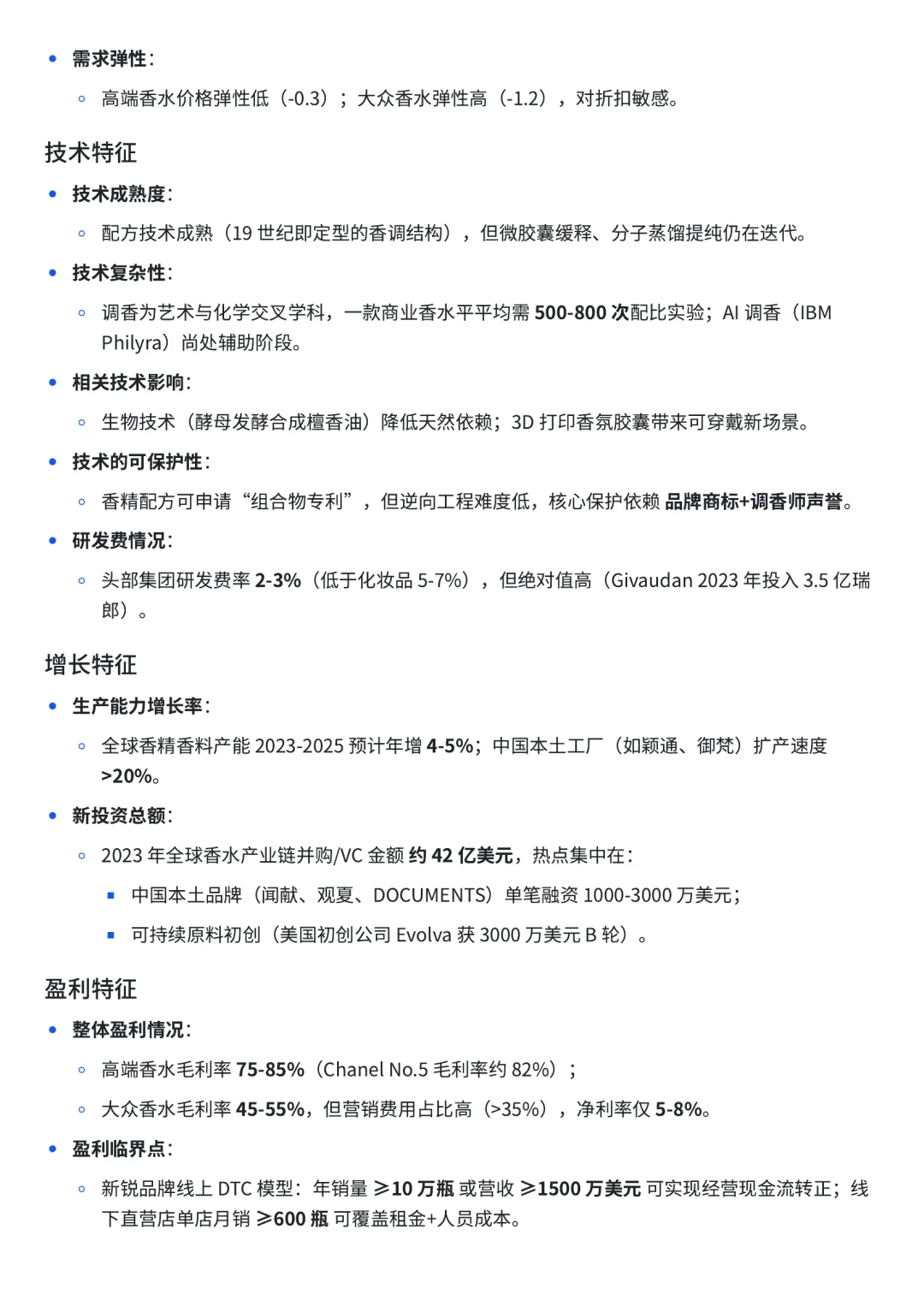
香水行业正在经历前所未有的变革!从高端奢华到小众 artisan,消费者的选择越来越个性化。
🌟 市场趋势分析:
• 天然有机成分成为主流
• 个性化定制服务兴起
• 可持续包装受到青睐
• 中性香水市场快速增长
💎 投资前景:
全球香水市场预计将在2025年达到650亿美元,年复合增长率超过5%。中国市场的增长速度更是全球领先。
🎯 消费洞察:
Z世代消费者更注重情感连接和故事性,他们愿意为独特的香味体验买单。小众品牌和独立调香师正在崛起。
📊 数据亮点:
• 高端香水市场占比35%
• 小众品牌增长率达15%
• 中性香水需求增长25%
• 线上销售渠道占比40%
你对香水行业有什么看法?欢迎在评论区分享你的观点!
#香水 #行业趋势 #香水入门指南 #投资 #市场分析 #消费升级 #小众品牌 #数据分析
🌟 市场趋势分析:
• 天然有机成分成为主流
• 个性化定制服务兴起
• 可持续包装受到青睐
• 中性香水市场快速增长
💎 投资前景:
全球香水市场预计将在2025年达到650亿美元,年复合增长率超过5%。中国市场的增长速度更是全球领先。
🎯 消费洞察:
Z世代消费者更注重情感连接和故事性,他们愿意为独特的香味体验买单。小众品牌和独立调香师正在崛起。
📊 数据亮点:
• 高端香水市场占比35%
• 小众品牌增长率达15%
• 中性香水需求增长25%
• 线上销售渠道占比40%
你对香水行业有什么看法?欢迎在评论区分享你的观点!
#香水 #行业趋势 #香水入门指南 #投资 #市场分析 #消费升级 #小众品牌 #数据分析

研报速递
发表评论
发表评论: