



🔥券商一哥2024财报炸裂!17万亿资产的「资本巨鳄」藏着这些硬核数据💸
📊 核心指标速览
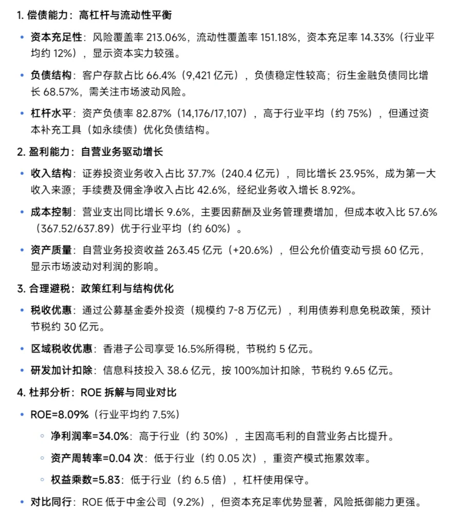
总资产17.11万亿|净利润217.04亿(+10.06%)
资本充足率14.33%|风险覆盖率213.06%|ROE=8.09%
净息差1.87%(行业第一)|财富管理AUM破15.4万亿
🔍 三大核心看点
✅ 偿债能力王炸
- 客户存款占比66.4%(9421亿),负债结构超稳
- 资本充足率碾压行业,风险覆盖率213%抗跌性拉满
- 衍生负债增68.57%,需警惕市场波动风险
✅ 盈利韧性十足
- 自营收入占比37.7%(240.4亿),股债双杀下仍正增长
- 财富管理收入148.3亿(+8.92%),代销规模破12万亿
- 成本收入比57.6%,优于行业平均水平
✅ 税筹天花板
- 公募委外省税30亿(7-8万亿规模)
- 香港子公司16.5%税率省5亿
- 科技投入38.6亿加计省税9.65亿
💡 杜邦分析启示
ROE=8.09%(行业7.5%)拆解:
- 净利率34%:自营高毛利业务驱动
- 周转率0.04次:重资产模式拖累效率
- 杠杆5.83倍:低于行业但资本更安全
对比中金(ROE9.2%),中信资本充足率优势显著,抗周期能力更强
💡 转型亮点
- 国际业务收入占比17.2%,净利润翻倍
- 绿色金融项目规模+25%,ESG布局领先
- 财富管理客户超2800万,AUM增速18%
#财务报表 #会计 #中信证券 #财务分析 #财务干货
📊 核心指标速览
总资产17.11万亿|净利润217.04亿(+10.06%)
资本充足率14.33%|风险覆盖率213.06%|ROE=8.09%
净息差1.87%(行业第一)|财富管理AUM破15.4万亿
🔍 三大核心看点
✅ 偿债能力王炸
- 客户存款占比66.4%(9421亿),负债结构超稳
- 资本充足率碾压行业,风险覆盖率213%抗跌性拉满
- 衍生负债增68.57%,需警惕市场波动风险
✅ 盈利韧性十足
- 自营收入占比37.7%(240.4亿),股债双杀下仍正增长
- 财富管理收入148.3亿(+8.92%),代销规模破12万亿
- 成本收入比57.6%,优于行业平均水平
✅ 税筹天花板
- 公募委外省税30亿(7-8万亿规模)
- 香港子公司16.5%税率省5亿
- 科技投入38.6亿加计省税9.65亿
💡 杜邦分析启示
ROE=8.09%(行业7.5%)拆解:
- 净利率34%:自营高毛利业务驱动
- 周转率0.04次:重资产模式拖累效率
- 杠杆5.83倍:低于行业但资本更安全
对比中金(ROE9.2%),中信资本充足率优势显著,抗周期能力更强
💡 转型亮点
- 国际业务收入占比17.2%,净利润翻倍
- 绿色金融项目规模+25%,ESG布局领先
- 财富管理客户超2800万,AUM增速18%
#财务报表 #会计 #中信证券 #财务分析 #财务干货

研报速递
发表评论
发表评论: