研报速递
首页
行业资讯
热门搜索
加入亿拓客·流量大师 撬动财富之门!!!
首页
»
行业资讯
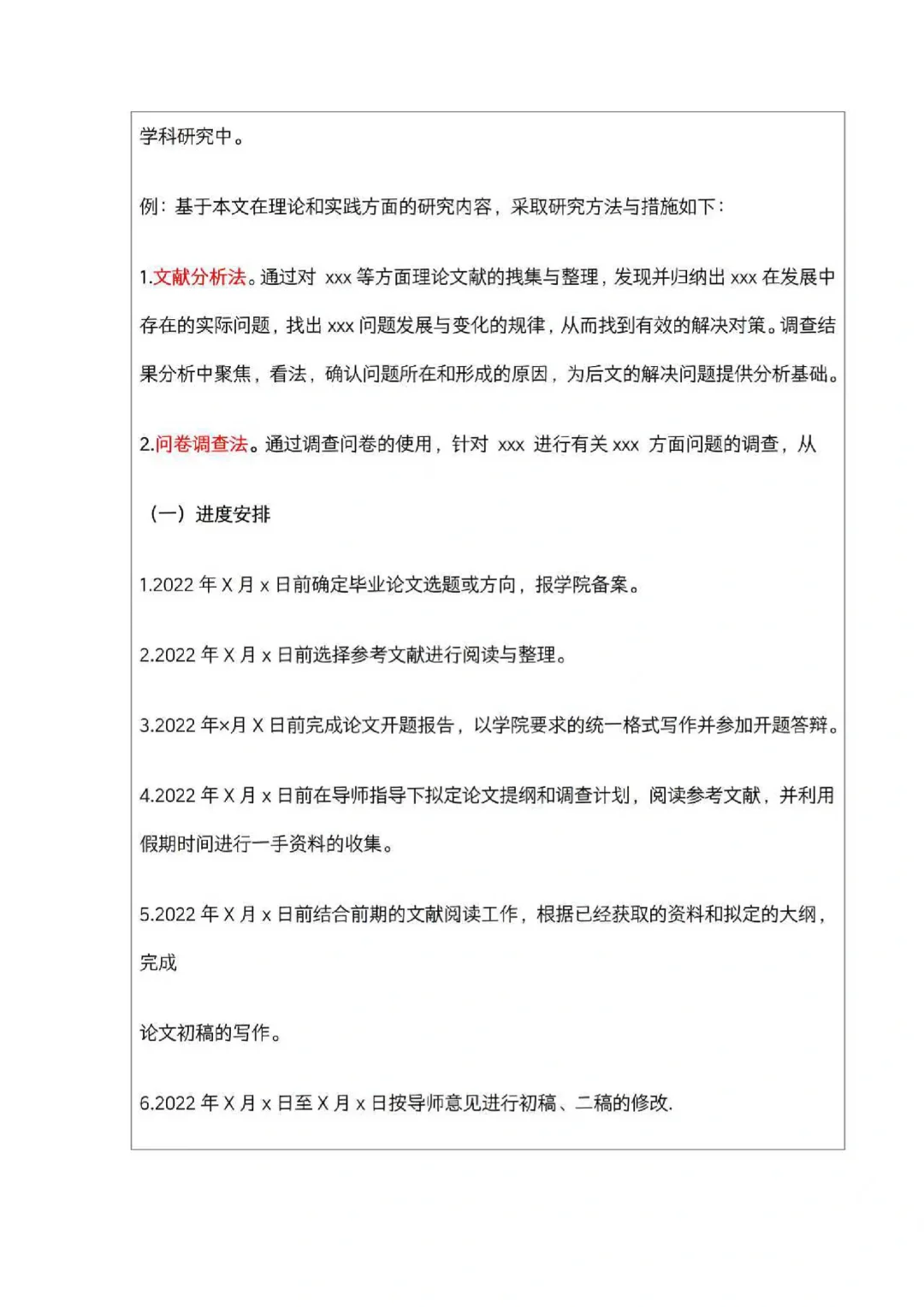
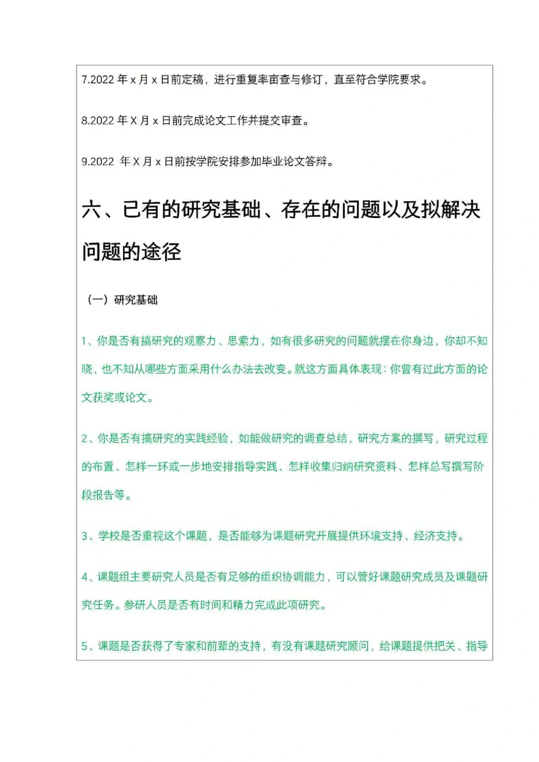
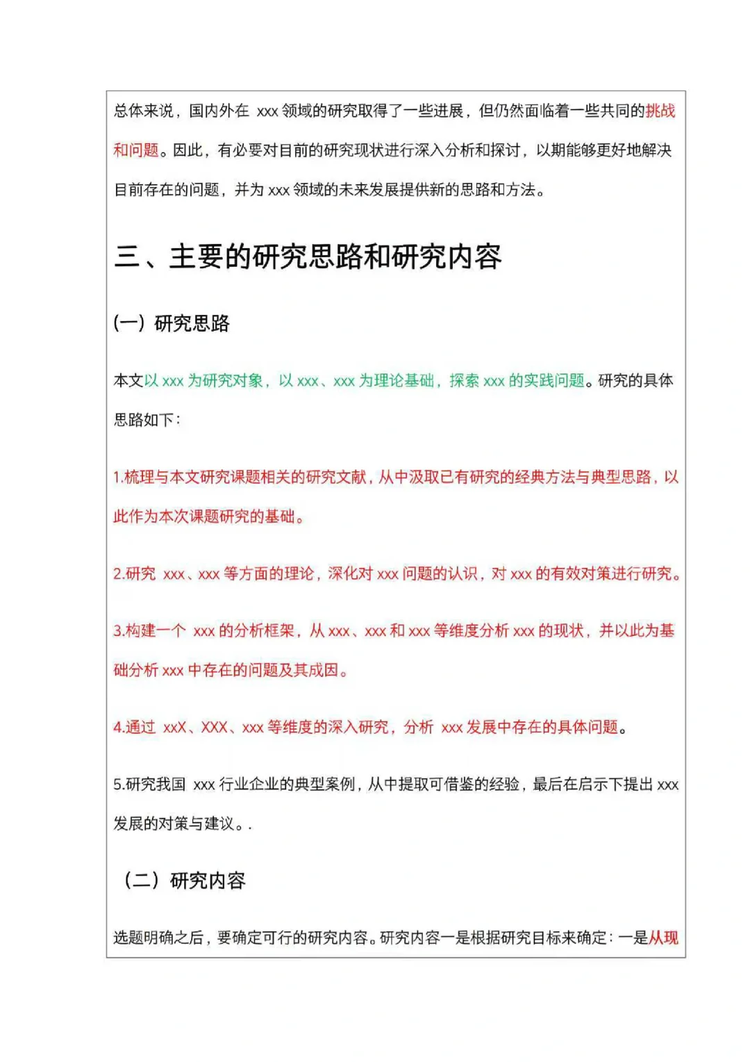
» 宝子们,最新的开题模板来了!
行业资讯
加入亿拓客·流量大师 撬动财富之门!!!
宝子们,最新的开题模板来了!
wang
2025-10-16
行业资讯
宝子们,最新的开题模板来了!
#小红书可以发文件了
#硕士开题报告
#开题报告模板
#毕业论文
#开题
#论文辅导
#论文修改
#论文开题攻略
#论文排版
#毕业论文答辩ppt模板
上一篇:
瑞芯微发布三季报预告,业绩增长110%+
下一篇:
开题报告指导,开题修改,个人改
猜你喜欢
西北五省1月:券商分支负责人变更
上海市蒂艾孚网络科技有限公司
头部券商营业部及负责人遭重罚:向非营销岗下达营销任务、报送材料不准确!对应的合规提醒 | 案例2024年第150期
上海市蒂艾孚网络科技有限公司
【券商首席:头条】亚太股市集体下跌贵金属成情绪风向标
上海市蒂艾孚网络科技有限公司
券商砖家是专业祸害散户的:先对外唱多、只对会员提示风险、跌后再对外说涨多必跌,解释现象.谁不知道跌多了会遇支撑筑底啊.
上海市蒂艾孚网络科技有限公司
这家券商“大刀阔斧”调架构:新设投行、自营、研究分公司,业内称有望打开“权责利”空间
上海市蒂艾孚网络科技有限公司
券商实习 | 兴业证券 销售交易部日常实习生 上海
上海市蒂艾孚网络科技有限公司
发表评论
发表评论:
取消回复
发表评论
发表评论: