首页 »
行业资讯 » 中国大数据产业发展指数报告(2024版)
中国大数据产业发展指数报告(2024版) 









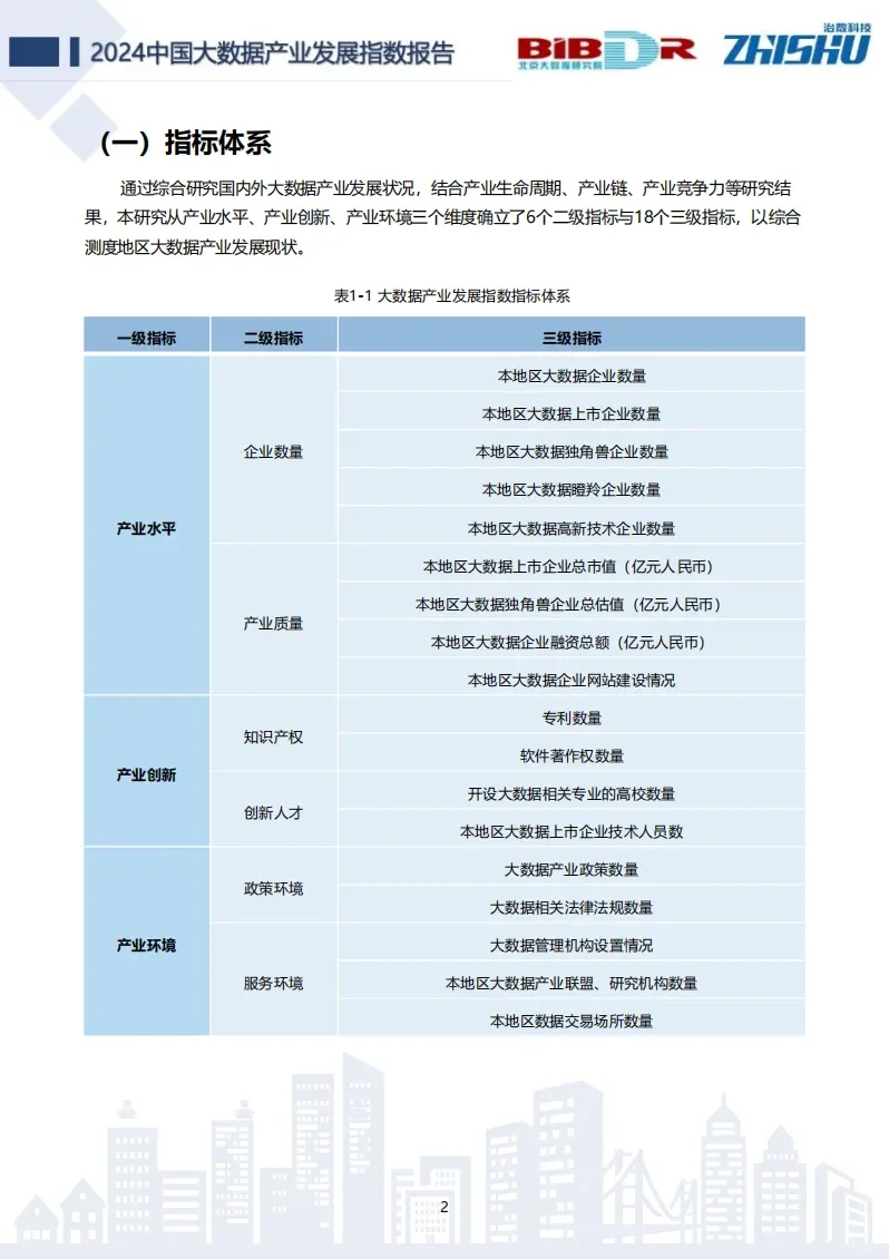
中国大数据产业发展指数报告(2024版)-内容出品方:北京大数据研究院\n \n报告概述了中国大数据产业的发展历程及未来前景,涵盖了数据生成、采集、存储等多个环节。报告指出,中国的大数据产业正进入深度应用阶段,5G、人工智能等技术与大数据加速融合,推动了数字化转型。2023年中国大数据核心产业收入总规模达308万亿元,年增长率预计将保持在20%以上。报告通过大量数据分析,展示了大数据产业在智能制造、社会治理等领域的应用与发展潜力。#行业报告 #财经知识 #行业 #经济 #数字经济 #数据
猜你喜欢
-
上海市蒂艾孚网络科技有限公司
-
上海市蒂艾孚网络科技有限公司
-
上海市蒂艾孚网络科技有限公司
-
上海市蒂艾孚网络科技有限公司
-
上海市蒂艾孚网络科技有限公司
-
上海市蒂艾孚网络科技有限公司
发表评论
发表评论: