
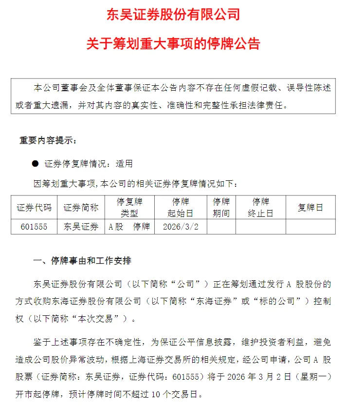
3月2日早间,东吴证券(601555.SH)公告,公司正在筹划发行股份收购东海证券控制权事项。因该事项存在不确定性,为维护投资者利益,公司股票自2026年3月2日开市起停牌,预计停牌时间不超过10个交易日。
据披露,东吴证券与东海证券控股股东常州投资集团有限公司签署《发行股份购买资产意向协议》,拟通过发行股份的方式购买其持有的东海证券26.68%股权。交易双方将进一步协商具体交易方案,最终以正式协议为准。
值得一提的是,东吴证券与东海证券同属江苏本土券商。目前,江苏省内券商牌照较多,共有5家券商,分别为华泰证券(601688.SH)、东吴证券(601555.SH)、国联民生证券(601456.SH)、南京证券(601990.SH)、东海证券(832970.NQ),实控方依次为江苏省国资、苏州市国资、无锡市国资、南京市国资及常州市国资。
此外,本次合并完成后的新设主体名称,亦成为市场关注的重点。业内对于新券商名称存在多种猜想,除“苏南证券”“东东证券”等呼声较高外,亦有网友提出“苏超证券”这一颇具传播度的名称,相关讨论持续升温。
业内人士指出,通过收购东海证券控制权,东吴证券有望在提升公司核心竞争力的同时,更好服务国家战略与区域经济高质量发展。

两家江苏本土券商整合
公开信息显示,东吴证券成立于1993年,前身为苏州证券,是拥有全部证券类业务牌照的综合券商,2011年12月在上交所上市。
成立30多年来,东吴证券坚持特色化经营、差异化发展,资本实力不断壮大,经营业绩稳步提升。截至2025年三季度末,公司总资产2169.59亿元,净资产428.35亿元。2025年度预计实现归母净利润34.31—36.68亿元,同比增加45—55%。公司在投资交易、北交所、债券融资、研究等多个领域行业领先。
而东海证券是常州市属国有企业,成立于1993年1月,2015年7月在全国中小企业股份转让系统挂牌。
作为扎根常州、深耕长三角的综合性券商,东海证券截至2024年末拥有69家营业部、17家分公司,分布在全国20个省、直辖市、自治区,在财富管理、固定收益、期货与衍生品等业务领域具有特色优势。
东吴证券收购东海证券控制权后,有望显著提升财富管理、投资等业务领域的综合实力,在业务布局、资源禀赋与服务能力等方面实现全面升级,加快向具备国际竞争力与市场引领力的一流投资银行迈进,为投资者、客户及社会创造更大价值。
值得一提的是,东吴证券与东海证券同属江苏本土券商。当前,江苏省正在加快建设金融强省,深入推进苏锡常一体化融合发展。
本次收购契合江苏省“十五五”规划规划部署,有助于壮大本土法人券商实力,进一步优化重点领域、重点产业、重点区域布局,促进省内金融资源高效配置与协同联动,推动产业链、创新链、资金链深度融合,持续提升全省金融综合能级,有力赋能苏锡常都市圈建设,更好服务全省高质量发展与长三角一体化发展大局。
证券业并购潮加速演
自2023年以来,监管多次提到打造一流投行、鼓励头部券商收并购、支持中小券商差异化发展等内容。市场普遍认为,未来行业内将出现“大而全”券商与“小而美”券商并存的情况。
新“国九条”以推进金融强国建设为目标,明确提出加强证券基金机构监管,并支持头部机构通过并购重组、组织创新等方式提升核心竞争力,鼓励中小机构差异化发展、特色化经营。
12月6日,吴清主席在中国证券业协会第八次会员大会上的发言提到“力争在‘十五五’时期形成若干家具有较大国际影响力的头部机构”,打造有国际竞争力的投行是重中之重。
2025年,证券行业格局加速演变,市场集中度显著提升。国泰君安+海通证券、国联证券+民生证券、国盛金控+国盛证券,浙商证券+国都证券、西部证券+国融证券、国信证券+万和证券,华创证券+太平洋证券、平安证券+方正证券,以及中金公司+东兴证券+信达证券,均是已经推出的券商合并组合。
现阶段已形成国泰君安合并海通、中金合并东兴和信达为代表的头部券商合并,以及国联收购民生、国信收购万和等为代表的中小券商并购。目前,上述前三组合并已基本完成,分别更名为国泰海通、国联民生、国盛证券。其他合并组合亦在稳步推进之中,东吴证券+东海证券也将加入这一行列。
并购重组背景下,头部券商市场集中度显著上升,2025年前三季度前十大券商营收占比达65%,较2024年有所提升,行业格局进入‘强者恒强’新阶段。
东吴证券表示,在金融强国建设背景下,东吴证券收购东海证券控制权,是顺应证券行业做强做优、提质增效发展导向的重要举措,有利于加快双方资源整合,实现优势互补,释放业务协同效应,为实体经济发展与科创生态建设提供更强金融支撑。
文章来源:21世纪经济报道

启金部分学员机构

戳下面的 阅读原文,加入课程

研报速递
发表评论
2026-03-04 09:40:33 回复该评论
发表评论: