行业资讯

加入亿拓客·流量大师 撬动财富之门!!!

2022年上半年中国股权投资市场研究报告

wang 2026-01-01 行业资讯
2022年上半年中国股权投资市场研究报告

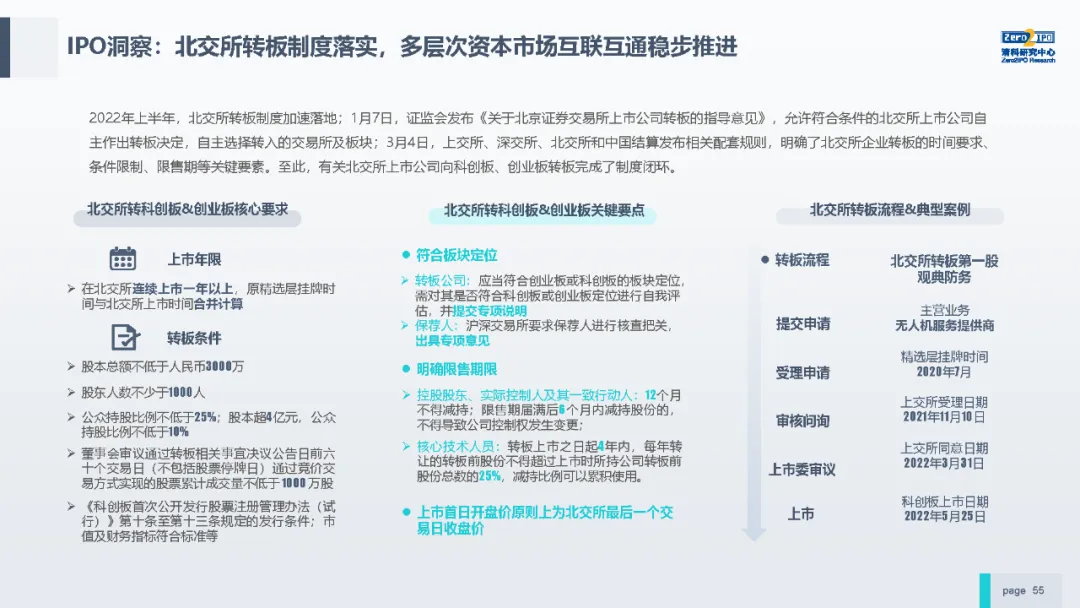
2022年上半年,中国股权投资基金新募集数量和金额分别达2,701支,7,724.55亿人民币,同比下滑7.2%、10.3%,人民币基金中大额基建和国资产业基金频频设立;同时受海外上市环境恶化等因素影响外币基金募资持续放缓。投资方面,2022上半年,中国股权投资市场投资步伐受疫情影响显著放缓,投资总量及金额分别为4,167起、3,149.29亿元人民币,同比下滑31.9%、54.9%,尤以互联网、连锁及零售、食品&饮料领域投资下滑较为明显,而汽车、新能源等投资热度逆势增长。退出方面,退出案例总量达到1,295笔,同比下滑五成,其中被投企业IPO受美股上市监管趋严影响,同比下滑38.8%。

了解清科研究服务详情,请垂询:

热线:400-600-9460
研究咨询邮箱:research@zero2ipo.com.cn
商务合作:pedata@zero2ipo.com.cn
市场合作:marketing@zero2ipo.com.cn
更多详细数据请浏览:www.pedata.cn
文末福利:欢迎长按识别下图中的二维码,免费试用头部机构及顶级投资人的必备利器-清科创业(01945.hk)旗下【PEdata MAX】(PC端敬请登陆官网:https://max.pedata.cn

关于我们

清科创业(01945.HK)旗下清科研究中心成立20年来为超过4000家LP、政府、园区、VC/PE投资机构、战略投资者以及中介机构等提供专业的全行业数据系统,定期专项的研究分析,20年经验积累的咨询服务以及实战总结出来的培训课程。

清科研究中心研究覆盖2万家境内外投资机构,跟踪研究股权投资行业历史26年,累计尽调超过5000支基金,绩效评价超过2000支基金,为国家发改委、国家科技部、证监会等部委以及40个省市地区的金融办、证监局、科技局等机构提供市场分析和政策制定参考依据。

清科研究中心研发的PEDATA MAX大数据系统、PE MAST机构管理系统、政府引导基金管理系统为股权投资行业从业人员、VC/PE机构、LP以及政府部门提供了行业级IT解决方案。

点击阅读原文,查看更多资讯。

猜你喜欢

发表评论

发表评论: