行业资讯

加入亿拓客·流量大师 撬动财富之门!!!

我是如何用这个模版两个小时写出开题的✌️

wang 2025-09-28 行业资讯
我是如何用这个模版两个小时写出开题的✌️

我是如何用这个模版两个小时写出开题的✌️

我是如何用这个模版两个小时写出开题的✌️

我是如何用这个模版两个小时写出开题的✌️

我是如何用这个模版两个小时写出开题的✌️

我是如何用这个模版两个小时写出开题的✌️

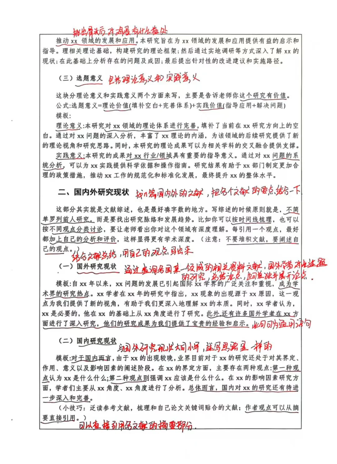
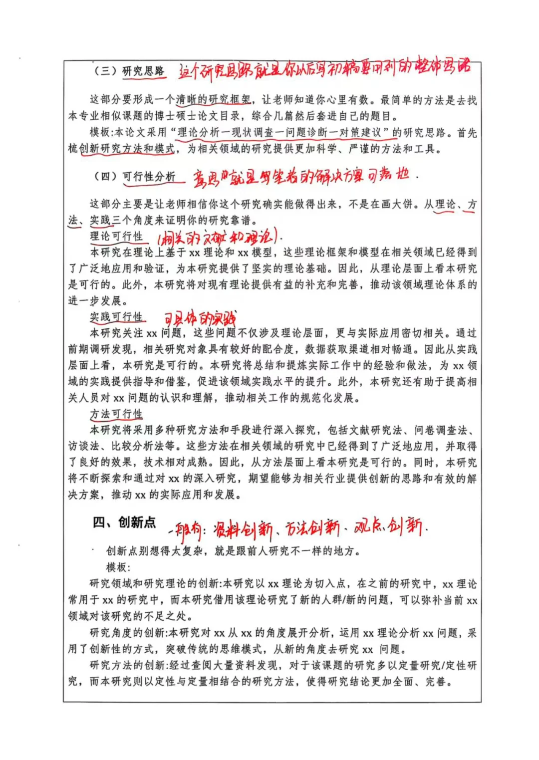
此开题模版主要包括:\n1、选题背景、目的及意义。\n2、国内外研究现状。\n3、主要内容、研究方法、研究思路及可行性分析。\n4、创新点。\n5、研究进展计划。\n6、参考文献。\n7、已具备的研究条件、尚缺少的研究条件和拟解决的途径。\n因为比较全面研究生和本科生都是可以参考的哈,由于是自己做的标注字迹不是很好,看不清的地方随时指出来哈#毕业论文 #论文写作 #我的学习进化论 #论文开题报告 #论文辅导 #不懂就问有问必答#论文开题报告模板

猜你喜欢

发表评论

发表评论: