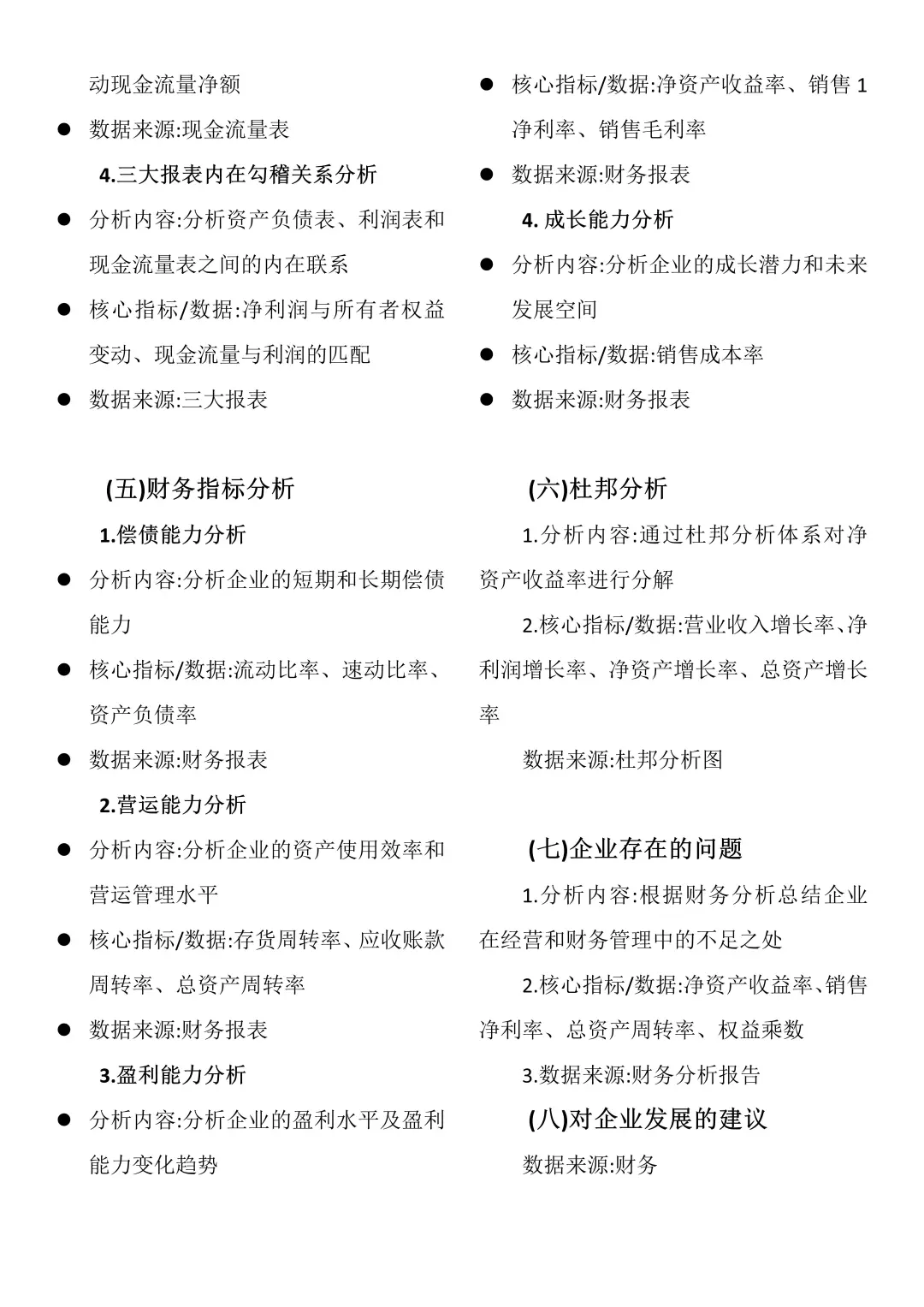
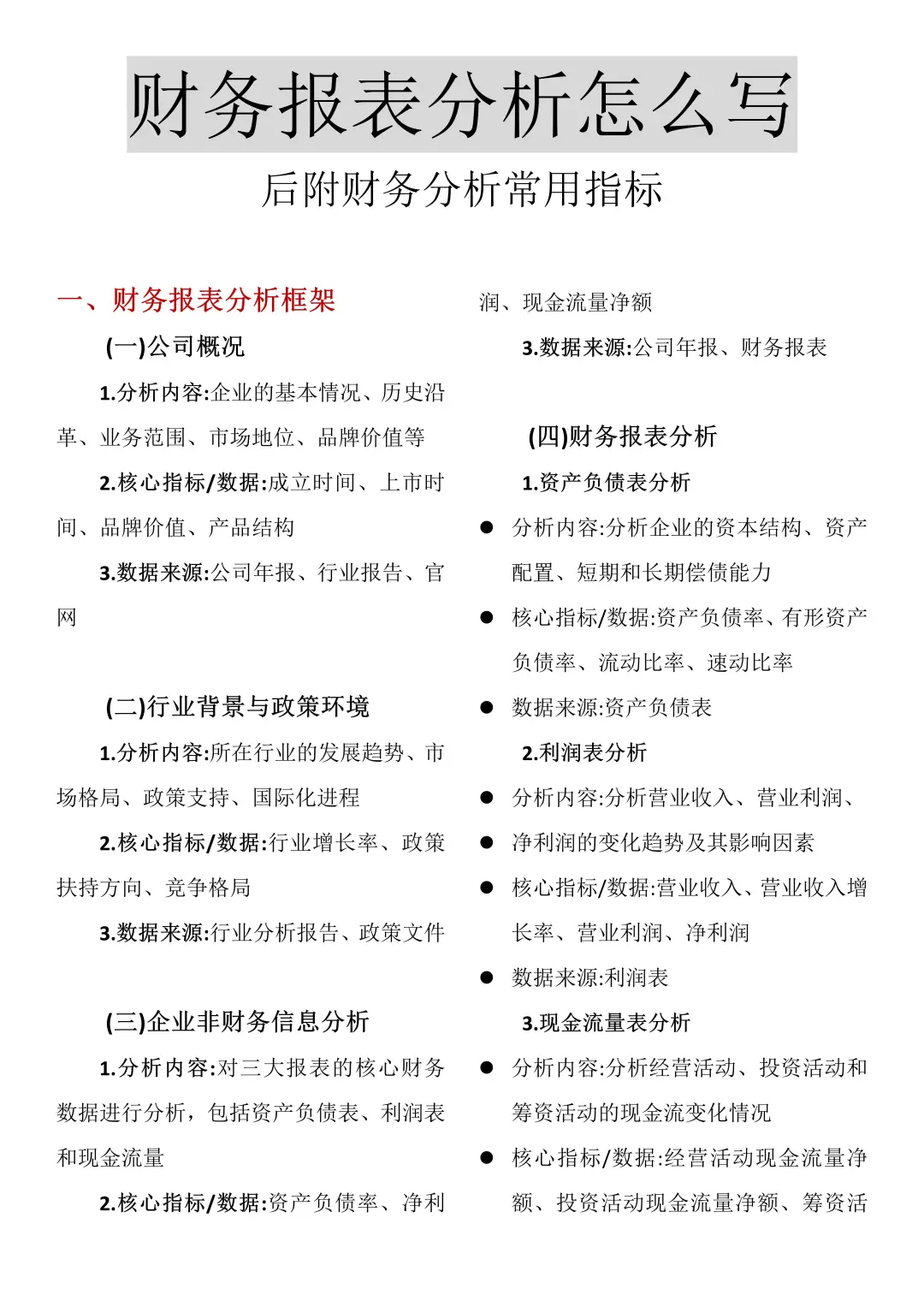
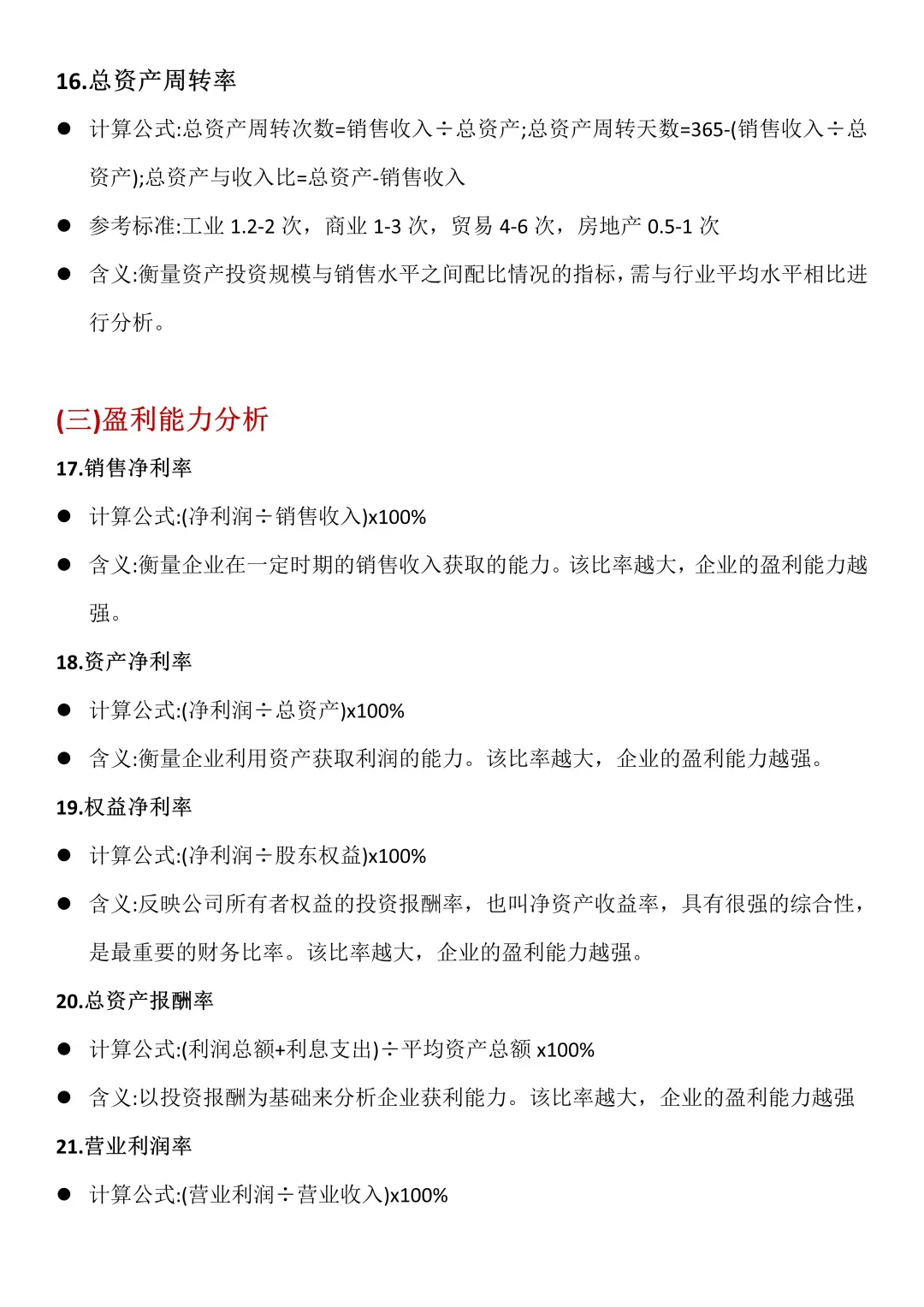
财务报表分析怎么写?财务报表分析模板分享 一、财务报表分析框架\n(一)公司概况\n(二)行业背景与政策环境\n(三)企业非财务信息分析\n(四)财务报表分析\n(五)财务指标分析\n(六)杜邦分析\n(七)企业存在的问题\n(八)对企业发展的建议\n#数据分析 #实证分析 #财务报表 #财务分析 #财务管理 #财务 #实证论文 #财务规划 #不懂就问有问必答 #财务bp
发表评论
发表评论: