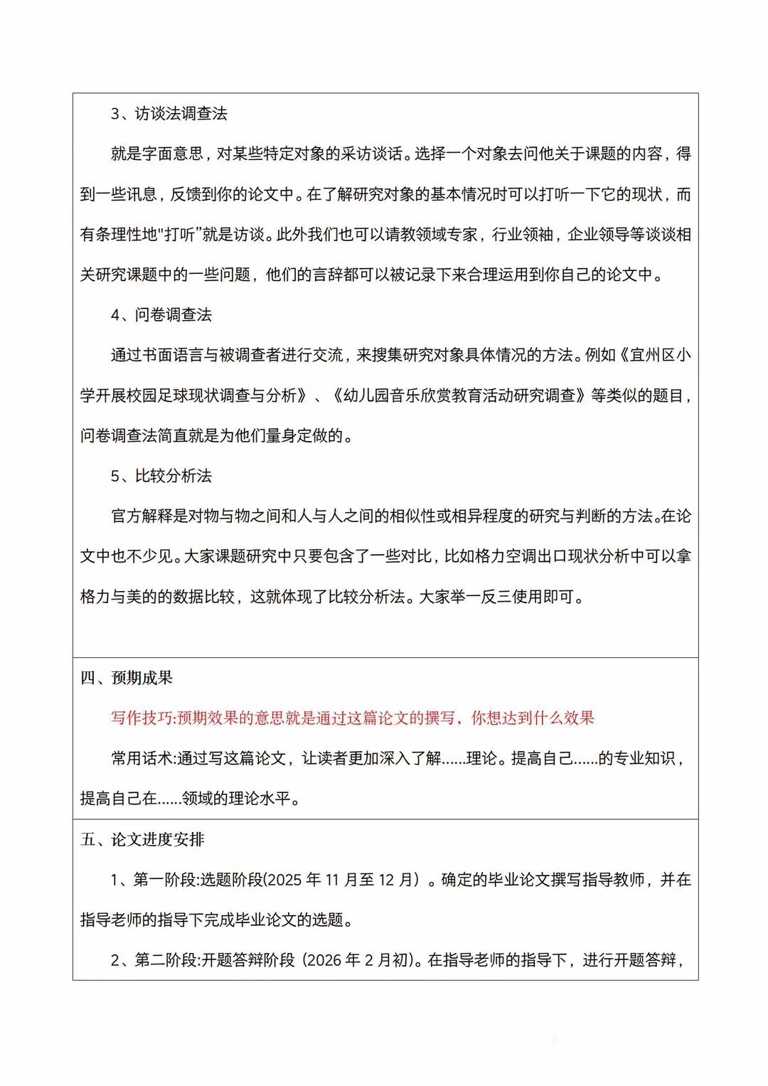
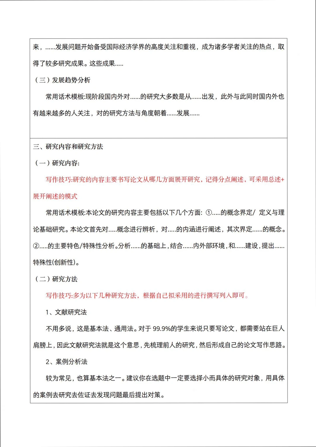
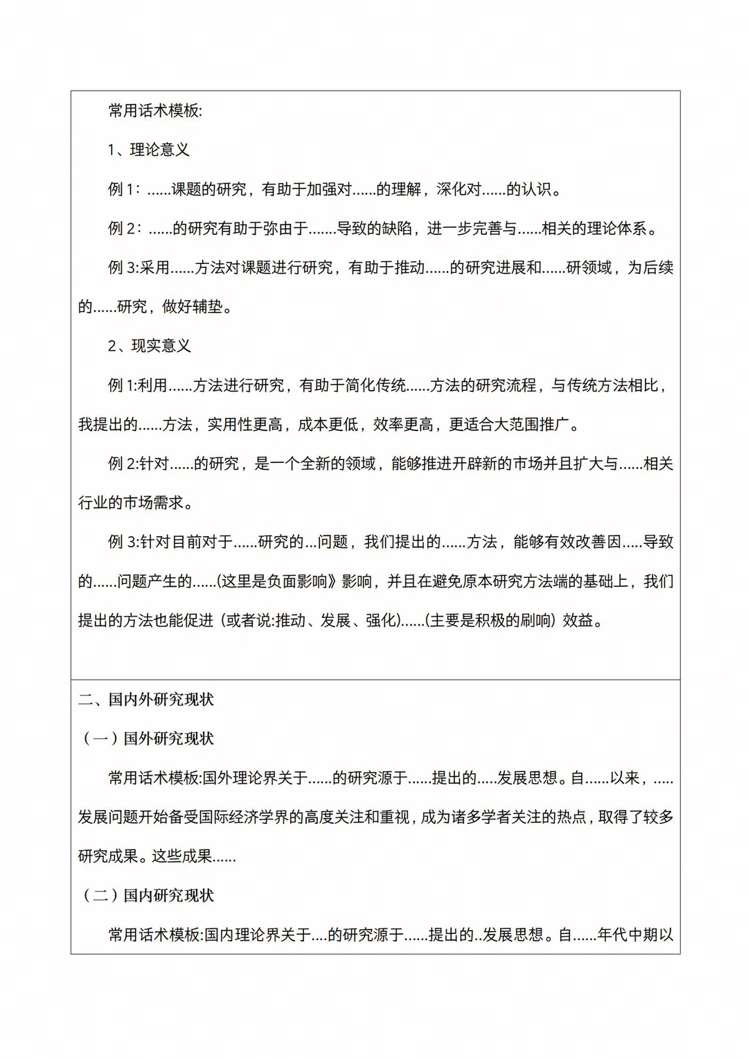
研报速递
首页
行业资讯
热门搜索
加入亿拓客·流量大师 撬动财富之门!!!
首页
»
行业资讯
» 导师喜欢的开题报告长这样✨
行业资讯
加入亿拓客·流量大师 撬动财富之门!!!
导师喜欢的开题报告长这样✨
wang
2025-11-28
行业资讯
导师喜欢的开题报告长这样✨
#开题报告
#开题报告模板
#开题
#研究生论文
#论文开题攻略
#毕业论文
#文献综述
#硕士开题报告
#本科毕业论文开题报告
#开题报告怎么写
上一篇:
2025全球耳机市场洞察报告
下一篇:
吐血整理,职场人必备的行研报告免费网站!
猜你喜欢
东方财富(300059.SZ):互联网券商业绩炸裂,2025年净利润120亿创新高
上海市蒂艾孚网络科技有限公司
2026全新券商打响“佣金战”,万一免五,万0.85免5开户,多家券商名单汇总!
上海市蒂艾孚网络科技有限公司
我用美国券商炒股,是不是就可以绕开CRS,不用纳税了?
上海市蒂艾孚网络科技有限公司
券商巨头日赚过亿!2026年普通人赚钱风口真的来了吗?快来看!
上海市蒂艾孚网络科技有限公司
【券商首席:头条】超跌反弹之后着眼中期景气
上海市蒂艾孚网络科技有限公司
某券商领导挺爱耍官威!
上海市蒂艾孚网络科技有限公司
发表评论
发表评论:
取消回复
发表评论
发表评论: